CP-742ME-03.pdf - 第36页
6 . 1 . アウトキャリア( D G Q K ) 6 . 1 . O u t c a r r i e r ( D G Q K ) 6 . 1 . アウトキャリア( D G Q K ) 6 . 1 . O u t c a r r i e r ( D G Q K ) CP-743ME,CP-742ME P ARTS LIST ver03 6 - 1 X 5 1 2 9 1 0 3 1 2 9 1 0 3 1 2 9 1 0 3 1 3 …

5.2.インキャリア(DGQK)
5.2.In carrier(DGQK)
番号 図番 & コード番号 個数 品名 規格 備考
No. Drg.No. & Code No. QTY Description Rating Remarks
120 H5331A BOLT, HEX SOCKET ボルト 六角穴 M6X45L
121 W1021A
WASHER, LOCK
ワッシャ スプリング 3M/M
122 W1022A
WASHER, LOCK
ワッシャ スプリング 4M/M
123 W1023A
WASHER, LOCK
ワッシャ スプリング 5M/M
124 W1024A
WASHER, LOCK
ワッシャ スプリング 6M/M
125 W1042A WASHER, FLAT ワッシャ 平 4W-3
126 W1043A WASHER, FLAT ワッシャ 平 4W-4
127 W1044A WASHER, FLAT ワッシャ 平 4W-5
128 W1045A WASHER, FLAT ワッシャ 平 4W-6
129 W1010A
WASHER, CONICAL
ワッシャ 皿
M-3-L
130 W1011A
WASHER, CONICAL
ワッシャ 皿
M-4-L
131 W1012A
WASHER, CONICAL
ワッシャ 皿
M-5-L
132 N4021A
SCREW, HEX SOCKET SET
ネジ 六角穴止め
M3X6L
135 K5255T
SCREW, HEX SOCKET BUTTON
小ネジ六角穴ボタン M3X6L
136 K5256A
SCREW, HEX SOCKET BUTTON
小ネジ六角穴ボタン M3X8L
137 K5257A
SCREW, HEX SOCKET BUTTON
小ネジ六角穴ボタン M4X8L
138 N1076A
NUT, HEX
ナット 六角
M3 P=0.5
139 N1080A
NUT, HEX
ナット 六角
M4 P=0.7
140 N1077H NUT, HEX ナット 六角 M3 P=0.5 3シュ
141 K5178Z SCREW, C/R PAN 小ネジ十穴鍋 M3X16L
142 K5256H
SCREW, HEX SOCKET BUTTON
小ネジ六角穴ボタン M3X12L
143 DCQK0410 1 COVER カバー
144 W1002R 2 WASHER ワッシャ THA-271-1
146 DCQK0430 1 COVER, WIRING カバー 配線
147 H5286A BOLT, HEX SOCKET ボルト 六角穴 M4X6L
148 DCWM0350 1 SEAL シール Japanese(Ref.32-7)
149 DCWM0550 1 SEAL シール English(Ref.32-9)
150 DCWM0750 1 SEAL シール French(Ref.32-11)
151 H5175A BOLT, HEX SOCKET ボルト 六角穴 M5X10
PARTS LIST CP-743ME,CP-742ME ver03
5 - 6
5.2.インキャリア(DGQK)
5.2.In carrier(DGQK)

6.1.アウトキャリア(DGQK)
6.1.Out carrier(DGQK)
6.1.アウトキャリア(DGQK)
6.1.Out carrier(DGQK)
CP-743ME,CP-742ME PARTS LIST ver03
6 - 1
X5
129
103
129
103
129
103
130
107
138
133
138
133
133
138
133
138
133
138
133
138
138
133
129
103
103
129
130
107
103
129
133
138
129
103
129
103
129
103
129
103
60
61
61
61
60
60
60
61
79
78
79
78
145
5
145
5
36
36
36
36
36
36
36
36
36
32
83
32
121
104
121
104
35
54
36
125
121
105
105
121
125
51
121
104
121
121
134
122
105
121
104
121
107
130
130
107
121
134
121
104
138
121
122
146
138
146
3
4
80
80
23
82
24
81
35
34
36
51
1
83
31
32
30
29
81
24
82
23
46
46
31
32
30
29
56
36
80
82
24
81
23
80
82
24
81
2

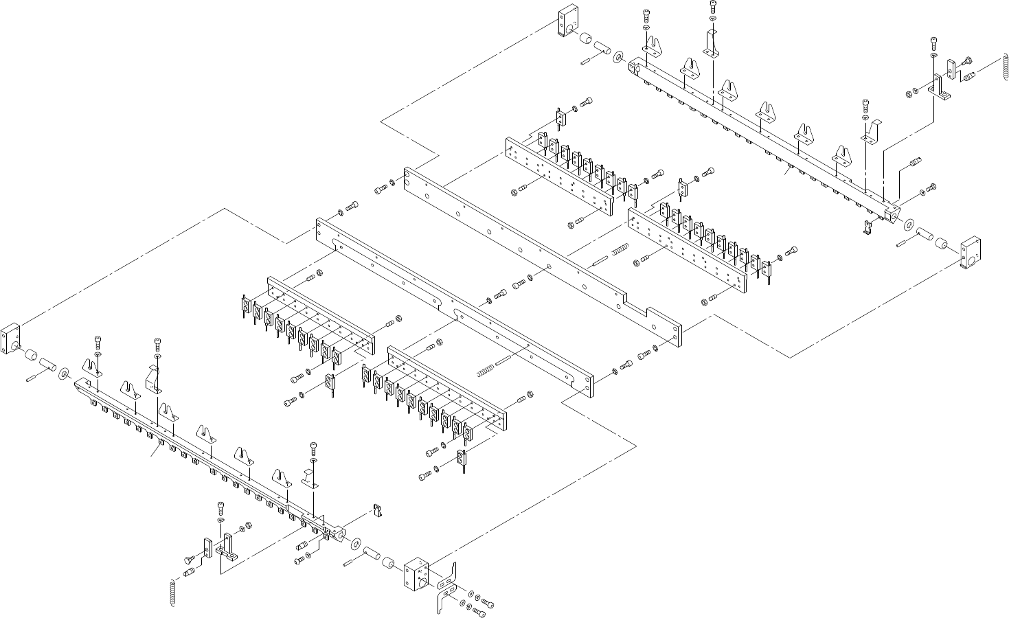
6.1.アウトキャリア(DGQK)
6.1.Out carrier(DGQK)
番号 図番 & コード番号 個数 品名 規格 備考
No. Drg.No. & Code No. QTY Description Rating Remarks
1 DGQK3030 1 CLAMPER クランパ
2 DGQK3080 1 CLAMPER クランパ
3 DGQK3040 1 PLATE プレート
4 DGQK3090 1 PLATE プレート
5 DGQK0140 2 PLATE プレート
23 CSQC4160 3 HOLDER ホルダ
24 CSQC4171 4 PIN, PIVOT ピン 支点
29 CSQC4290 2 BKT BKT
30 CSQC4300 2 BLOCK ブロック
31 CSQC4310 2 PIN ピン
32 CSQC4321 4 HOOK, SPRING フック スプリング
34 CSQC4521 1 DOG ドッグ
35 CSQC4531 2 DOG ドッグ
36 CSQC4590 12 BKT BKT
46 CSQC4920 2 DOG ドッグ
51 CSQC5371 42 JAW 爪
54 CSQC6281 1 DOG ドッグ
56 CSQC6430 1 HOLDER ホルダ
60 ADCQK8010 38 PIN, CLAMP ピン クランプ
61 ADCQK8020 4 PIN, CLAMP ピン クランプ
78 S30205 12 SPRING スプリング WR6-25
79 H2053A 12
PIN, SPRING
ピン スプリング 3゚X25L
80 H2031A 4
PIN, SPRING
ピン スプリング 3゚X14L
81 W1001Y 4 BEARING, DRY ベアリング ドライ 70W-0815
82 H4403A 4
BEARING, NEEDLE
ベアリング ニードル TLA810Z
83 S30207 2 SPRING スプリング AWS4-20
103 H5273A
BOLT, HEX SOCKET
ボルト 六角穴
M3X5L
104 H5274A
BOLT, HEX SOCKET
ボルト 六角穴
M3X6L
105 H5275A
BOLT, HEX SOCKET
ボルト 六角穴
M3X8L
107 H5287A
BOLT, HEX SOCKET
ボルト 六角穴
M4X8L
109 H5289A
BOLT, HEX SOCKET
ボルト 六角穴
M4X12L
116 H5301A
BOLT, HEX SOCKET
ボルト 六角穴
M5X18L
118 H5304A
BOLT, HEX SOCKET
ボルト 六角穴
M5X25L
121 W1021A
WASHER, LOCK
ワッシャ スプリング 3M/M
122 W1022A
WASHER, LOCK
ワッシャ スプリング 4M/M
125 W1042A WASHER, FLAT ワッシャ 平 4W-3
128 W1045A WASHER, FLAT ワッシャ 平 4W-6
129 W1010A
WASHER, CONICAL
ワッシャ 皿
M-3-L
130 W1011A
WASHER, CONICAL
ワッシャ 皿
M-4-L
133 N4024A
SCREW, HEX SOCKET SET
ネジ 六角穴止め
M3X12L
134 K5255H
SCREW, HEX SOCKET BUTTON
小ネジ六角穴ボタン M3X5L
138 N1076A
NUT, HEX
ナット 六角
M3 P=0.5
140 N1077H NUT, HEX ナット 六角 M3 P=0.5 3シュ
145 DGQK0150 2 PLATE プレート
PARTS LIST CP-743ME,CP-742ME ver03
6 - 2
6.1.アウトキャリア(DGQK)
6.1.Out carrier(DGQK)