00196043-05 - SG X und X4I FSE_de.pdf - 第521页
MTC2 Überblick Betriebssicherheit 521 Student Guide SIPLACE X-Serie und X4I FSE Schutztür enschalter Schutztürenschalter Sicherheit skombinatio nen Sicherheitskombinationen Sicherheit s- und Mel dekreis Sicherheits- und …

MTC2
Betriebssicherheit Überblick
Student Guide SIPLACE X-Serie und X4I FSE 520
Sicherheitseinrichtungen
14.1.4.2 Sicherheitseinrichtungen
Schutztüren
Schutztüren
NOT-HALT-Taster
NOT-HALT-Taster
Schutztüren
Beide Türme sind mit jeweils einer Schutztür versehen.
Beim Öffnen der Schutztür wird der entsprechende Turm
spannungslos geschaltet. Am Bildschirm erscheint die
Fehlermeldung
Turm x: Schutztür nicht geschlossen. Der
nicht betroffene Turm arbeitet währenddessen den
begonnenen Zyklus zu Ende. Nach dem Schließen der
Schutztür muss der Ablauf erneut gestartet werden.
VORSICHT! Die Schutztüren des MTC2 dürfen
nur geöffnet werden, wenn Sie am Bildschirm des
Stationsrechners dazu aufgefordert werden oder der
MTC2 ausgeschaltet ist.
Legende
1. Schutztüren
2. Griffmulden
Lage NOT-HALT-Taster
Legende
1. NOT-HALT-Taster
Der NOT-HALT-Taster ist verrastend und mit
Überlistungsschutz nach EN 418 ausgeführt. Der rote,
pilzförmige Knopf bleibt nach Betätigung in dieser
Position eingerastet.
Bei Betätigung des NOT-HALT-Tasters wird die gesamte
Anlage mit SIPLACE-Station und MTC2 sofort gestoppt.
Die Bestückung wird unterbrochen und kann fortgesetzt
oder abgebrochen werden, wenn die Maschine wieder
funktionsfähig ist. Achten Sie dabei auf evtl.
unvollständig bestückte Leiterplatten.
Bei Betätigung des NOT-HALT-Tasters öffnen die beiden
Schaltkontakte der Sicherheitskreise und die
entsprechende Sicherheitskombination löst aus. Die
Zwischenkreisspannungen (500 V) für die Umrichter
werden abgeschaltet. Beide Hub- und Zuführachsen
werden deaktiviert, während die Logik der Umrichter wird
weiterhin mit 24 VDC versorgt wird. Am Bildschirm wird
die Meldung NOT-HALT betätigt ausgegeben.

MTC2
Überblick Betriebssicherheit
521 Student Guide SIPLACE X-Serie und X4I FSE
Schutztürenschalter
Schutztürenschalter
Sicherheitskombinationen
Sicherheitskombinationen
Sicherheits- und Meldekreis
Sicherheits- und Meldekreis
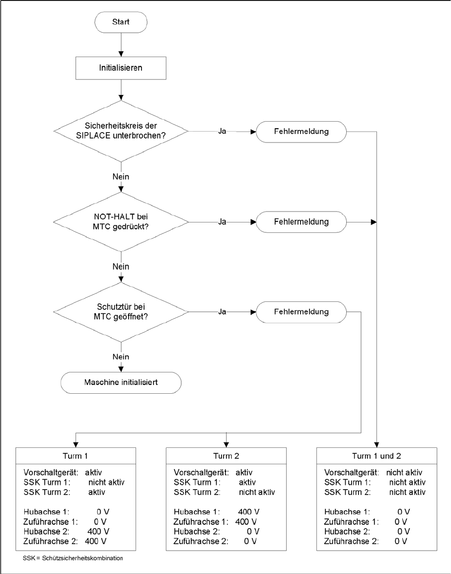
Der Sicherheitskreis besteht aus drei Sicherheitskombinationen, die völlig unabhängig voneinander
arbeiten. Es werden damit folgende Handlungen überwacht:
▪ Betätigen des NOT-HALT-Tasters
▪ Öffnen der Schutztüre Turm 1
▪ Öffnen der Schutztüre Turm 2
Lage der Schutztürenschalter
Diese Schalter überprüfen, ob die beiden Schutztüren
geschlossen sind. Sind die Türen geschlossen, ist der
Sicherheitskontakt und der Meldekontakt geschlossen.
Beim Öffnen einer der Türen wird der Sicherheitskreis
und der Meldekreis geöffnet. Die entsprechende
Sicherheitskombination löst aus und schaltet den Turm
spannungslos. Am Bildschirm erscheint die
Fehlermeldung ”Turm x: Schutztür nicht geschlossen”.
Legende
1. Schutztürenschalter
Lage der Sicherheitskombinationen
Die Sicherheitskombinationen sind auf der Rückseite des
Masterdrivegehäuses untergebracht. Bei
sicherheitsrelevanten Fehlfunktionen lösen sie aus.
Legende
1. Sicherheitskombinationen

MTC2
Betriebssicherheit Überblick
Student Guide SIPLACE X-Serie und X4I FSE 522
Die zwei Schutztüren sind jeweils mit einem Schutztürenschalter ausgerüstet, die im Startkreis des
jeweiligen Überwachungsgerätes eingeschleift sind.
Wird während des Betriebes der NOT-HALT-Taster betätigt oder eine der beiden Schutztüren geöffnet,
fällt die jeweilige Sicherheitskombination ab und die Antriebe werden über Schütze auf der Elektroplatte
gesperrt.
Der Meldekreis für die Schutztürüberwachung wird durch die jeweiligen Sicherheitskombination über
Schließer-Kontakte an die MTC2-Steuerung übermittelt.
Sicherheitsschleifen
Sicherheitsschleifen
Sicherheitsschleifen