贴片机juki2050说明书2015-1-25 0.11.19.pdf - 第176页
第 4 章 生产程序制作 Rev03 4-33 4) 外形尺寸(参照下页 “7)元件尺寸图例”) ●激光识别元件: 输入需进行激光识别的元件 外形尺寸。因此,请输入激光照射部分的纵横 尺寸。 ●图像识别元件: 用键盘输入需进行图像识别 的元件的外形尺寸。有引脚的元件通常需输入 包括引脚在内的尺寸。 ◆方形芯片 ◆SOT ◆SOP 若弄错元件的纵、横尺寸,则有时无法 进行定心。 若弄错元件高度, 则容易发生因激光测量位置不稳 定而导致的激…

第 4 章 生产程序制作 Rev03
4-32
4-3-5-2 元件数据的制作
元件数据的制作画面(元件表)包含初始画面在内,共由5个画面(“包装方式”、“定心”、
“附加信息”、“扩展”、“检查”)构成。其中,仅初始画面(包含“包装方式”的信息)需
要设置。
其他的项目的初始值已登录。请只设置必要的项目。
关于制作程序后发生的识别错误等初始的各种错误,通过调整元件数据,大部分错
误可得到解决。此时,除元件高度外,请改变或调整上述用“初始值”设置的值。
4-3-5-2-1 初始画面
1) 注释
对仅靠元件名称难以进行区分的元件、输入注释。
注释也可省略。
2) 元件种类
从下拉式一览表中选择元件种类。
从显示的一览表中选择。
若弄错元件种类,则在元件定心时容易发生识别
错误等问题。
请选择正确的元件种类。
3) 包装方式
从显示的包装方式一览表中选择元件供给装置的种类。需要进行变更时,请从下拉式一览表
中选择元件包装方式。
图 4.3.5.2.1-1

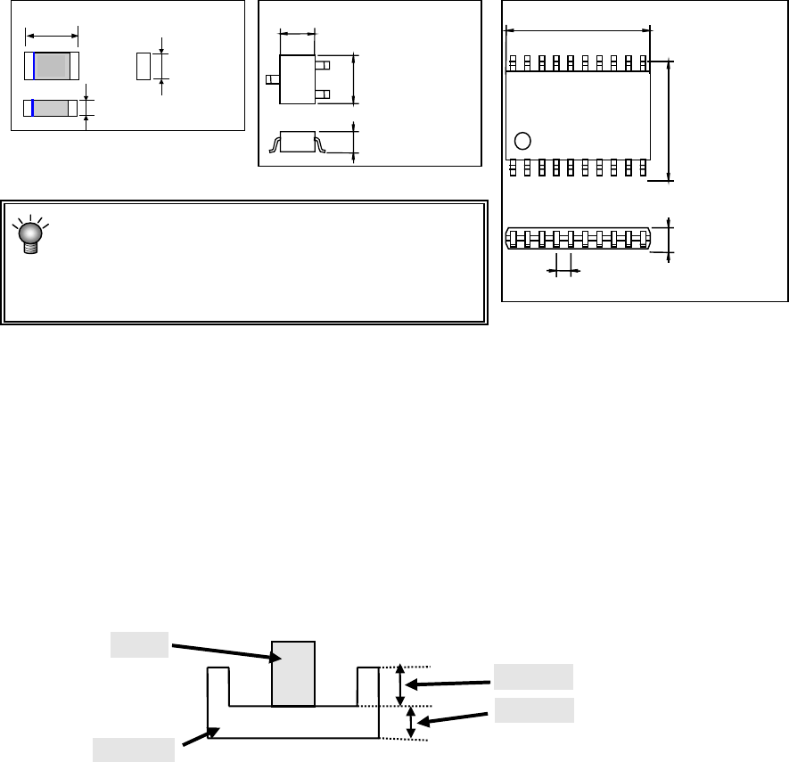
第 4 章 生产程序制作 Rev03
4-33
4) 外形尺寸(参照下页 “7)元件尺寸图例”)
●激光识别元件: 输入需进行激光识别的元件外形尺寸。因此,请输入激光照射部分的纵横
尺寸。
●图像识别元件: 用键盘输入需进行图像识别的元件的外形尺寸。有引脚的元件通常需输入
包括引脚在内的尺寸。
◆方形芯片 ◆SOT ◆SOP
若弄错元件的纵、横尺寸,则有时无法进行定心。
若弄错元件高度,则容易发生因激光测量位置不稳
定而导致的激光识别错误、以及因图像识别高度不
稳定而导致的图像识别错误等。
5) 定心方式(图像定心仅 KE-2060 可选择)
指定求出元件中心的方法。
请配合元件(在考虑规格、精度、节拍的基础上)进行选择。
根据元件种类,可使用的定心方式会受到限制。
6) 吸取深度(仅图像识别时需输入)
当插头元件等吸嘴的吸取面比元件上底面低时,需输入由吸嘴顶端到元件上底面的尺寸。此
时,“元件高度”为吸嘴顶端到元件下底面的尺寸。
吸嘴
吸取深度
元件高度
连接器
外形寸法 横
外形寸法 縦
部品高さ
+
外形尺寸 横
元件高度
外形尺寸
纵
+
元件高度
外形尺寸 纵
外形尺寸 横
引脚间距
+
外形尺寸 横
外形尺寸 纵
元件高度
+

第 4 章 生产程序制作 Rev03
4-34
4-3-5-2-2 包装方式
1) 带状元件的输入方法
图 4-3- 11元件数据(带状包装)
① 带宽
选择带的宽度。
② 供料间距
选择带的传送间距。
当带为 12mm~72mm 时,请根据带状送料器的传送
间距来设置元件数据的间距。
例) 用 12mm 的带状送料器(FF12FS)以 8mm 的间距传送
时,将带状送料器的传送挡块设为“8”,然 后 将“ 元
件数据”的间距设为“4*2”。
有关带状送料器的设置,请参照“带状送料器使用说明书”。
③ 元件供应角度
输入带状送料器上的元件包装方式相对于JUKI的元件供给角度0°的角度。
详细内容请参见4-3-5-2-2的5)元件供给角度。
带宽
间距