贴片机juki2050说明书2015-1-25 0.11.19.pdf - 第197页
第 4 章 生产程序制作 Rev03 4-54 ●激光定心的流程 A D d X B C d Y E (-) 旋转 ( 回旋 ) ⑥ ⑤ ④ ③ ② ① 元件吸取 (元件中心) A D d X B C d Y E (+) 旋转 (+) 旋转 (+) 旋转 修正 预旋转 驱动 Z 轴吸收元件,将元件对准 激光照射线高度 (吸嘴中心) 激光线测量 修正 贴片 接着,使θ按(-)方向旋转 (预旋转) 使θ轴(+)方向旋转、 激光线开始测量 寻…

第 4 章 生产程序制作 Rev03
4-53
5)激光识别算法
可以指定供激光识别用的算法。主要用途如下。
请参见下页“激光线定心的流程”。
算法 操作 用 途
1 找出影宽最小的边(第 1 最小影宽 A),从所找出的最
小宽度的边起旋转+90 度,找出第 2 个最小宽度(第
2最小影宽 B),对位置偏移、角度偏移进行修正并
贴片。
芯片元件
2 找出影宽最小的边(第 1 最小影宽 A),从所找出的最
小宽度的边起正方向转动,在激光校正的同时找出
第2个小宽度的影(第2个最小影宽 B),对位置偏
移、角度偏移进行修正并贴片。
SOP 等带引脚的元件
3 保持吸取姿势,找出最小影宽(第1最小影宽 A),从
该边起旋转 90 度,找出第 2 个最小宽度(第2最小影
宽 B),对位置偏移、角度偏移进行修正并贴片。
用于没有角的圆筒形芯片。
此时,忽视角度(极性被忽
视),仅求出元件的中心。
0 从吸取姿势起按贴片角度转动并贴片。 用于激光定心不稳定的元件
(超出规格的极薄的元件)。
此时不进行定心而直接进行
贴片。因此贴片位置受吸取
位置影响。
注意
算法的初始值根据元件种类而定。一般情况下,改变后错误率会
增大。因此除特殊情况外,请绝对不要变更。
6)预旋转角度
对吸取的激光识别元件,要设置定心前预旋转的度数 (预旋转角度)。
预旋转角度默认值,是在进行外形尺寸初始设置输入时设置的。变更外形尺寸时不设置默认
值。
初始值被设置为30°(只有0402
﹡1
、0603元件为40°)。如果变更,会影响定心的稳定性(大多
数情况下,定心会变得不稳定)。
(﹡1) 要贴装0402元件时,需要配备0402元件对应功能选项。
注意
为避免影响贴片精度,在未得到 JUKI 的指示情况下,请不要擅自
变更。

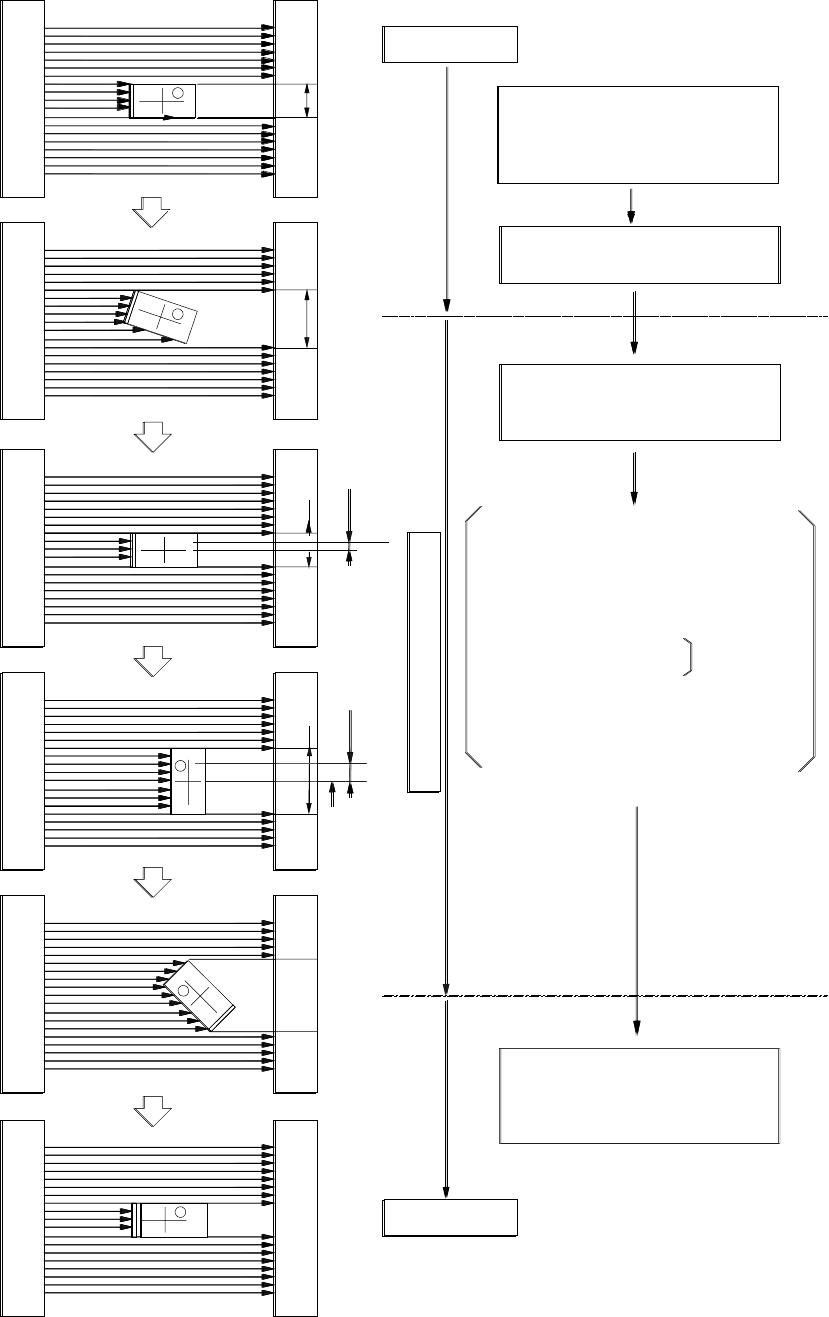
第 4 章 生产程序制作 Rev03
4-54
●激光定心的流程
A
D
d X
B
C
d Y
E
(-) 旋转
(
回旋)
⑥
⑤
④
③
②
①
元件吸取
(元件中心)
A
D
d X
B
C
d Y
E
(+) 旋转
(+) 旋转
(+) 旋转
修正
预旋转
驱动 Z 轴吸收元件,将元件对准
激光照射线高度
(吸嘴中心)
激光线测量
修正
贴片
接着,使θ按(-)方向旋转
(预旋转)
使θ轴(+)方向旋转、
激光线开始测量
寻找测量过程中阴影宽度最小的③④。
因已知吸嘴中心,故可从与元件中心的
差值,得知
Y方向的偏移 dX
X方向的偏移 dy
此外还可根据③或④的θ马达的移位传
感器得知角度偏移值 dθ。
位置偏移 (dX、 dY)
角度偏移 (dθ)
修正后贴片

第 4 章 生产程序制作 Rev03
4-55
7) MTC/MTS/DTS
●MTC速度: 可指定滑梭的动作速度。如果使速度变慢,则向主体的元件供给会变得稳定,但
生产速度会变慢。
●吸取: 可指定MTC吸取侧垫片的种类(大、小)。
●滑梭: 可指定MTC滑梭侧垫片的种类(大、小、机械)。
※ 当为BGA等球形元件时,由于不能在ΜTC滑梭的垫片上吸取(使用真空),因此,使用机
械吸取(夹住元件外形)。
※ 在“附加信息”标签的“元件废弃”中设置了“返回托盘”时,不能选择“机械”项。
◆ MTC垫片的初始值
画面标记 默认值
吸取 ·元件尺寸的纵横方向的短边
不足 16mm 时 :小
超过 16mm 时 :大
滑梭 ·元件种类为 BGA 时 :机械
·元件种类为 BGA 以外时,元件尺寸的纵横方向的短边
不足 16mm 时 :小
超过 16mm 时 :大
●MTS速度: 可指定MTS托盘的拉出速度。
●DTS速度: 可指定DTS托盘的拉出速度。
8) 识别中心偏移值(仅 KE-2060 可输入)
图像定心是通过将吸取中心位置(通常是元件中心位置)移动到VCS的中心位置来进行。
但象MCM(Multi Chip Module)之类的元件,因不能吸取元件中心,如果超出VCS视角范围时,
将不能进行图像定心。此时,可通过输入如下图的偏移值(a、b),使识别得以正常进行。
吸取中心位置=VCS 中心位置
a
b
(俯视图)
VCS(的视角)
⇒