KE-3020_20R_Specifications_Rev00_C.pdf - 第20页
16 4-6-5. 基板表面及背面可贴片范围 图 4 基板表面背面可贴片范围 可贴片的最大元件高 度( mm ) 元件尺寸 元件高度规格 元件对角 50mm 以下 元件对角 50mm 以上 88mm 以下 元件对角 88mm 以上 NC 规格 12mm 12mm 5mm HC 规格 20mm 20mm 5mm EC 规格 25mm 20mm 5mm 基板传送基准(工厂出货时对应) L基板规格、L -wide 基板规格 前侧基准、后侧基准…

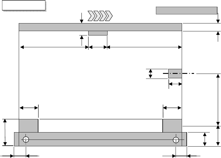
15
注:基板传送方向相反时(向左流向),支撑销不可设置范围与上图为左右对称。
*1: 使用定心销(选购项)时,要追加限制范围。
图3 支撑销不可设置范围(XL 基板规格)
基板下面图
支撑销不可设置范围
基板传送方向
26mm *1
34mm *1
26.5mm *1
13mm
26mm *1
26.5mm *1
20mm
23mm
22.6m
0~280.6mm 可动部
6.5mm
传送轨道固定侧
28mm
312mm
(
右→左
269.9mm
(
左→右流向)
18.5m

16
4-6-5.
基板表面及背面可贴片范围
图 4 基板表面背面可贴片范围
可贴片的最大元件高度(mm)
元件尺寸
元件高度规格
元件对角
50mm 以下
元件对角
50mm 以上
88mm 以下
元件对角
88mm 以上
NC 规格
12mm 12mm 5mm
HC 规格
20mm 20mm 5mm
EC 规格
25mm 20mm 5mm
基板传送基准(工厂出货时对应)
L基板规格、L-wide 基板规格 前侧基准、后侧基准
XL基板规格 前侧基准
基板夹紧方式
以基板上面为基准,在传送轨道上从固定侧、可动侧两端,钳夹夹板的方式。
基板宽度调整方式
・
标准 :使用手把手动调整的方式。
・
选购项 :使用马达自动调整基板宽度的方式。(基板最小尺寸:50.0mm x 50.0mm)。
基板定位基准
・
外形基准
・
销基准(选购项)
元件
基板
H:尺寸参见下表
最大
40mm
3m
3m

17
4-6-6.
基板位置校正功能
基板基准标记识别视野
□6.3mm(摄像机视野范围)
图 5 基准标记识别视野
基板基准标记识别窗口尺寸
可在最大 6.3mm 的范围内进行调整。但应确保识别标记与周围的间隙。
识别标记的种类及校正方法
基板基准标记
在基板上设置 2 处或 3 处标记,用于校正整块基板。
检测出 2 处时,可对整块基板的位置偏移、角度偏移、基板的伸缩进行校正。
检测出 3 处时,可进一步对基板的 XY 直角的偏移进行校正。
元件定位标记
进行 IC(QFP)等精度要求更高的贴片时,要使用单个元件上设置的 2 处或 3 处标记,以贴片点为
单位进行贴片位置的校正。
区域、元件定位标记
对有多个元件贴片位置的组,可设置 2 处或 3 处(任意位置)标记,以便对组内元件的贴片位置进
行校正。
注: 可设置在任意位置上。但有 3 处基准标记时,标记的 3 个点不能排列在一条直线上。
(建议在基板 4 个角设置标记)
识别标记
基板
6.3mm
6.3mm
基板识别视野