80S20 circuit.pdf - 第45页
3 SIPLACE 80S-20 Circuit Diagrams 45 001 16950-010101LD3 Z-dia gram, machine wiring 1 (Sh. 4 of 7) 00321429-xx V24 B A 00322064-xx 2 X37a 91 0 E F 00322063-xx D 11 12 A B X36a X36a 11 A 5 C D D 00315060-xx 00321434-xx X3…

3 SIPLACE 80S-20 Circuit Diagrams 44
00116950-010101LD3 Z-diagram, power supply (Sh. 3 of 7)
C
R2
00329585-xx
21
X102
2
00321510-xx
00342916-xx
X2az
F
G
1
00321581-xx
X5sa
45 7
X42
X43
00321495-xx
00300272-xx
X101
*
X5az
X5az
00321798-xx (W1)
X106X105
X100
12
D
C
00321480-xx
00342917-xx
H
A
B
D
X5sa
X3sa
X3sa
X103
F
64
00300163-W1
H
*
C797-W1
X101
11
00300164-xx
X2
12
00321798-xx (W2)
VGA
VGA
E
X103
5
00321858-xx
00321582-xx
X3az
X4az
X4az
X103
G
F
00300161-xx
00328348-xx
R1
00322009-xx
X102X104
X44
X106X105
X33
F
E
00321957-xx
X42
5
X4sa
X4
10
E
A
11
00306880-xx
00321496-xx
6
00300182-xx
10
C
B
X5sc
00321510-xx
X4sa
3
D
12
X33
X5sc
C
00321623-xx
Mouse
00321510-xx
X103
00344265-xx
E *
9
234
3
X3az
H
12
X103
X1az
00322463-xx V24
X4
10
A
LAN
00321426-xx
8
X3
X16
00321691-xx
67
D
9
10
116
00321113-xx
PC
X1
3x400V / 50Hz
00322067-xx
12
A
B
X2
00313400-xx
00313400-xx
00337690-xx00337690-xx
7
G
8
89
00300170-xx
(30V-80V)
00322333-xx
00300382-xx
1
00324087-xx
00301486-xx
X3
X104
B
78
X44
X2az
00321086-xx
X6az
X6az
X1az
H
G
X17
X17
X16
X43
00301485-xx
9
345
11
00322068-xx
00322064-xx
00322063-xx
PL EA1 E
SIEMENS AG
Doc. status
01 23.09.98 Leh
DateModifiedStat. (Orig.)Name
16.09.98
16.09.98
Product status
Function status
01
01
Stand.
Check.
Author
Wer
Wer
Date
23.09.98
(Repl. f.) (Replaced by)
SMD-Placement System SIPLACE 80S20
00116950-010101LD3
Power supply, Z-diagram
Werner
Name
Sh.
7
Sheet
3
Service socket
and main power filter
S20 power supply
Voltage (+8V-12V)
frame
Machine
Ground
Mounting plate
Ground
gnye / 2.5mm²
PC voltage
Terminal panel
lefthand side
* Supplied with monitor
gnye / 2.5mm²
Ground
frame
Machine
Ground
Mounting plate
Tape cutter Tape cutter
Interface
lefth. side
Interface
righth. side
Terminal panel
righthand side
Ground
gnye / 6mm² gnye / 6mm²
Ground
To term. panel To term. panel
S20 servo unit
Voltage
touchscreen
Monitor and
screen
Touch-
Video multiplexer
S20 control unit
Main power supply
Serial 1
KeyboardSerial 2
Trackball
Keyboard and
Barcode
Control
Voltage
Infeed
Voltage
Power
Power
Power
Supply
Supply
K1-K5 signal
Voltage (5V-30V)
Voltage (6V, 30V)
Voltage (80V-55V)
Voltage (5V-30V)
Voltage, power supply unit 1
(not to be connected)
Keyboard cable
For SITEST only
M44 VGA cable
Vision VGA cable
PC VGA cable
Close to keyboard
LAN (from M44)
To succeeding machine
Main power
board
See page 68
See page 77
See page 83
See page 81
See page 54
See page 60
See page 119
See page 40 See page 39 See page 40 See page 39

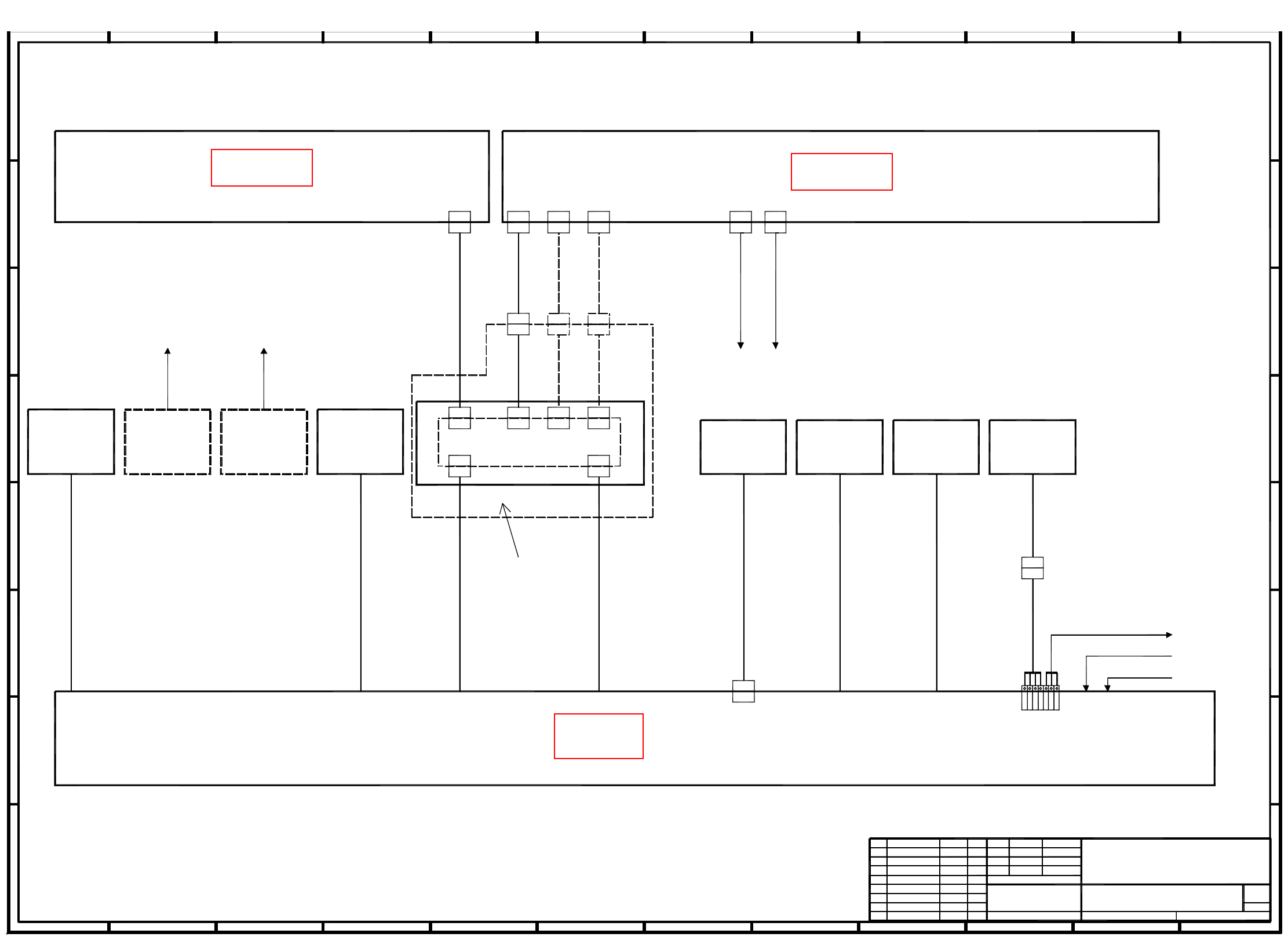
3 SIPLACE 80S-20 Circuit Diagrams 45
00116950-010101LD3 Z-diagram, machine wiring 1 (Sh. 4 of 7)
00321429-xx V24
B
A
00322064-xx
2
X37a
910
E
F
00322063-xx
D
11 12
A
B
X36a
X36a
11
A
5
C
D D
00315060-xx
00321434-xx
X37b
6
7
B
X4kg
X4kg
10 118
H
12
F
X37a
00306380-xx
00322069-xx
7
G
H
7
X3sd
X5sd
X36b
X36b
56
C
2
H
B
C
00300380-xx
2
F
E
8
X3kg
X3kg
1
H
1
00321432-xx
00303636-xx
X5sd
00321529-xx
6
G
X3sd
E
10987
00321436-xx
X37b
00321433-xx
G
6
C
1
98
00303636-xx
E
G
12
12 5
5
00322072-xx
00322070-xx
D
00300379-xx
00321428-xx V24
00324087-xx
3 11
00301251-xx
3
00301251
00315060-xx
4
3
4
4
12
9
00322071-xx
34 10
A
00344265-xx
F
00300379-xx
00321528-xx
PL EA1 E
SIEMENS AG
Doc. status01 23.09.98 Leh
DateModifiedStat. (Orig.)Name
16.09.98
16.09.98
Product status
Function status
01
01
Stand.
Check.
Author
Wer
Wer
Date
23.09.98
(Repl. f.) (Replaced by)
SMD-Placement System SIPLACE 80S20
00116950-010101LD3
Z-Plan Maschinenverdrahtung 1
Werner
Name
Sh.
7
Sheet
4
Terminal panel
lefthand side
Communications signals
Communications signals
station
succeeding
To
preceding
To
station
"Input conveyor"
Operator panel 1
"Output conveyor"
Operator panel 2
S20 control unit
Control signalsControl signals
Tape cutter Tape cutter
Power
Signal
righth. side
Component tableInterface
righth. side
Interface
lefth. side
Component table
lefth. side
Power
Signal
Emerg.-stop loop
Control signals
Emerg.-stop loop
Control signals
See page 64
See page 38
See page 40
See page 38
See page 39
See page 37
See page 37
See page 83

3 SIPLACE 80S-20 Circuit Diagrams 46
00116950-010101LD3 Z-diagram, machine wiring 2 (Sh. 5 of 7)
X3
X4
X4
X5
X5`
00321421-xx
C
GND
M44
00321579-xx
11
X2kc 6
X2kc 5
X2kc 3
1
1
X2sf
X2sf
G
H
00326068-xx
X2sg
00325581-xx
10
E
F
56
C
10
G
12
F
G
H
00321501-xx
00326070-xx
00321507-xx
11
H
A
89
A
1 11
X14
X14
10
00321509-xx
X2sg
00321480-xx
X2kd
65
GND
33
E
*)
B
21
7
X1
0031868900303617-xx
00305818-xx
00303614-xx 00321417-xx
00321574-xx
4
00329285-xx
12
X2kc -
C
12
A
00326069-xx
X4sg
X2kd
00321421-xx
10 11
00321505-xx
00321575-xx
D
B B
8
86
X2kc 2
X1
X3
54
H
A
00321580-xx
00344265-xx
X4sg
9
00321507-xx
9
00301486-xx
4
00324087-xx
D
4
X2kc -
3
00322356-xx
00321416-xx
00321573-xx
2
X4sg
F
00305815-xx
7
7
2
X12
X13
X4sg
00321505-xx
X5`
00321580-xx
X2kc 1
00329284-xx
X12
X4`
X2sg
X2sg
X4`
3
72
D
00329283-xx
00300371-xx
65
D
9
C
*)
00321579-xx
12
EE
G
X34a
X34a
8
B
00300912-xx
X5
X3`
X3`
X13
Icos MC1
F
PL EA1 E
SIEMENS AG
Doc. status
01 23.09.98 Leh
DateModifiedStat. (Orig.)Name
16.09.98
16.09.98
Product status
Function status
01
01
Stand.
Check.
Author
Wer
Wer
Date
23.09.98
(Repl. f.) (Replaced by)
SMD-Placement System SIPLACE 80S20
00116950-010101LD3
Z-diagram, machine wiring 2
Werner
Name
Sh.
7
Sheet
5
Terminal panel
lefthand side
To operator interface
Hood switch from
preceding station
Hood switch from
succeeding station
Pneumatic system
(Hood switch
lefth. side)
Protection
(Hood switch
righth. side
Protection
Main fault indicator
S20 control unit
S20 servo unit
station
To succeedingTo preceding
station
Input conveyor
Hood switch
To succeeding
Hood switch
Option
station
To preceding
Hood switch
station
Option
Hood switch
Output conveyor
Conversion board
PCB conveyor
Part of
the modules parts list
Lamp
Voltage/signal
Voltage/signal
Compressed air sensor
Lamp, ready status
Lamp, left main fault indicator
Lamp, right main fault indicator
bn
gn
wh
bn
ye
wh
gn
PCB handling
Conversion board
PCB handling
Conversion board
*) Only applies to
Dual conveyor
Control
See page 83
See page 77
See page 64