80S20 circuit.pdf - 第60页
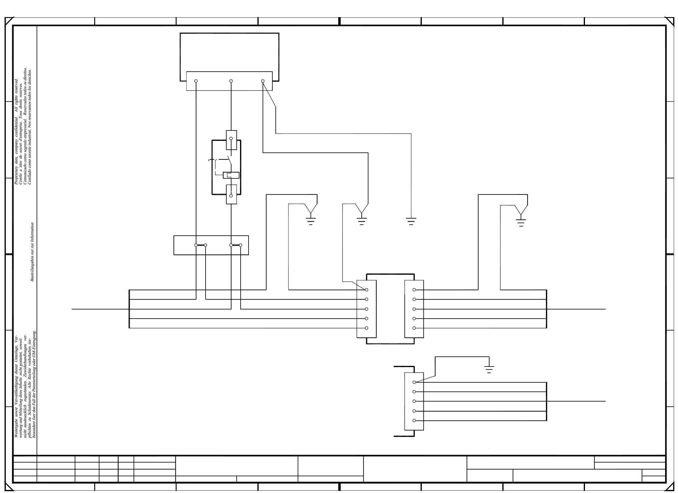
3 SIPLACE 80S-20 Circuit Diagrams 60 00300272-050101LD3 Service socket = Date Check. Stand . Author Sheet Name Date Modified Status SIEMENS AG Sh. + bk bn bk 00342917-01 (W2) U profile Service socket 78 A B C filter PE L…

3 SIPLACE 80S-20 Circuit Diagrams 59
00321086-050101TD3 Power supply (Sh. 4 of 4)
4
4
45678
1 678
A
B
C
D
E
FF
E
D
C
B
A
Leh
Leh
Leh
05
01
01
23.01.98
23.01.98
23.01.98
21.07.98
Tuth
#
00321086-050101TD3
123
2345
PL EA1 E
Function status
Product status
Document status
SMD Placement System SIPLACE 80S20/F4
Sheet
Sh.
Power supply structure
not be replaced when
This document will
FOR INFORMATION ONLY
modifications are made !
No. Modified Date Name Stand.
Check.
Author
Date
Orig. Creat. f. Creat. by
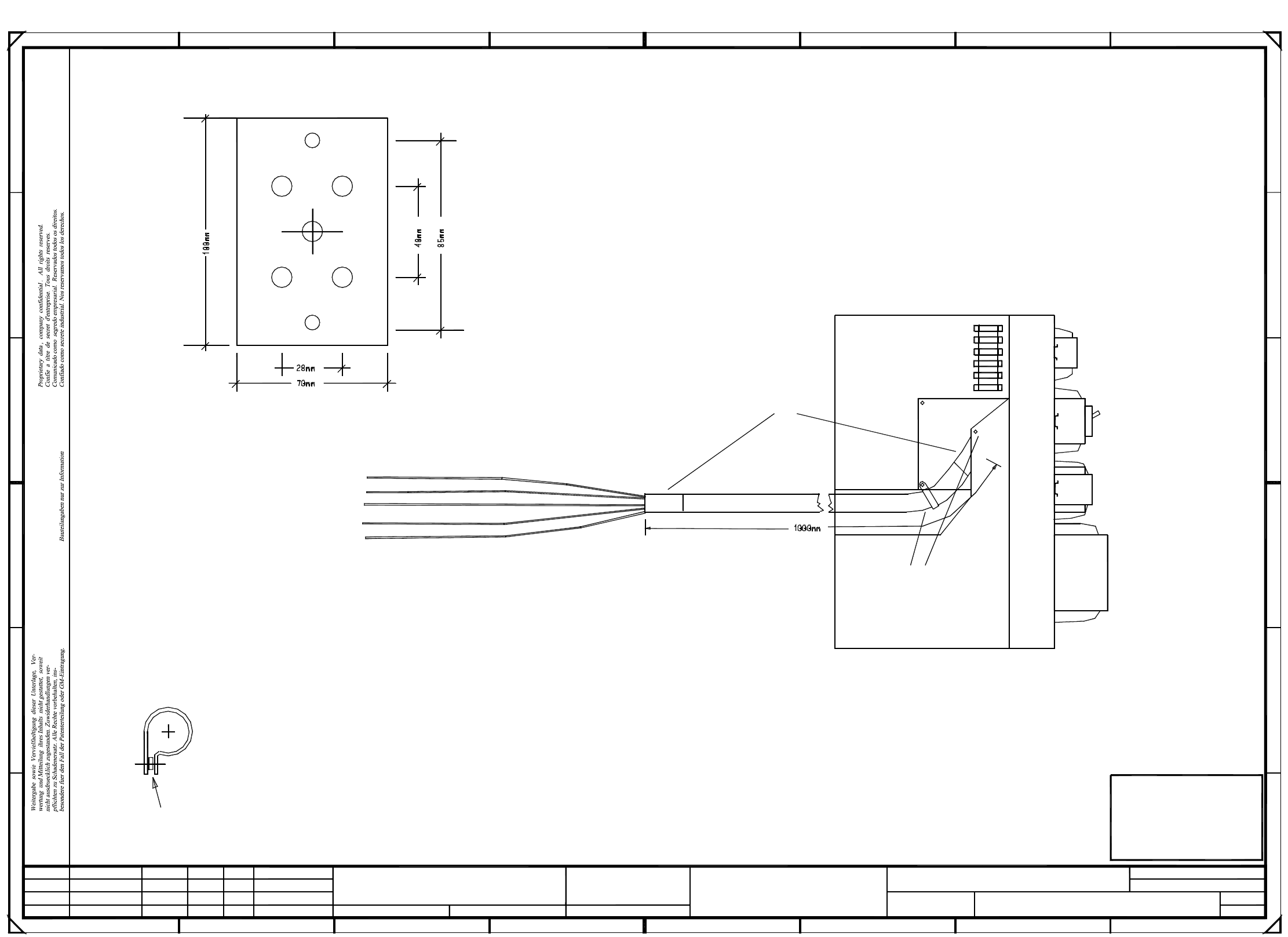
The cover for the V1 bridge rectifier is to be
fitted using a distance bolt of 50 mm length and M4 thread.
To increase the diameter of the fastening clip,
3 distance plates have to be inserted when fitting the clip.
Please note!
Cover for V1 bridge rectifier
Break and chamfer edges
Holes: symmetrical
Material: Makrolon, transparent, 1.5mm
2 x dia. = 4.5mm
5 x dia. = 6mm
2 x 10 cm shrink sleeve
Protective sleeve
2 x fastening clip
00342917
00300161-06
00321113-W1
00324358-W1
00324356-W1
=
SIEMENS AG
+

3 SIPLACE 80S-20 Circuit Diagrams 60
00300272-050101LD3 Service socket
=
Date
Check.
Stand.
Author
Sheet
NameDateModifiedStatus
SIEMENS AG
Sh.
+
bk
bn
bk
00342917-01 (W2)
U profile
Service socket
78
A
B
C
filter
PE
L1
L3
E
D
Ground
machine
L3
N
L2
bk
bk
4
1
2
3
NLPE
N
Ground
main power plug
00342917-01
To
main switch
gnye
34
gnye
00342916-01 (W3)
frame
00342916-01 (W2)
gnye
1x2.5mm²
678
1
A1
bl
1x2.5mm²
00342916-01 (W5)
carrying bracket
gnye
gnye
gnye
1x2.5mm²
00342916-01 (W4)
Ground
(W1)
N
L2
X216
PE
L1
l=160mm
l=100mmbr l=100mm
1x2.5mm²
bk
br 1x2.5mm²
bk l=210mm
Ground
machine
frame
bl
A
1N1
2
l=350mm00342916-01 (W1)
To
1
F20
br
1
1
SMD Placement System SIPLACE 80S
bl
in
power supply
unit
12
23
C
B
D
E
FF
Main power
Z1
gnye
bk
gnye
5
456
(00321086-xx/00336812-xx)
S20/S2/F4
PE
L1
L3
N
L2
00321112-xx (W1)
To
main switch
gnye
bk
bn
bk
bl
in
power supply
unit
(00315975-xx)
S15/F3/G2
Ground
machine
frame
00321112-xx (W2)
00300272-050101LD3
Service socket
#
Haas
20.07.98
17.07.98
17.07.98
17.07.98
Document status
Product status
Function status
01
01
05
Leh
Leh
Leh
PL EA1 E
Orig. Replaced byRepl. f.

3 SIPLACE 80S-20 Circuit Diagrams 61
00300272-050101TD3 Service socket
bl
gnye
(00315975-xx)
S15/F3/G2
(00321086-xx/00336812-xx)
S20/S23/F4
Ground
main power
filter
Ground
main power
filter
PG
00342916-01
Ground
filter
main power
frame
machine
1
1
Ground
machine
frame
00321112-xx
(W1)
To
main switch
in
power supply
(W1)
00342917-01
frame
machine
Ground
gnye
bl
bk
br
bk
gnye
(W2)
00342917-01
A1
Service socket
PE
NL
F20
F
E
unit
12 3N
00321112-xx
(W2)
gnye
bk
br
bk
8
1
2
1
X216
NN11
NN11
N32
Warning......
1x2.5mm²
B
C
SMD Placement System SIPLACE 80S
1
N321
unit
power supply
in
main switch
To
1
1x2.5mm²
bl
br
gnye
00342916-01 (W5)
profile
U
Ground
bk
bk
4
1
3
2
bk
bk
(W1)
4567
E
F
567
carrying
Ground
1x2.5mm² each br
1x2.5mm²
bl
gnye
(W4)00342916-01
(W3)
00342916-01
(W2)
00342916-01
gnye
gnye
main power plug
To
screw fitting
DD
234
A
23 8
Product status
Function status
01
01
05
Leh
Leh
Leh
C
B
A
Ground
bracket
PL EA1 E
00300272-050101TD3
Service socket
#
Haas
20.07.98
17.07.98
17.07.98
17.07.98
Document status
gnye
=
Date
Check.
Stand.
Author
Sheet
Urspr. Ers. f. Ers. d.NameDateModifiedStatus
SIEMENS AG
Sh.
+