AIM 安装手册 QD045-03.pdf - 第53页
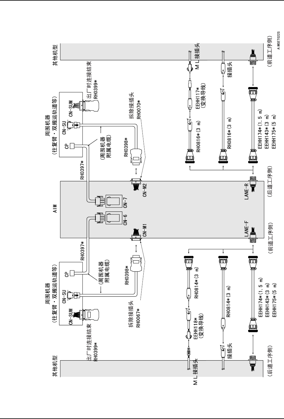
QD045-03 3. 机器的安装 AIM 安装手册 43 5. 将前侧周 围机器附属的信 号用电缆( RH0397*) 从机 器基座下的孔插入 到基座中, 连 接到 制动箱的接插头 (CP1CN6)上。 6. 将前侧周围机器附属的信号用电缆从机器基座下的孔插入到基座中,连接到制动箱的接 插头 (CP1CN7)上 。 7. 保留安装 在周围机器的 CN- SUM 上的接插件 (RH0 399*) 。

3. 机器的安装 QD045-03
42 AIM 安装手册
连接方法
1. 拆除 Side1 侧的盖板。
2. 将前侧周围机器附属的信号用电缆从机器基座下的孔插入到基座中,拆除前道工序电路
板搬运 I/F 箱的 CN-M1 上安装的插头 (RH0067*), 将取入的周围机器的信号用电缆连接
到CN-M1上。
3. 将后侧周围机器附属的信号用电缆从机器基座下的孔插入到基座中,拆除后道工序电路
板搬运 I/F 箱的 CN-M2 上安装的插头 (RH0070*), 将取入的周围机器的信号用电缆连接
到CN-M2上。
4. 拆除 Side1 侧的盖板。
注意
·请务必在断电后进行接插件的插拔。
·连接接插头时,请注意确认接插头的名称不要有错。
·请紧紧地插入接插头。

QD045-03 3. 机器的安装
AIM 安装手册 43
5. 将前侧周围机器附属的信号用电缆(RH0397*)从机器基座下的孔插入到基座中,连接到
制动箱的接插头 (CP1CN6)上。
6. 将前侧周围机器附属的信号用电缆从机器基座下的孔插入到基座中,连接到制动箱的接
插头 (CP1CN7)上。
7. 保留安装在周围机器的 CN-SUM 上的接插件 (RH0399*)。

3. 机器的安装 QD045-03
44 AIM 安装手册
信号电缆连接图