5OM-1434-003_w.pdf - 第106页
4-25 0710-001-(M858WC---0004) ; 䕉 偁䖓⬊䏄 3 M -X12102 -X2102 W V -A21 L2 L3 CN2 PE PE U L1 3φAC200V AC200V CN10 -X2410 -X241 1 CN1 1 CN3 -X2103 10B 24B1L -U24 D C P L21 L1 1 :2 :1 :3 -M21E :3 :2 -X2100 :1 :1 -M21 -L136…

4-24
0710-001-(M858WC---0003)
; 䕉 偁䖓⬊䏄
3
M
:1
-X2100
:2
:3
-M21E
:3
:1
:2
-M21
:1
-X211A
-X2102
W
V
-A21
L2
L3
CN1A
CN2
PE
PE
UL1
3φAC200V
AC200V
-X211B
CN1B
20
10
CN10
-X2410
-X2411 CN11
CN3
-X2103
10B 24B1L
-U24
D
C
P
L21
L11
LG
LG
SD
EMG*
EMG
12
11
14
4
TD*
RD
RD*
TD
2
7
1
17
LG
LG
SD
EMG*
EMG
12
11
14
4
TD*
RD
RD*
TD
2
7
1
17
-L221
-L121
-L336
-L236
-L136
OUT
-
+
-B2101
:2
-X12103
:3
:1
:4
:6
:5
-X12102
-U21
-U21
[B-/01/6E]
[B-/01/6E]
[F-/12/6A]
[C-/01/1B]
15
5
LG
LG
15
5
LG
LG
L
OUT
-
+
-B2102
L
X
㧔-X8201㧕
BA
6
4
5
3
3
19
20
5
SG
LSP
LSN
COM
SD
6
4
3
5
1
2
:SD
:15
:8
:10
:12
:4
:2
:5
:13
1
17
7
11
20
6
16
4
14
19
P5
LG
MRR
MR
LG
P5
MD
MDR
MD2
MDR2
SD
6
15
8
10
12
4
2
5
13
/RQ
RQ
FG
0V
/SD
SD
5V
12345678
A
B
C
D
E
F
X-Axis
-M21
CPU2-L
FB-U82(ID:0)
Robot Cable
SSCNET
X-Axis Limit㧔+㧕
X-Axis Limit㧔-㧕
Robot Cable
X Beam (1)
To Y Beam (1)-X221A
Plate
Main Cricuit
Power Supply
Control Cricuit
Power Supply
Converter
5V/Sensor
0V/Sensor
Linear Encoder

4-25
0710-001-(M858WC---0004)
; 䕉 偁䖓⬊䏄
3
M
-X12102
-X2102
W
V
-A21
L2
L3
CN2
PE
PE
UL1
3φAC200V
AC200V
CN10
-X2410
-X2411 CN11
CN3
-X2103
10B 24B1L
-U24
D
C
P
L21
L11
:2
:1
:3
-M21E
:3
:2
-X2100
:1 :1
-M21
-L136
-L236
-L336
-L121
-L221
:5
:6
:4
:1
:3
-X12103
:2
-U21
-U21
[B-/01/6H]
[B-/01/6H]
[C-/01/7H]
[C-/01/7H]
-X211A
CN1A
-X211B
CN1B
10
10
LG
LG
SD
EMG*
EMG
12
11
14
4
TD*
RD
RD*
TD
2
7
1
17
LG
LG
SD
EMG*
EMG
12
11
14
4
TD*
RD
RD*
TD
2
7
1
17
15
5
LG
LG
15
5
LG
LG
OUT
-
+
-B2101
L
OUT
-
+
-B2102
L
X
:SD
:15
:8
:10
:12
:4
:2
:5
:13
1
17
7
11
20
6
16
4
14
19
P5
LG
MRR
MR
LG
P5
MD
MDR
MD2
MDR2
SD
BA
6
4
5
3
3
19
20
5
SG
LSP
LSN
COM
SD
6
4
3
5
1
2
6
15
8
10
12
4
2
5
13
/RQ
RQ
FG
0V
/SD
SD
5V
12345678
A
B
C
D
E
F
X-Axis
-M21
From Y Beam (1)-X231B
X Beam (2)
To Y Beam (2)-X221A
Plate
5V/Sensor
0V/Sensor
Robot Cable
X-Axis Limit㧔+㧕
X-Axis Limit㧔-㧕
Robot Cable
Main Cricuit
Power Supply
Control Cricuit
Power Supply
Converter
Linear Encoder

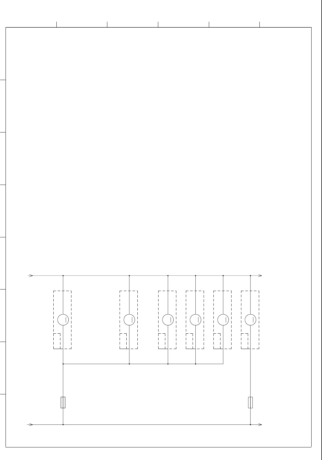
4-26
0805-002A(M858WD---0001)
Аᴏތॉ⬊䏄
M
M
M
M
M
M
10A
398
311
F031
(5A)
M106
(5A)
F032
399
M122
M171
M172
12
12
[B-/02/1D] [BR/01/12A]
M175
M177
B-(1)
BL
BL
BL
BS
BL
12345678
A
B
C
D
E
F
Underframe Cooling Fan
(Rear Left Side)
Conveyor Multiaxis Amplifier
Cooling Fan (Left)
Cooling Fan (Left)
DC Power Supply G2
Cooling Fan (Left)
DC Power Supply G4
Cooling Fan (Right)
Right Side Electrical Box
Cooling Fan (Rear Side)
Electrical Box