5OM-1434-003_w.pdf - 第117页

4-36 0710-001A(M858WF---0007) 8,3&%67/7B31/5)URQW CN1A/1B CN2A/2B CN10 123 CN4 CN3 2 1 24B1L 10B 10B 24B1L CN1 1 CN12 CN13 CN14 CN15 CN16 CN17 CN18 CN19 CN20 CN21 CN22 CN23 CN25 1 2 3 3 2 1 3 2 1 3 2 1 3 2 …

100%1 / 151
4-35
0710-001-(M858WF---0002)
&38 ⬊䏄೓
D-SUB9S + #4-40UNC
8
14
13
10
7
6
5
2
3
1
(CN9)
8
14
13
10
7
6
5
2
3
1
(CN10)
8
14
13
10
7
6
5
2
3
1
(CN11)
FG
R-GND
GND
GREEN
BLUE
RED
G-GND
GND
H-SYNC
V-SYNC
B-GND
FG
R-GND
GND
GREEN
BLUE
RED
G-GND
GND
H-SYNC
V-SYNC
B-GND
FG
R-GND
GND
GREEN
BLUE
RED
G-GND
GND
H-SYNC
V-SYNC
B-GND
+24V
GND
(CN7)
1
2
24B1R
10B
FG
(CN6)
1
5
3
7
2
11
TMDS DATA1/3 SHIELD
TMDS DATA2+
N.C.
TMDS DATA2/4 SHIELD
N.C.
TMDS DATA2-
N.C.
4
9
13
14
8
10
15
N.C.
TMDS DATA1-
N.C.
+5V(DDC)
N.C.
TMDS DATA1+
GND(+5V)
N.C.
12
6
DVI-D
VCC
DATA+
DATA-
GND
4
2
3
1
(CN3)
USB
FG
FG
USB
(CN2)
1
3
2
4
GND
DATA-
DATA+
VCC
17
N.C.
TMDS DATA0/5 SHIELD
TMDS DATA0+
TMDS DATA0-
20
19
18
N.C.
16
22
23
24
N.C.
TMDS CLOCK SHIELD
TMDS CLOCK+
TMDS CLOCK-
21
21
TMDS CLOCK-
TMDS CLOCK+
TMDS CLOCK SHIELD
N.C.
24
23
22
16
N.C.
18
19
20
TMDS DATA0-
TMDS DATA0+
TMDS DATA0/5 SHIELD
N.C.
17
DVI-D
6
12
N.C.
GND(+5V)
TMDS DATA1+
N.C.
+5V(DDC)
N.C.
TMDS DATA1-
N.C.
15
10
8
14
13
9
4
N.C.
TMDS DATA2-
N.C.
TMDS DATA2/4 SHIELD
N.C.
TMDS DATA2+
TMDS DATA1/3 SHIELD
11
2
7
3
5
1
(CN5)
FG
VCC
DATA+
DATA-
GND
FG
(CN1)
4
2
3
1
KEYBOARD
VCC
DATA+
DATA-
GND
4
2
3
1
(CN2)
USB
FG
FG
USB
(CN3)
1
3
2
4
GND
DATA-
DATA+
VCC VCC
DATA+
DATA-
GND
FG
(CN1)
4
2
3
1
USB-B
FG
(CN3)
1
5
3
7
2
11
TMDS DATA1/3 SHIELD
TMDS DATA2+
N.C.
TMDS DATA2/4 SHIELD
N.C.
TMDS DATA2-
N.C.
4
9
13
14
8
10
15
N.C.
TMDS DATA1-
N.C.
+5V(DDC)
N.C.
TMDS DATA1+
GND(+5V)
N.C.
12
6
DVI-D
17
N.C.
TMDS DATA0/5 SHIELD
TMDS DATA0+
TMDS DATA0-
20
19
18
N.C.
16
22
23
24
N.C.
TMDS CLOCK SHIELD
TMDS CLOCK+
TMDS CLOCK-
21
21
TMDS CLOCK-
TMDS CLOCK+
TMDS CLOCK SHIELD
N.C.
24
23
22
16
N.C.
18
19
20
TMDS DATA0-
TMDS DATA0+
TMDS DATA0/5 SHIELD
N.C.
17
DVI-D
6
12
N.C.
GND(+5V)
TMDS DATA1+
N.C.
+5V(DDC)
N.C.
TMDS DATA1-
N.C.
15
10
8
14
13
9
4
N.C.
TMDS DATA2-
N.C.
TMDS DATA2/4 SHIELD
N.C.
TMDS DATA2+
TMDS DATA1/3 SHIELD
11
2
7
3
5
1
DVI-D
FG
USB-B
1
3
2
4
USB-IN
FG
GND
DATA-
DATA+
VCC
-U73
RGB2
USB1
USB2
DVI-D1
DVI-D2
RGB3
RGB4
POWER
(FRONT)
(REAR)
-N75
-N76
-N74
-N74
X7309
X7310
X7311
X7307
X7302
X7303
X7305
X7306
USB-IN
USB1
USB2
-X7501
-X7502
-X7503 -X7401
-X7403
USB-IN
DVI-D
(CN1)
(CN3)
POWER
-X7401
-X7403
FA
GA(F)
GA(R)
X7308
X7301
X7304
RGB1
RS232C
USBIN
FG
R-GND
GND
GREEN
BLUE
RED
G-GND
GND
H-SYNC
V-SYNC
B-GND
VCC
DATA+
DATA-
GND
FG
DSR
DTR
GND
TD
RD
CD
CTS
Reserved
RTS
FG
(CN1)
4
2
3
1
USB
RS232C
(CN4)
1
3
2
5
6
4
7
9
8
8
14
13
10
7
6
5
2
3
1
(CN8)
FG
FG
R-GND
GND
GREEN
BLUE
RED
G-GND
GND
H-SYNC
V-SYNC
B-GND
CTS
RI
RTS
DCD
TxD
RxD
GND
DSR
DTR
VCC
DATA+
DATA-
GND
FG
FG
GND
DATA-
DATA+
VCC
:8
:9
:7
:4
:6
:5
:2
:3
:1
FG
X7103
X7107
FG
:1
:3
:2
:5
:6
:7
:13
:8
:10
:14
:14
:10
:8
:13
:7
:6
:5
:2
:3
:1
FG
X9104
:1
:3
:2
:4
FG
X7105
X7106
FG
:4
:2
:3
:1
4:GND
(CN5)
10P
3:GND
2:Vin
7P2
1:Vin
POWER
4:GND
(CN5)
10P
3:GND
2:Vin
7P2
1:Vin
[BL/01/5G]
[BL/01/5G]
-1
-2
-1
-2
[F-/01/3A]
[F-/01/3D]
[R-/01/7D]
[BR/01/12B]
[F-/01/3B]
[F-/01/3C]
CPU1(CN6)
To FA-U71
To FA-U71
CPU1(CN5)
1
23456789101112
A
B
C
D
E
F
G
H
Selector
To FC-U91
CPU3(X9104)
CPU1(CN3)
To FA-U71
To FA-U71
CPU1(CN7)
Track Ball
Touch Screen
Touch Screen
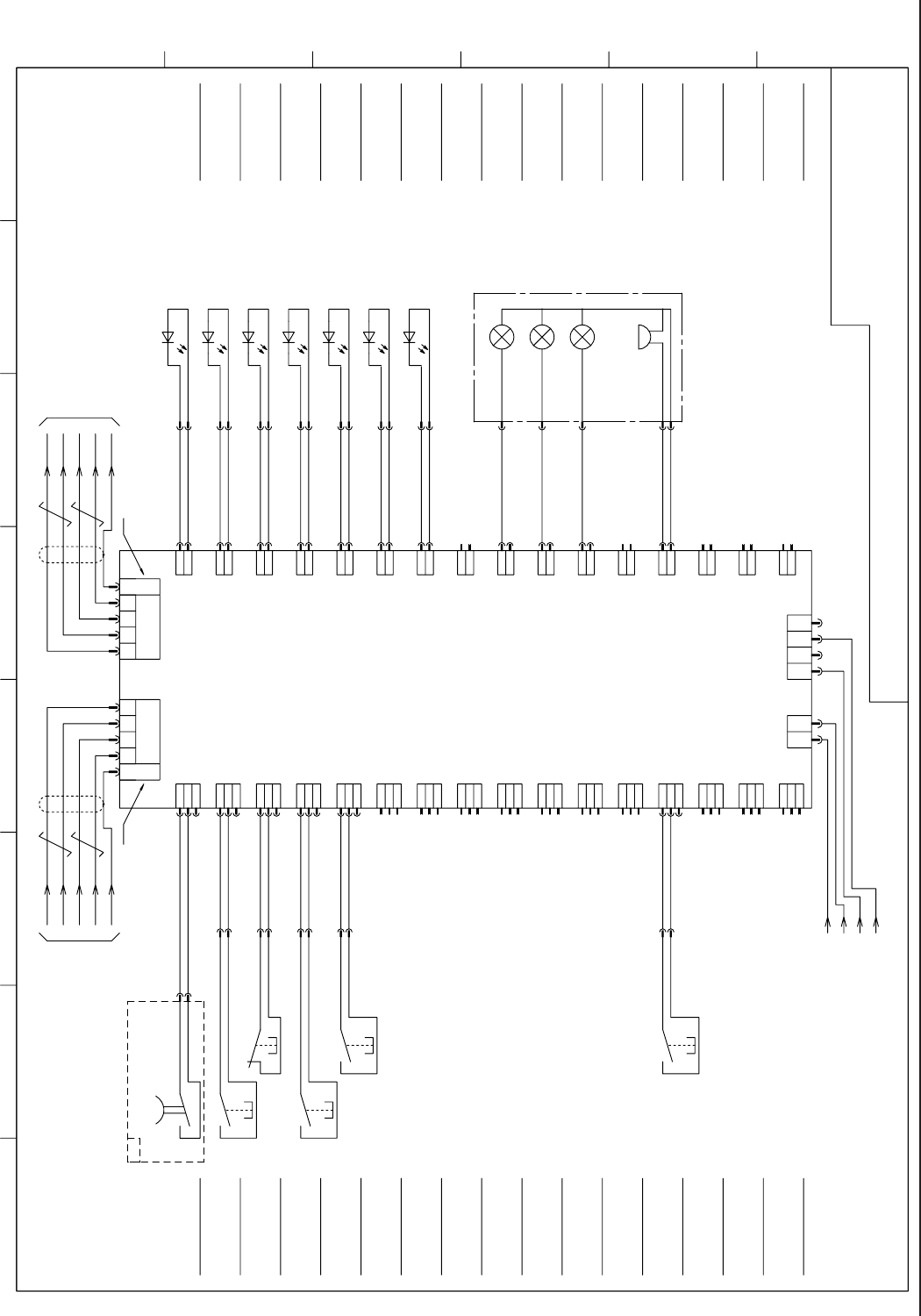
4-36
0710-001A(M858WF---0007)
8,3&%67/7B31/5)URQW
CN1A/1B CN2A/2B
CN10
123
CN4CN3
21
24B1L
10B
10B
24B1L
CN11
CN12
CN13
CN14
CN15
CN16
CN17
CN18
CN19
CN20
CN21
CN22
CN23
CN25
1
2
3
3
2
1
3
2
1
3
2
1
3
2
1
3
2
1
1
2
3
1
2
3
1
2
3
1
2
3
1
2
3
3
2
1
3
2
1
3
2
1
3
2
1
3
2
1
2
1
CN45
CN43
CN42
CN41
CN40
CN39
CN38
CN37
CN36
CN35
CN34
CN33
CN32
CN31
CN30
CN24
1
2
1
2
1
2
1
2
1
2
1
2
1
2
1
2
1
2
1
2
1
2
1
2
1
2
1
2
1
2
CN44
4
OUTIN
-U01
-X0103 -X0104
:7
:2
:6
:3
:9
:3
:2
:5
:4
RX
/RX
TX
/TX
7395 5937
/TX
TX
/RX
RX
-551
-552
-S104
-S103
-550
-S102
-559
-558
-557
-H104B
-H104A
-H102
[BL/01/12B]
[BL/01/12B]
-X0101 -X0102
[M-/22/8A]
[F-/15/6C]
Operation Panel
-X20201
FB ch2-2
-X8504
-U85 HLSC
(CH2-CN4)
12345678
A
B
C
D
E
F
FG(Connector Case)
FG(Connector Case)
Connector Case
BC ch2-2
Relay Connector Panel
STOP Swich (Front)
Operation Panel Selector
Switch (Front)
START Swich (Front)
Operation Panel
Selector Lamp (Front)
START Lamp (Front)
Operation Panel Lock
Selector Lamp (Front)
4-37
0710-001A(M858WF---0008)
8,3&%67/7B31//5HDU
CN1A/1B CN2A/2B
CN10
123
CN4CN3
21
24B1L
10B
10B
24B1L
CN11
CN12
CN13
CN14
CN15
CN16
CN17
CN18
CN19
CN20
CN21
CN22
CN23
CN25
1
2
3
3
2
1
3
2
1
3
2
1
3
2
1
3
2
1
1
2
3
1
2
3
1
2
3
1
2
3
1
2
3
3
2
1
3
2
1
3
2
1
3
2
1
3
2
1
2
1
CN45
CN43
CN42
CN41
CN40
CN39
CN38
CN37
CN36
CN35
CN34
CN33
CN32
CN31
CN30
CN24
1
2
1
2
1
2
1
2
1
2
1
2
1
2
1
2
1
2
1
2
1
2
1
2
1
2
1
2
1
2
CN44
4
OUTIN
-U01
-X0103 -X0104
:3
:2
:5
:4
RX
/RX
TX
/TX
7395 5937
/TX
TX
/RX
RX
669
670
671
673
PURPLE
:6
:3
:2
:1
RED
ORANGE
GREEN
YELLOW
GN
Y
R
:4
H1
H2
H3
H5
H1
:7
:2
:6
:3
:9
K2
711
-551
-552
-553
-S111
-S104
-S103
-550
-S102
-561
-560
-559
-558
-557
-H11
-H111
-H104B
-H104A
-H102
-H111
-H11
-561
-560
-553
[BL/01/12B]
[BL/01/12B]
-X0101 -X0102
-S111
-549
:1
-X2756
:2
[F-/15/6C]
[M-/12/8A]
Operation Panel
BA
-U27(L)
FB ch1-2
-X8502
-U85 HLSC
(CH1-CN2)
BA(1) ch1-2
-X20201
12345678
A
B
C
D
E
F
READY Swich (Rear Left)
STOP Swich (Rear)
Operation Panel
Selector Swich (Rear)
START Swich (Rear)
READY Swich (Front Left)
POWER ON
FG(Connector Case)
FG(Connector Case)
Connector Case
Relay Connector Panel
Operation Panel
Selector Lamp (Rear)
START Lamp (Rear)
Operation Panel
Lock Lamp (Rear)
READY Lamp (Rear Left)
Auxiliary Lamp (Rear Left)
Auxiliary Lamp (Front Left)
READY Lamp (Front Left)
Light Tower (Red)
Light Tower (Yellow)
Light Tower (Green)
Light Tower (Buzzer)