5OM-1434-003_w.pdf - 第143页
5-4 0805-002A(M858JA---1 106) &38 ⬊㓛䖳䌙᭮ FC)S159 FC)S161 FC)S157 FC)S162 FC)S158 FC)S160 FC)S155 FC)S160 FC)S157 630 149 5446 630 151 5472 630 161 1 174 630 151 5489 630 123 7510 630 151 5458 630 108 1861 630 151 54…

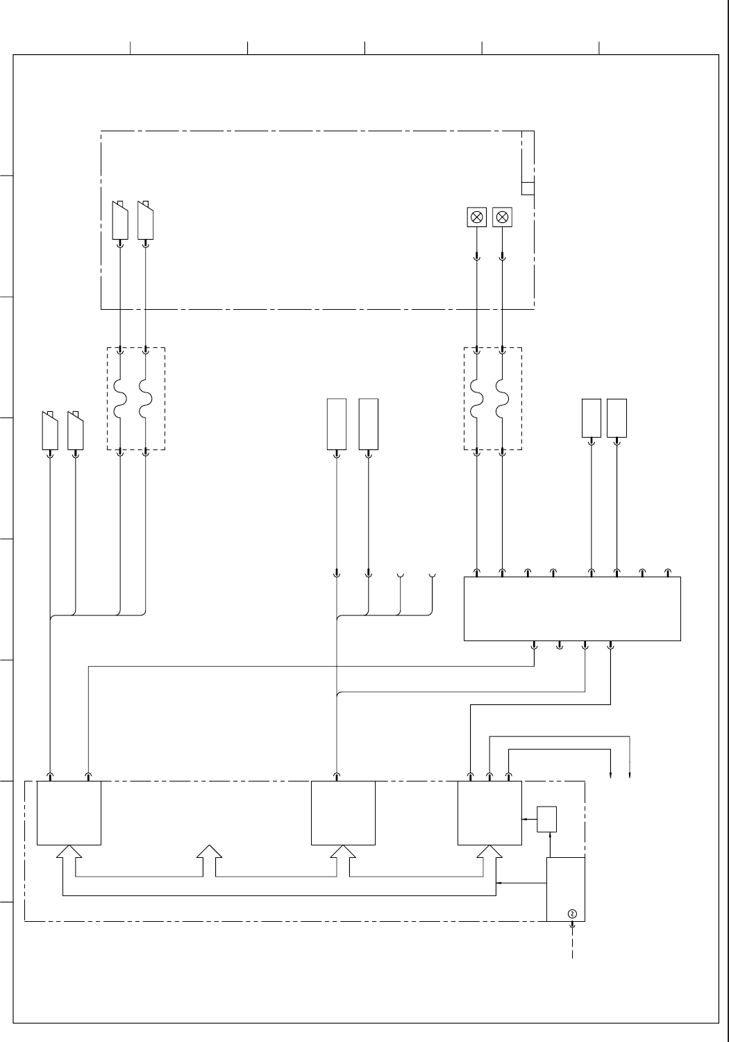
5-3
0805-002A(M858JA---1104)
&38/ ⬊㓛䖳䌙᭮ +/6
BL)S951 DX)S752 DX)S753
BL)S953
DX)S754
DX)S755
BA)S951
BL)S952
BA)S983
BL)S973 BA)S983
630 157 7364
630 157 7371
630 154 0726
630 161 1518
630 150 5473
630 150 5848
630 150 5800
630 157 737
630 154 0696
630 157 7357
630 150 5855
CN1
-X0501
-X0502 -X0704 -X0705
UB43
(Input/Output Section)
-X0801 -X0802
UB32(Transfer)
-X0902
UB32
(Cutter Positoning Rear)
UB32
(Cutter Positoning Front)
CN1
CN2
CH1
CH2
CN4
CN3
CN2 CN5CN4
CN2A/2BCN1A/1B CN2A/2BCN1A/1B
CN2A/2BCN1A/1B
-X20201
D-sub_9P
SCR SCR
SCR
RJ45
RJ45
RJ45
-U07 -U08 -U09
-X0901
-X10306
D-sub
9P
RJ45
-U69
RJ45
CN80
UB34(Feeder Base)
-X6980
-X30
-X1300B2
-X1300B2
-X30
-X6980
UB34(Feeder Base)
CN80
RJ45
-U69
-U85
HLSB-PCI
-U09
-X0902-X0901
SCR
-X0101 -X0102
UB32
(Operation Panel Rear)
CN2A/2BCN1A/1B
SCR
-U01
Linear Measure
CN6
Slip Rings
-X0421
-U04
CN21
UB22
(Head Movable Section)
-X0306
CN6
-U03
CN22
-X0422
-X0306
-U03
-X0422
CN22CN21
-U04
-X0421
-X3701
-X3701
-X13701
-X13701
UB64(ILB+PWR)
-U05
-X10306
FB-G300(2)
U
FB-G300(1)
U
HH-G300(2)
U
HH-G300(1)
U
D-sub_9P
-X0101 -X0102
UB32
(Operation Panel Front)
CN2A/2BCN1A/1B
SCR
-U01
-X20201
12345678
A
B
C
D
E
F
<ROBOT CABLE>
<ROBOT CABLE>
Linear Measure
Slip Rings
UB22
(Head Movable Section)

5-4
0805-002A(M858JA---1106)
&38 ⬊㓛䖳䌙᭮
FC)S159
FC)S161
FC)S157
FC)S162
FC)S158
FC)S160
FC)S155
FC)S160
FC)S157
630 149 5446
630 151 5472
630 161 1174
630 151 5489
630 123 7510
630 151 5458
630 108 1861
630 151 5458
630 161 1174
RECOG1
X9201
-X23601 -X3601
-B36 (1)
-X13601
-X6101
-B61 (1)
-X23601 -X3601-X13601
-X6101
-B61 (2)
COUNTER
X9401
-X2405
-U24 (1)
-X2405
-U24 (2)
X19401
X29401
X39401
X49401
CPU3
U92
U94
U91
Lighting Ctrl
U95
X9202
X9102
-X9502
-X9503
-X9505
-X9504
X9510
-X6702
X9511
-X6802
X9512
X9513
+5V
㧔-5V㧕
-12V+5V
+3.3V
+12V
AC200V
-X9101
X9506
-E61
X9507
X9508
X9509
-E39 (1)
-X12507-X19506
-E61-X12507-X19506
-E39 (2)
HH-G300
U
-B36 (2)
-A67 (1)
-A68 (2)
X9103
X9104
SDD
X7201
To FC U72(HUB)
X7309
To FC U73(Selector)
12345678
A
B
C
D
E
F
<ROBOT CABLE>
<ROBOT CABLE>
<ROBOT CABLE>
<ROBOT CABLE>

5-5
0805-002B(M858JA---1107)
ԏ᳢偁䖓ȡӵᛴఽ / ⬊㓛䖳䌙᭮
BA)S971 BA)S961
BA)S969 BA)S962
BA)S970 BA)S963
BA)S976
BA)S973
BA)S971 BA)S961
BA)S969 BA)S962
BA)S970 BA)S963
BA)S975
BA)S974
BA)S979
BA)S978
BA)S977
BA)S979
BA)S978
BA)S977
BA)S981
BA)S980
BA)S972
BA)S982
630 162 1425 630 157 7548
630 157 7517 630 157 7555
630 157 7524 630 157 7562
630 154 0368
630 154 0337
630 162 1425 630 157 7548
630 157 7517 630 157 7555
630 157 7524 630 157 7562
630 154 0351
630 154 0344
630 161 1440
630 150 8511
630 161 1440
630 150 8511
630 161 1457
630 153 1892
3M858J*A---1109
3M858J*A---1109
630 161 1488
630 161 0726
630 161 0726
3
M
3
M
3
M
3
M
3
M
3
M
3
M
3
M
3
M
-A21
-X2103
M21
-M21
-A22
-X2203
M22
-M22
-A23
-X2303
M23
-M23
-B2101
-B2102-B2201
-X2411
-X2406
-X2407
-X2100
-X2200
-X2300
-X12103-X2410
-X2408
-X2405
-X2412
-X2409
-U24
-A21
-X2103
M21
-A22
-X2203
M22
-A23
-X2303
M23
-B2101
-B2102-B2203
-X2411
-X2406
-X2407
-X2100
-X2200
-X2300
-X12103-X2410
-X2408
-X2405
-X2412
-X2409
-B2202
-A63
-X6303
-B6302
-X16303
-X6302
M63
-M63P
-M63
-A63
-X6303
-B6302
-X16303
-X6302
M63
-M63P
-M63
-A53
-X5303
-B5301
-X5302
M53
-M53P
-M53
-X0515-X0512
(1)
-U24
(2)
24B1
24B1
(1)
(2)
(1)
(2)
-M21
-M22
-M23
-X15303
2M858J*A---1106
2M858J*A---1106
-U05L
12345678
A
B
C
D
E
F
<ROBOT CABLE>
<ROBOT CABLE>
<ROBOT CABLE>
<ROBOT CABLE>
<ROBOT CABLE>
<ROBOT CABLE>
<ROBOT CABLE>
<ROBOT CABLE>
630 157 7395
X-Axis
Y1-Axis
Y2-Axis
X-Axis
Y1-Axis
Y2-Axis
To -U94
CN1
To -U94
CN1
CT-Axis
CT-Axis
NA-B1-Axis
Relay Connector Panel(1)
Relay Connector Panel(2)
Reference for
Reference for
Reference for
Reference for