5OM-1434-003_w.pdf - 第116页
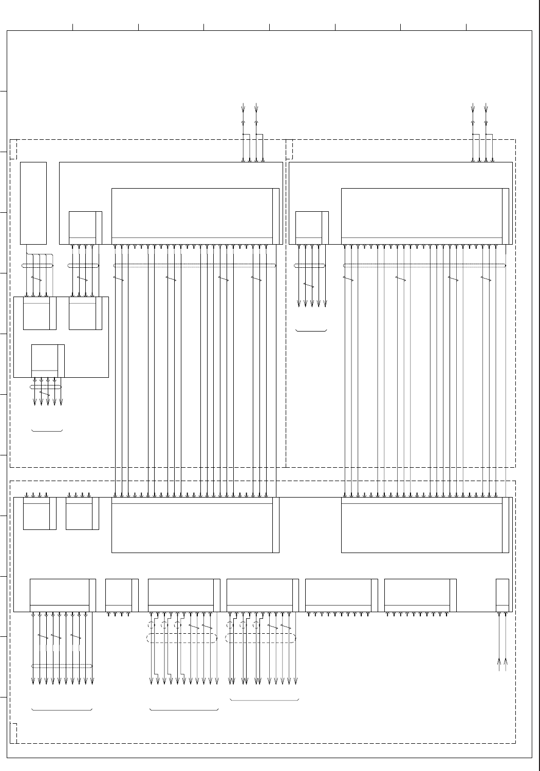
4-35 0710-001-(M858WF---0002) &38 ⬊䏄 D-SUB9S + #4-40UNC 8 14 13 10 7 6 5 2 3 1 (CN9) 8 14 13 10 7 6 5 2 3 1 (CN10) 8 14 13 10 7 6 5 2 3 1 (CN1 1) FG R-GND GND GREEN BLUE RED G-GND GND H-SYNC V-SYNC B-GND FG R-GND …

4-34
0710-001-(M858WF---0001)
&38 ⬊䏄
RS232C
KEYBOAD,MOUSE
VGA
DTR1
DSR1
GND
RxD1
TxD1
DCD1
RTS1
RI1
CTS1
COM1
1
3
2
5
6
4
7
9
8
8
9
B-GND
N.C.
V-SYNC
H-SYNC
N.C.
N.C.
GND
N.C.
15
14
13
12
11
10
7
G-GND
RED
BLUE
GREEN
GND
R-GND
N.C.
4
6
5
2
3
1
VGA
PS/2
1
3
2
5
6
4
VCC
M_CLK
KB_CLK
M_DATA
GND
KB_DATA
CPU1 BOX
8
9
7
4
6
5
2
3
1
COM2
CTS
RI
RTS
DCD
TxD
RxD
GND
DSR
DTR
RS232C/RS-422/RS-485
TX-
RX+
GND
RX-
TX+
CTS-
RTS+
RTS-
CTS+ N.C.
N.C.
N.C.
N.C.
DATA+
DATA-
GND
N.C.
N.C.
8
N.C.
7
N.C.
TX+
RX+
TX-
N.C.
RX-
N.C.
4
6
5
2
3
1
(CN2)
LAN
LAN
(CN1)
1
3
2
5
6
4
N.C.
RX-
N.C.
TX-
RX+
TX+
N.C.
7
N.C.
8
VCC
DATA+
DATA-
GND
4
2
3
1
USB1
USB
FG
8
9
7
4
6
5
2
3
1
PS-OUT
N.C.
N.C.
RY_NC
N.C.
N.C.
N.C.
RY_COM
N.C.
RY_NO
AC IN
FG
AC(N)
AC(L)
POWER
1
3
2
FG
FG
FG
FG
FG
FG
FG
AC200V
FG
RTS
Reserved
CTS
CD
RD
TD
GND
DTR
DSR
FG
GND
DATA-
DATA+
VCC
B-GND
V-SYNC
H-SYNC
GND
G-GND
RED
BLUE
GREEN
GND
R-GND
FG
-U71
L206
L106
LAN2
LAN1
X7102
X7101
(CN4)
(CN9)
(CN8)
(CN10)
(CN3)
(CN5)
(CN7)
X7104
X7109
X7108
X7110
X7107
X7105
X7103
X7203
U72
FG
FG
8
N.C.
7
N.C.
TX+
RX+
TX-
N.C.
RX-
N.C.
4
6
5
2
3
1
(CN4)
(CN3)
1
3
2
5
6
4
N.C.
RX-
N.C.
TX-
RX+
TX+
N.C.
7
N.C.
8
HUB
(DC/IN)
DC5V
5V DC
0V
+5V
8
N.C.
7
N.C.
TX+
RX+
TX-
N.C.
RX-
N.C.
4
6
5
2
3
1
(CN1)
(CN2)
1
3
2
5
6
4
N.C.
RX-
N.C.
TX-
RX+
TX+
N.C.
7
N.C.
8
FG
FG
X7201
X7202
X7106 (CN6)
VCC
DATA+
DATA-
GND
4
2
3
1
USB2
USB
FG
FG
8
N.C.
7
N.C.
TX+
RX+
TX-
N.C.
RX-
N.C.
4
6
5
2
3
1
(CN5)
1
3
2
5
6
4
N.C.
RX-
N.C.
TX-
RX+
TX+
N.C.
7
N.C.
8
FG
(CN6)
8
N.C.
7
N.C.
TX+
RX+
TX-
N.C.
RX-
N.C.
4
6
5
2
3
1
(CN7)
(CN8)
1
3
2
5
6
4
N.C.
RX-
N.C.
TX-
RX+
TX+
N.C.
7
N.C.
8
FG
FG
:1
:2
-5E5
-10E
:2
:3
:1
:4
:6
:5
:7
:9
:8
FG
X7304
:1
:2
:3
:4
FG
X7501
FG
:4
:3
:2
FD(R)-X7401
:1
VCC
DATA+
DATA-
GND
FG
:14
:1
:3
:2
:5
:6
:7
:10
:13
:8
FG
X7308
FB-X8102
FG
:8
:7
:5
:6
:4
:1
:3
:2
:1
X9103
FG
:8
:7
:5
:6
:4
:3
:2
:2
:3
:4
:6
:5
:7
:8
X17101
:1
BA-X0514
[BR/01/10E]
[BL/01/5E]
FA
1
23456789101112
A
B
C
D
E
F
G
H
PS_ON Signal
[F-/02/2A]
[F-/02/6A]
[F-/02/8E]
[F-/02/2C]
[BL/04/10E]
[R-/01/7C]
[F-/11/11B]
To X17101
External Connection Port
CPU2-L(CN2)
To FA-U73
Selector (CN4)
keyboard (CN1)
To GA-N75
To FA-U73
Selector (CN8)
To FB-U81
CPU3(X9103)
To FC-U91
(CN14)
To BA-U05
To GA-N74
Touch Screen (Rear)(CN1)

4-35
0710-001-(M858WF---0002)
&38 ⬊䏄
D-SUB9S + #4-40UNC
8
14
13
10
7
6
5
2
3
1
(CN9)
8
14
13
10
7
6
5
2
3
1
(CN10)
8
14
13
10
7
6
5
2
3
1
(CN11)
FG
R-GND
GND
GREEN
BLUE
RED
G-GND
GND
H-SYNC
V-SYNC
B-GND
FG
R-GND
GND
GREEN
BLUE
RED
G-GND
GND
H-SYNC
V-SYNC
B-GND
FG
R-GND
GND
GREEN
BLUE
RED
G-GND
GND
H-SYNC
V-SYNC
B-GND
+24V
GND
(CN7)
1
2
24B1R
10B
FG
(CN6)
1
5
3
7
2
11
TMDS DATA1/3 SHIELD
TMDS DATA2+
N.C.
TMDS DATA2/4 SHIELD
N.C.
TMDS DATA2-
N.C.
4
9
13
14
8
10
15
N.C.
TMDS DATA1-
N.C.
+5V(DDC)
N.C.
TMDS DATA1+
GND(+5V)
N.C.
12
6
DVI-D
VCC
DATA+
DATA-
GND
4
2
3
1
(CN3)
USB
FG
FG
USB
(CN2)
1
3
2
4
GND
DATA-
DATA+
VCC
17
N.C.
TMDS DATA0/5 SHIELD
TMDS DATA0+
TMDS DATA0-
20
19
18
N.C.
16
22
23
24
N.C.
TMDS CLOCK SHIELD
TMDS CLOCK+
TMDS CLOCK-
21
21
TMDS CLOCK-
TMDS CLOCK+
TMDS CLOCK SHIELD
N.C.
24
23
22
16
N.C.
18
19
20
TMDS DATA0-
TMDS DATA0+
TMDS DATA0/5 SHIELD
N.C.
17
DVI-D
6
12
N.C.
GND(+5V)
TMDS DATA1+
N.C.
+5V(DDC)
N.C.
TMDS DATA1-
N.C.
15
10
8
14
13
9
4
N.C.
TMDS DATA2-
N.C.
TMDS DATA2/4 SHIELD
N.C.
TMDS DATA2+
TMDS DATA1/3 SHIELD
11
2
7
3
5
1
(CN5)
FG
VCC
DATA+
DATA-
GND
FG
(CN1)
4
2
3
1
KEYBOARD
VCC
DATA+
DATA-
GND
4
2
3
1
(CN2)
USB
FG
FG
USB
(CN3)
1
3
2
4
GND
DATA-
DATA+
VCC VCC
DATA+
DATA-
GND
FG
(CN1)
4
2
3
1
USB-B
FG
(CN3)
1
5
3
7
2
11
TMDS DATA1/3 SHIELD
TMDS DATA2+
N.C.
TMDS DATA2/4 SHIELD
N.C.
TMDS DATA2-
N.C.
4
9
13
14
8
10
15
N.C.
TMDS DATA1-
N.C.
+5V(DDC)
N.C.
TMDS DATA1+
GND(+5V)
N.C.
12
6
DVI-D
17
N.C.
TMDS DATA0/5 SHIELD
TMDS DATA0+
TMDS DATA0-
20
19
18
N.C.
16
22
23
24
N.C.
TMDS CLOCK SHIELD
TMDS CLOCK+
TMDS CLOCK-
21
21
TMDS CLOCK-
TMDS CLOCK+
TMDS CLOCK SHIELD
N.C.
24
23
22
16
N.C.
18
19
20
TMDS DATA0-
TMDS DATA0+
TMDS DATA0/5 SHIELD
N.C.
17
DVI-D
6
12
N.C.
GND(+5V)
TMDS DATA1+
N.C.
+5V(DDC)
N.C.
TMDS DATA1-
N.C.
15
10
8
14
13
9
4
N.C.
TMDS DATA2-
N.C.
TMDS DATA2/4 SHIELD
N.C.
TMDS DATA2+
TMDS DATA1/3 SHIELD
11
2
7
3
5
1
DVI-D
FG
USB-B
1
3
2
4
USB-IN
FG
GND
DATA-
DATA+
VCC
-U73
RGB2
USB1
USB2
DVI-D1
DVI-D2
RGB3
RGB4
POWER
(FRONT)
(REAR)
-N75
-N76
-N74
-N74
X7309
X7310
X7311
X7307
X7302
X7303
X7305
X7306
USB-IN
USB1
USB2
-X7501
-X7502
-X7503 -X7401
-X7403
USB-IN
DVI-D
(CN1)
(CN3)
POWER
-X7401
-X7403
FA
GA(F)
GA(R)
X7308
X7301
X7304
RGB1
RS232C
USBIN
FG
R-GND
GND
GREEN
BLUE
RED
G-GND
GND
H-SYNC
V-SYNC
B-GND
VCC
DATA+
DATA-
GND
FG
DSR
DTR
GND
TD
RD
CD
CTS
Reserved
RTS
FG
(CN1)
4
2
3
1
USB
RS232C
(CN4)
1
3
2
5
6
4
7
9
8
8
14
13
10
7
6
5
2
3
1
(CN8)
FG
FG
R-GND
GND
GREEN
BLUE
RED
G-GND
GND
H-SYNC
V-SYNC
B-GND
CTS
RI
RTS
DCD
TxD
RxD
GND
DSR
DTR
VCC
DATA+
DATA-
GND
FG
FG
GND
DATA-
DATA+
VCC
:8
:9
:7
:4
:6
:5
:2
:3
:1
FG
X7103
X7107
FG
:1
:3
:2
:5
:6
:7
:13
:8
:10
:14
:14
:10
:8
:13
:7
:6
:5
:2
:3
:1
FG
X9104
:1
:3
:2
:4
FG
X7105
X7106
FG
:4
:2
:3
:1
4:GND
(CN5)
10P
3:GND
2:Vin
7P2
1:Vin
POWER
4:GND
(CN5)
10P
3:GND
2:Vin
7P2
1:Vin
[BL/01/5G]
[BL/01/5G]
-1
-2
-1
-2
[F-/01/3A]
[F-/01/3D]
[R-/01/7D]
[BR/01/12B]
[F-/01/3B]
[F-/01/3C]
CPU1(CN6)
To FA-U71
To FA-U71
CPU1(CN5)
1
23456789101112
A
B
C
D
E
F
G
H
Selector
To FC-U91
CPU3(X9104)
CPU1(CN3)
To FA-U71
To FA-U71
CPU1(CN7)
Track Ball
Touch Screen
Touch Screen

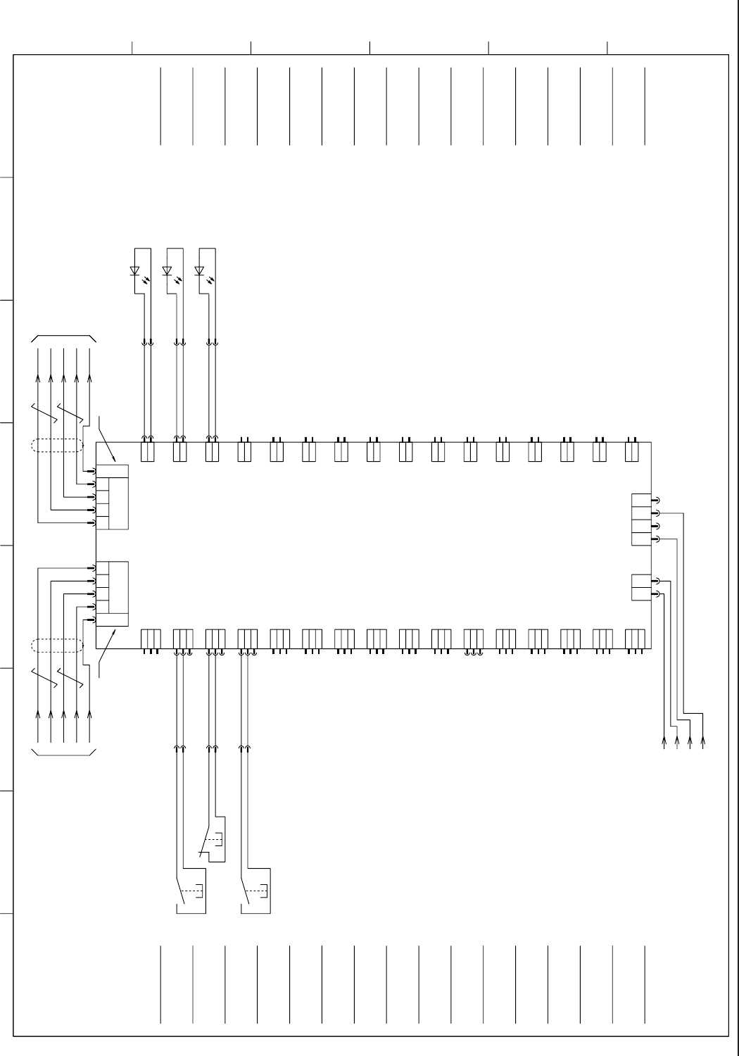
4-36
0710-001A(M858WF---0007)
8,3&%67/7B31/5)URQW
CN1A/1B CN2A/2B
CN10
123
CN4CN3
21
24B1L
10B
10B
24B1L
CN11
CN12
CN13
CN14
CN15
CN16
CN17
CN18
CN19
CN20
CN21
CN22
CN23
CN25
1
2
3
3
2
1
3
2
1
3
2
1
3
2
1
3
2
1
1
2
3
1
2
3
1
2
3
1
2
3
1
2
3
3
2
1
3
2
1
3
2
1
3
2
1
3
2
1
2
1
CN45
CN43
CN42
CN41
CN40
CN39
CN38
CN37
CN36
CN35
CN34
CN33
CN32
CN31
CN30
CN24
1
2
1
2
1
2
1
2
1
2
1
2
1
2
1
2
1
2
1
2
1
2
1
2
1
2
1
2
1
2
CN44
4
OUTIN
-U01
-X0103 -X0104
:7
:2
:6
:3
:9
:3
:2
:5
:4
RX
/RX
TX
/TX
7395 5937
/TX
TX
/RX
RX
-551
-552
-S104
-S103
-550
-S102
-559
-558
-557
-H104B
-H104A
-H102
[BL/01/12B]
[BL/01/12B]
-X0101 -X0102
[M-/22/8A]
[F-/15/6C]
Operation Panel
-X20201
FB ch2-2
-X8504
-U85 HLSC
(CH2-CN4)
12345678
A
B
C
D
E
F
FG(Connector Case)
FG(Connector Case)
Connector Case
BC ch2-2
Relay Connector Panel
STOP Swich (Front)
Operation Panel Selector
Switch (Front)
START Swich (Front)
Operation Panel
Selector Lamp (Front)
START Lamp (Front)
Operation Panel Lock
Selector Lamp (Front)