5OM-1434-003_w.pdf - 第140页
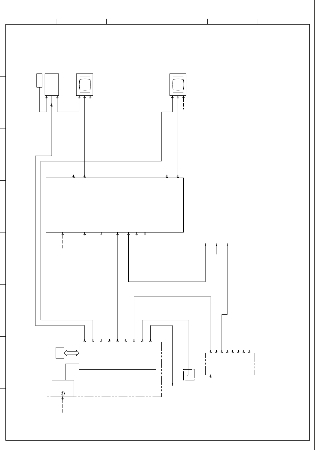
5-1 0710-001-(M858JA---1 101) &38 ⬊㓛䜢㒔䌙᭮ FA ) S 3 5 1 FA ) S 3 5 2 FA ) S 3 6 2 FA ) S 3 5 3 FA ) S 3 5 4 FA ) S 3 5 5 FA ) S 3 5 6 FA ) S 3 6 3 FA ) S 3 5 7 FA ) S 3 6 3 FA ) S 3 6 0 FA ) S 3 5 2 FA ) S 3 5 4 630 1…

5-B0710-001

5-1
0710-001-(M858JA---1101)
&38 ⬊㓛䜢㒔䌙᭮
FA)S351
FA)S352
FA)S362
FA)S353
FA)S354
FA)S355
FA)S356
FA)S363
FA)S357
FA)S363
FA)S360
FA)S352
FA)S354
630 123 7558
630 154 8722
630150 5497
630151 3430
630 111 6327
630 111 6334
630 125 2186
630 135 9830
630 124 5294
630 135 9830
630 124 4242
630 154 8722
630 111 6327
/MS
KBD
VGA
COM2
COM1
USB2
U71
CPU1
USB1
AC200V
U73
A-RGB4
DVI(-D) 1
USB1
A-RGB2
A-RGB1
USB IN
DVI(-D) 2
A-RGB3
RS232C
DC24V
DC24V
DC5V
HUB
U72
N.C.
N.C.
N.C.
N.C.
FRONT
DC12V
REAR
USB2
X7202
X7203
X7201
X7101
X17101
X7102
(CN1)
(CN2)
(CN4)
(CN3)
(CN7)
(CN8)
(CN6)
(CN5)
X7309
X7301
X7304
X7308
X7107
X7103
X7105
X7302
X7305
X7303
X7306
-X7502
-X7501
-X7503
-X7403
-X7401
-X7401
-X7403
X7110
X7106
N.C.
N.C.
X7108
PS OUT
LAN2
LAN1
DC12V
:RS232C
:VGA
:VGA
:LAN
:LAN
:LAN
:USB,A-A
:DVI
:USB,A-B
:DVI
:USB,A-B
LCD
(TP)
LCD
(TP)
HDD
Selector
Outside LAN
TRACKBALL
㧔With a USB hub㧕
KEYBOARD
FB-U81
To CPU2-L(CN2)
FC U91
To CPU3(X9103)
To CPU3(X9104)
FC U91
To U05L(-X0514)
12345678
A
B
C
D
E
F

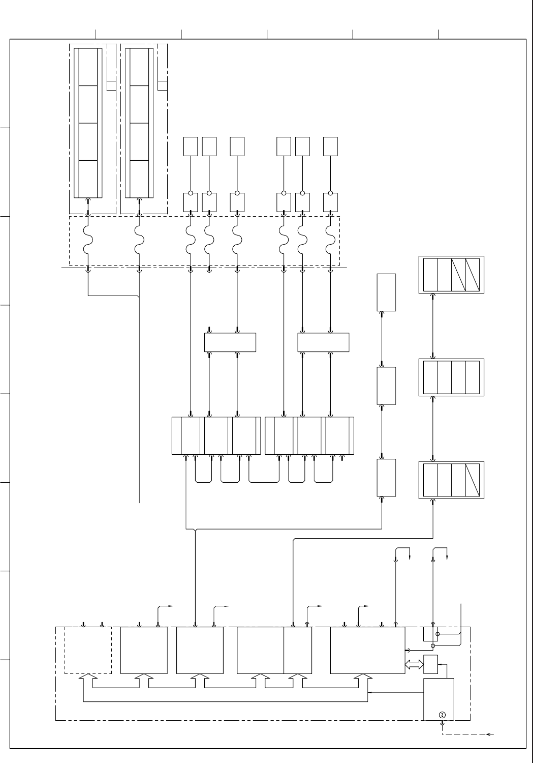
5-2
0805-002A(M858JA---1102)
&38/ ⬊㓛䖳䌙᭮
BA)S956
BA)S957
BA)S958
BA)S956
BA)S957
BA)S964
BA)S965
BA)S967
BA)S966
BA)S968
BA)S952
BA)954
BA)S953
BA)S960
BL)S955
BL)S956
BA)S959
BA)S955
BA)S964
BA)S965
BA)S967
BA)S966
BA)S968
BL)S966
FB)S157
BL)S964
BL)S965
FB)S159
BL)S956
630 153 3049
630 154 0306
630 154 0313
630 154 0320
630 150 5428
630 150 8221
630 150 5435
630 157 7463
630 150 6142
630150 6159
630 153 3063
630 154 0306
630 154 0313
630 154 0320
630 156 8980
630 157 4725
630 157 7432
630 161 1525
630 157 7425
630 157 7432
630 157 7494
630 157 7500
630 157 7494
630 157 7500
630 108 1861
630 155 4075
630 155 4082
630 125 6498
630 150 6159
MR-MC10
-U83
-U82
MR-MC10
MCIO-PCI
-U85
-U85
<Beam Seetion Relay Connector Panel>
<RobotCable>
<RobotCable>
<RobotCable>
<RobotCable>
<RobotCable>
<RobotCable>
<RobotCable>
<RobotCable>
I/O
(6 Axis-x2ch)
SSCNET
MR-MC10
Option
-X8201
-A53
[5]
[4]
[3]
[2]
[1]
[0]
-A23
-U23
-A21
-U22-A22
UB18
-A21
-A23
-A22 -U22
-U23
UB18
-X8301
[1]
-A31
-A31
[2] [3] [4]
[1] [2] [3] [4]
[0]
-U21
-U21
-X211A
-X211B
-X221A
-X221B
-X231B
-X231A
-X211A
-X211B
-X221A
-X221B
-X231A
-X231B
-X2102
-X2202
-X2302
-X2402
-X2403
-X2401
-X2404
-X12201
-X12301
-X12102 -U21
-U22
-U23
-X2102
-X2202
-X2302 -X2403
-X2402
-X2404
-X2401
-X12301
-X12201
-X12102
-X531A
-X311A
-X311A
-U24
-U24
-X187C1
-X187C1
N.C.
N.C.
I/O
(6 Axis-x2ch)
(6 Axis-x2ch)
SSCNET
-U81
CPU2-L
SSCNET
I/O
+5V
㧔-5V㧕
-12V+5V
+3.3V
+12V
10㧛100
BASE-T
COM1
㧛MS
KBD
VGA
AC200V
-X8203
-X8303
-U23
-U22
-U21
-A63
[4]
-X631B-X631A
-X631A
-A63
[5]
N1 N1N2
-A41
[2]
[1]
[3]
[4]
-A51
[2]
[1]
[3]
[4]
RS-485
HLSC
CN1
CN3
TB(24V)
-X531B
-X8511
-X8513
(1)
(2)
HH-G300(2)
U
HH-G300(1)
U
-X1311A
-X1311A
To -U05L
To -U05L
-U60
-X6001
(AE-LINK)
COM2
COM2
-X8102
-X8104
-X8109
-X18109
-X1300B1(1)
-X1300B1(2)
To HUB(U72)
N1N2
-A52
[2]
[1]
[3]
[4]
SDD
PCI BUS
Backup 1
Conveyor A
Linear
Encoder
Linear
Encoder
Linear
Encoder
Linear
Encoder
Linear
Encoder
Linear
Encoder
Converter
Converter
Converter
Converter
Converter
Converter
MA-NL MA-HLMA-NS
Head Rotation
MA-DD
Head 1
Nozzle Selection
Head 1
Nozzle Selection
Head 1
Nozzle U/D
Head 1
Nozzle U/D
Head 1
Nozzle U/D
Head 1
Nozzle U/D
Head 1
Head Rotation
Head 1
MB-DD MB-NS MB-NL MB-HL
Beam X
Beam Y1
Beam Y2
Beam X
Beam Y1
Beam Y2
Cutter (1) Cutter (2)
Conveyor L
Transfer
Conveyor A
Transfer L1
Conveyor R
Transfer
Conveyor Width 1
Conveyor L
Conveyor Width 2
Conveyor L
Conveyor Width 1
Conveyor R
Conveyor Width 2
Conveyor R
Conveyor Width 1
Conveyor A
Conveyor Width 2
Conveyor A
To Feeder Batch Connector (1)
To Feeder Batch Connector (2)
COM Drawing Panel with a Cable
12345678
A
B
C
D
E
F