KE-2030-Rev08.pdf - 第124页
- 119 - 63. WIRING DIAGRAM (5) WIRING DIAGRAM (5) M E V OPTION( ) AMP PCB. 13 2 P P 1-3B 5-1C I/O CTRL PCB. LS3-9 CN9 XL,YR C ABLE BEAR 3 1 CN24 5 CN805 5 XL CABLE BEAR (X ) CN6 CN5 3-2D 6-1A XMP PCB. CN9 LS3-9 CN806 CN2…

- 118 -
REF.NO NOTE PART NO D E S C R I P T I O N
品 名
Qty
1 E9285-729-AA0 1,2 MOTOR ENC CABLE ASM.
Z / θ 1,2モ−タ ENC ケ−ブル組
1
2 E9286-729-AA0 3,4 MOTOR ENC CABLE ASM.
Z / θ 3,4モ−タ ENC ケ−ブル組
1
3 E9287-729-AA0 5,6 MOTOR ENC CABLE ASM.
Z / θ 5,6モ−タ ENC ケ−ブル組
1
4 E9289-729-AA0 HEAD I/O CABLE 1 ASM.
ヘッド I / O ケ−ブル1組
1
5 E9290-729-AA0 HEAD I/O CABLE 2 ASM.
ヘッド I / O ケ−ブル2組
1
6 E9291-729-AA0 HEAD I/O CABLE 3 ASM.
ヘッド I / O ケ−ブル3組
1
7 E9293-729-AA0 1,2 POWER SOURCE CABLE ASM.
Z / θ 1,2 電源ケ−ブル組
1
8 E9294-729-AA0 3,4 POWER SOURCE CABLE ASM.
Z / θ 3,4 電源ケ−ブル組
1
9 E9295-729-AA0 5,6 POWER SOURCE CABLE ASM.
Z / θ 5,6 電源ケ−ブル組
1
10 E9319-729-AA0 Z THETA 7,8 POWER CABLE ASM.
Zθ 7,8 電源ケ−ブル組
1
11 E9701-729-A00 Z/THETA 1 CTRL CABLE
Z / θ 1 CTRL ケ−ブル
1
12 E9702-729-A00 Z/THETA 2 CTRL CABLE
Z / θ 2 CTRL ケ−ブル
1
13 E9703-729-A00 Z/THETA 3 CTRL CABLE
Z / θ 3 CTRL ケ−ブル
1
14 E9705-729-A00 Z/THETA 4 CTRL CABLE
Z / θ 4 CTRL ケ−ブル
1
15 E9707-729-A00 Z/THETA 5 CTRL CABLE
Z / θ 5 CTRL ケ−ブル
1
16 E9723-729-A00 THETA SHAFT ENC CABLE(L)
θ 軸 ENC ケ−ブル(L)
1
17 E9724-729-A00 THETA SHAFT ENC CABLE(R)
θ 軸 ENC ケ−ブル(R)
1
18 E9308-729-AA0 Z THETA 1,2 ENC CABLE ASM.
Zθ 1,2 ENC ケ−ブル組
1
19 E9309-729-AA0 Z THETA 3,4 ENC CABLE ASM.
Zθ 3,4 ENC ケ−ブル組
1
20 E9312-729-AA0 HEAD I/O CABLE 1 ASM.
ヘッド I / O ケ−ブル1(ベア)組
1
21 E9313-729-AA0 HEAD I/O CABLE 2 ASM.
ヘッド I / O ケ−ブル2組
1
22 E9316-729-AA0 Z THETA 1,2 POWER CABLE ASM.
Zθ 1,2 電源ケ−ブル組
1
23 E9317-729-AA0 Z THETA 3,4 POWER CABLE ASM.
Zθ 3,4 電源ケ−ブル組
1
24 E9321-729-AA0 LA(R) CABLE ASM.
LA(R)ケ−ブル組
1
25 E9310-729-AA0 Z THETA 5,6 NEC CABLE ASM.
Zθ 5,6 ENC ケ−ブル組
1
26 E9314-729-AA0 HEAD I/O CABLE 3 ASM.
ヘッド I / O ケ−ブル3組
1
27 E9318-729-AA0 Z THETA 5,6 POWER CABLE ASM.
Zθ 5,6 電源ケ−ブル組
1
28 E9708-729-A00 Z/THETA 6 CTRL CABLE
Z / θ 6 CTRL ケ−ブル
1
29 E9709-729-A00 Z/THETA 7 CTRL CABLE
Z / θ 7 CTRL ケ−ブル
1
30 E9710-729-A00 Z/THETA 8 CTRL CABLE
Z / θ 8 CTRL ケ−ブル
1
31 E9320-729-AA0 LA(L) CABLE ASM.
LA(L)ケ−ブル組
1
32 E9522-729-AA0 Z LMT RELAY CABLE ASM.
Z LMT 中継ケ−ブル組
1
33 E9288-729-AA0 7,8 MOTOR ENC CABLE ASM.
Z / θ 7,8モ−タ ENC ケ−ブル組
1
34 E9292-729-AA0 HEAD I/O CABLE 4 ASM.
ヘッド I / O ケ−ブル4組
1
35 E9296-729-AA0 7,8 POWER SOURCE CABLE ASM.
Zθ 7,8 電源ケ−ブル組
1
36 E9311-729-AA0 Z THETA 7,8 NEC CABLE ASM.
Zθ 7,8 ENC ケ−ブル組
1
37 E9315-729-AA0 HEAD I/O CABLE 4 ASM.
ヘッド I / O ケ−ブル4組
1

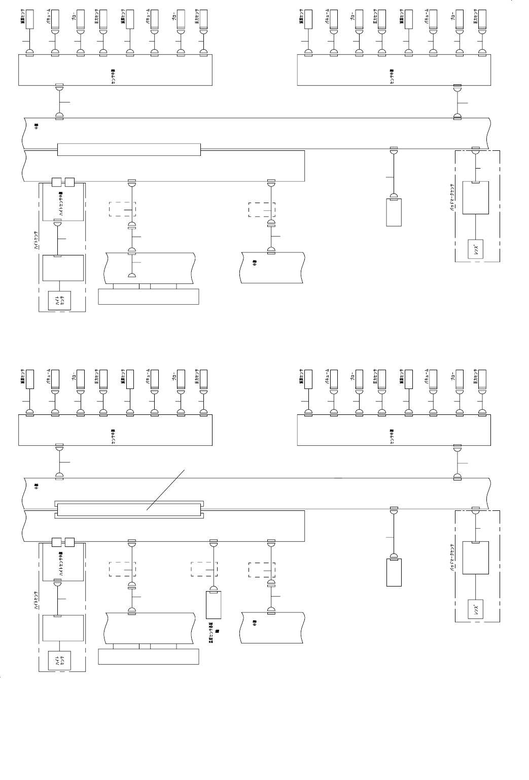
- 119 -
63.WIRING DIAGRAM (5)
WIRING DIAGRAM(5)
M
E
V
OPTION( )
AMP
PCB.
13
2
P
P
1-3B
5-1C
I/O CTRL
PCB.
LS3-9
CN9
XL,YR CABLE
BEAR
3
1
CN245
CN805
5
XL CABLE BEAR
(X
)
CN6
CN5
3-2D
6-1A
XMP
PCB.
CN9
LS3-9
CN806
CN246
CN801
CN1
2
XL,YR CABLE
BEAR
4
AMP
OPTION(
)
12
CN10
CN860
8-2C
CN868
CN18 CN1
Z1/2
7
CN9
PCB.
Z1
14
Z1
14 9
Z1
(CN5)
CN8
CN6
(CN2)
(CN7)
CN3
CN4
(CN8)
(CN9)
CN5
CN2
(CN6)
(CN3)
CN7
(CN4)
10 911 1110
Z1
3-3D 3-2D
HEAD
MAIN
PCB.
HEAD
PCB.
Z2
Z2
Z2
Z2
1
CN17
CN9
XSTOPSENSOR
6
1110
Z3
CN867
(CN4)
CN7
(CN3)
CN2
CN5
CN4
CN3
(CN2)
9
CN1
15
Z4
CN9
10 11
Z4
CN6
CN8
(CN5)
Z3
914
Z3
14
Z3
PCB.
Z4
Z4
OPTION( )
HEAD
MAIN
PCB.
6-1A
1110
Z5
CN868
(CN4)
CN7
(CN3)
(CN6)
CN2
CN5
(CN9)
(CN8)
CN4
CN3
(CN7)
(CN2)
3-2D
CN246
9
CN1
3-2D
8-2C
7
CN806
AMP
CN6
Z6
CN801
CN4
CN9
10
Z1/2
LS3-9
11
Z6
CN6
CN8
(CN5)
Z5
914
Z5
14
HEAD
PCB.
2
CN9
13
PCB.
1
CN860
3-3D
M
E
V
AMP
P
Z5
P
PCB.
18
1-3B
5-1C
I/O CTRL
PCB.
LS3-9
CN245
CN1
XR,YL CABLE
BEAR
19
17
XR,YL CABLE
BEAR
CN10
16
CN18
12
OPTION( )
XMP
PCB.
Z8
Z8
PCB.
Z7
14
Z7
14 9
Z7
(CN5)
CN8
CN6
Z8
1110
CN9
Z8
15
CN1
9
Z6
Z6
(CN2)
CN4
CN867
Z7
11
8
X SLOW SENSOR
(CN4)
10
CN7
CN17
CN9
CN3
(CN3)
CN2
CN5
20
CN10
CN6
21

- 120 -
REF.NO NOTE PART NO D E S C R I P T I O N
品 名
Qty
1 E9322-729-AA0 SERIAL PARALLEL CABLE ASM.
L ヘッド シリパラケ−ブル組
1
2 E9324-729-AA0 L HEAD POWER SOURCE CABLE ASM.
L ヘッド 電源ケ−ブル組
1
3 E9323-729-AA0 SERIAL PARALLEL CABLE ASM.
L ヘッド シリパラケ−ブル(ベア)組
1
4 E9325-729-AA0 L HEAD POWER CABLE ASM.
L ヘッド 電源ケ−ブル(ベア)組
1
5 E9326-729-AA0 TEMPERATURE SENSOR CABLE ASM.
X 軸温度センサケ−ブル組
1
6 E9349-729-AA0 Z STOP SENSOR ASM.
X STOP センサ組
1
7 E9337-729-0A0 Z1,2 SENSOR CABLE ASM.
Z 1,2センサケ−ブル組
1
8 E9350-729-AA0 X SLOW SWNSOR ASM.
X SLOW センサ組
1
9 E9341-729-0A0 Z PRESSURE SENSOR CABLE ASM.
Z 圧力センサケ−ブル組
1
10 E9342-729-0A0 Z VACUUM CABLE ASM.
Z バキュ−ムケ−ブル組
1
11 E9343-729-0A0 Z BLOW CABLE ASM.
Z ブロ−ケ−ブル組
1
12 E9554-729-0A0 BAD MARK SENSOR ASM.
バッドマークセンサ組
1
13 E9574-721-0A0 BAD MARK SENSOR CABLE ASM.
バッドマークセンサケ−ブル組
1
14 E9340-729-0A0 Z REDUCE SPEED SENSOR ASM.
Z 減速センサ組
1
15 E9338-729-0A0 Z3,4 SENSOR CABLE ASM.
Z 3,4センサケ−ブル組
1
16 E9345-729-AA0 SERIAL PARALLEL CABLE ASM.
R ヘッド シリパラケ−ブル組
1
17 E9346-729-AA0 SERIAL PARALLEL CABLE ASM.
R ヘッド シリパラケ−ブル(ベア)組
1
18 E9347-729-AA0 R HEAD POWER SOURCE CABLE ASM.
R ヘッド 電源ケ−ブル組
1
19 E9348-729-AA0 R HEAD POWER CABLE ASM.
R ヘッド 電源ケ−ブル(ベア)組
1
20 E9344-729-AA0 SERIAL PARALLEL CABLE ASM.
R ヘッド シリパラケ−ブル組
1
21 E9849-729-0A0 HEAD PWB I/F CABLE ASM.
ヘッド基板 I / F ケ−ブル組
1