KE-2030-Rev08.pdf - 第135页
- 130 - NOTE( 注記 ) #01....FOR EN EN 用 REF.NO NOTE PART NO D E S C R I P T I O N 品 名 Qty 1 #01 E9501-729-HA0 SAFETY CIRCUIT I/F CABLE ASM. 安 全 回 路I/F ケーブル組 1 2 #01 E9504-729- HA0 AC POWER INPUT CABLE ASM. 搬送モータ AC 入力ケーブル組…

- 129 -
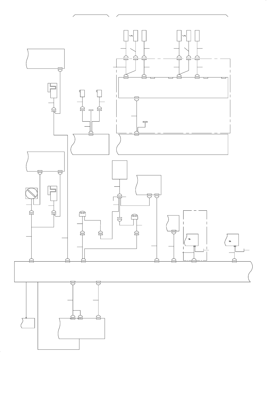
68.WIRING DIAGRAM (10)
WIRING DIAGRAM(10)
5
7
11
10
12
22
23
24
25
27 24
25
27
26 2928
4
3
5
6
9
8
14
13
15
16
17
18
19
20
21
12
POWER UNIT
1-4D
OUT
1-2A
CN027
CN040
CN020
TF1
AC34V
AC34V
SAFETY UNIT
CN902
CN903
CN901
CN905
CN908
CN906
CN910
CN911
CN912
9-3B
TB2
BU(L) DRIVER
TB
2-4B
DRIVER
OPTION(AWC)
AWC DRIVER
TB2
TB
5
2-4C
PCB
CARRY
6-4C
CN1
CN601
CN706
CN702
7-4B
OPERATION
CN2
CN6
CN929
EMG SW_R
CN931
CN01
HOD BOX
EMG SW_F
CN928
CN930
MAINTENANCE SW(F)
COVER OPEN SW(F)
CN921
CN922
CN6
CN736
CN5
SW(F) PCB.
OPERATION
7-2B
CN735
9-2D
SAFETY
UNIT
CN904
CN904
SAFETY
UNIT
9-2D
7-2D
OPERATION
SW(R) PCB.
CN746
CN6
COVER OPEN SW(R)
CN924
CN932
CN936
CN934
CARRY PCB.
(5-2B)
BK UP SENSOR(R)
BK UP SENSOR(F)
PATTERN
PATTERN
FAREASENSOR
BK UP SENSOR(F)
FLBUP
CN798FL
CN797FL
A
B
(5-2B)
CARRY PCB.
CN936
OPTION(NON-STOP OP.)
NON-STOP UNIT
CN971
CN972
CN973
CN974
CN975
CN976
CN977
CN978
CN979
BK UP SENSOR(R)
R AREA SENSOR
CN797RL
CN798RL
RLBUP
DRIVER
PCB.

- 130 -
NOTE( 注記 ) #01....FOR EN EN 用
REF.NO NOTE PART NO D E S C R I P T I O N
品 名
Qty
1
#01
E9501-729-HA0 SAFETY CIRCUIT I/F CABLE ASM.
安全回路I/Fケーブル組
1
2
#01
E9504-729-HA0 AC POWER INPUT CABLE ASM.
搬送モータ AC 入力ケーブル組
1
3
#01
E9509-729-HA0 RELAY CABLE (F) ASM.
カバーオープン SW 中継ケーブル(F)組
1
4 E9512-729-DA0 F MAINTENANCE SW CABLE ASM.
F メンテナンス SW ケーブル組
1
5
#01
E9513-729-HA0 F COVER OPEN SW CABLE ASM.
F カバーオープン SW ケーブル組
1
6
#01
E9510-729-HA0 RELAY CABLE (R) ASM.
カバーオープン SW 中継ケーブル(R)組
1
7
#01
E9515-729-HA0 R COVER OPEN SW CABLE ASM.
R カバーオープン SW ケーブル組
1
8
#01
E9511-729-JA0 SW RELAY CABLE ASM.
エマージェンシー SW 中継ケーブル組
1
9
#01
E9516-729-JA0 SW CABLE (FR) ASM.
エマージェンシー SW ケーブル(FR)組
1
10
#01
E9801-729-JA0 SW RELAY CABLE ASM.
バンク検知 SW 中継ケーブル組
1
11
#01
E9802-729-HA0 SW (FL) CABLE ASM.
バンク SW ケーブル(FL)組
1
12
#01
E9804-729-HA0 BANK SW CABLE (RL) ASM.
バンク SW ケーブル(RL)組
1
13 E9394-729-DA0 HOD BOX I/F CABLE ASM.
HOD BOX I / F ケーブル組
1
14
#01
E9650-729-000 HOD ASM. (CE)
HOD 組(CE)
1
15
#01
E9519-729-JA0 SW CABLE (RR) ASM.
エマージェンシー SW ケーブル(RR)組
1
16
#01
E9508-729-HA0 EMERGENCY CABLE ASM.
エマージェンシ伝達ケーブル組
1
17
#01
E9505-729-HA0 AC OUTPUT CABLE ASM.
搬送モータ AC 出力ケーブル組
1
18
#01
E9524-729-HA0 DRV POWER SOURCE CABLE ASM.
自動幅調 DRV 電源ケーブル組
1
19
#01
E9258-729-HA0 WIDTH ADJUST DRV FG CABLE ASM.
自動幅調 DRV FG ケーブル組
1
20
#01
E9507-729-JA0 BU UP DRY OUTPUT CABLE ASM.
BU UP DRV 出力ケーブル組
1
21
#01
E9256-729-JA0 BU DRV FG CABLE ASM.
BU DRV FG ケーブル組
1
22
#01
E9807-729-HA0 I/F CABLE ASM.
ノンストップユニットI/Fケーブル組
1
23
#01
E9808-729-HA0 SENSOR RELAY CABLE ASM.
CE エリアセンサ中継ケーブル(F)組
1
24 E9543-729-0A0 SENSOR(ILLUMINATING) ASM.
R エリアセンサ(投光)組
1
25 E9544-729-0A0 SENSOR(LIGHT RECEIVING) ASM.
R エリアセンサ(受光)組
1
26
#01
E9812-729-HA0 SENSOR RELAY CABLE ASM.
BUP 圧力センサ中継ケーブル(F)組
1
27
#01
E9816-729-HA0 SENSOR RELAY CABLE ASM.
BUP 圧力センサ中継ケーブル組
1
28
#01
E9810-729-HA0 SENSOR RELAY CABLE ASM.
CE エリアセンサ中継ケーブル(R)組
1
29
#01
E9814-729-HA0 SENSOR RELAY CABLE ASM.
BUP 圧力センサ中継ケーブル(R)組
1

䢢
Notes