5M-1751-004w_G5S.pdf - 第170页
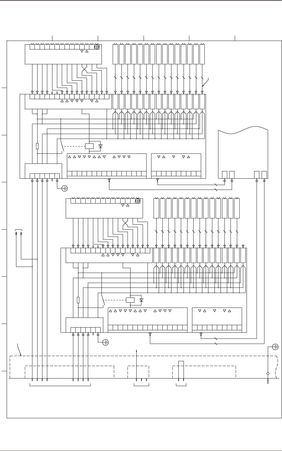
4-45 5OM-1751 1304-001-(31010WFB--1003) Feeder Cart Section 2 1 2 3 4 5 6 7 8 A B C D E F - OUT + BR BK BL B6910 Y6912 1 2 CN12 X6910 CN10 1 2 3 3 2 1 CN1 1 X691 1 Inner I/O Circuit X6915 1 2 CN15 X6918 1 2 CN18 X6919 1 …

4-44
5OM-1751
1304-001-(31010WFB--1002)
Feeder Cart Section 1
1 2 3 4 5 6 7 8
A
B
C
D
E
F
4GND
1
2
3
+24V
+24V
GND
9
8
5
6
7
13
10
11
12
S.GND
TXD
RXD
14
15
16FG
X01
X02
X03
X04
X05
OUT1
OUT2
IN1
IN2
IN3
X06
X07
X08
X09
X10
X11
X12
X13
X14
X15
4
3
2
1
GND
+24V
GND
+24V
X100
6
5
FG
77
80
79
78
73
76
75
74
9
8
7
6
OUT1
OUT2
IN1
IN2
IN3
X01:
X01:
X01:
X01:
X01:
OUT1
OUT2
IN1
IN2
IN3
X02:
X02:
X02:
X15:
X15:
OUT2
IN1
X15:
X15:
1
5
…
…
…
47
50
49
48
46
8
7
X01:
X01:
X01:
X02:
X02:
X15:
X15:
1
…
… …
S.GND
TXD
RXD
S.GND
TXD
TXD
RXD
24G1A
10G
24G1A
10G
10G
24G1B
10G
24G1B
:5
:8
:7
:6
:12
:11
:10
:9
:2
:1
Solenoid
Valve
1Ω7W
RLY
:3
:2
:1
DC24V INPUT
X16
9
8
5
6
7
Feeding Start 1
Feeding Start 2
Feeding Ready
Communication Ready
Feeder Connection Check
4
1
2
3
+24V
+24v
GND
X16
GND
FG
13
10
11
12
S.GND
TXD
RXD
14
X17
X18
X19
X20
X21
X22
X23
X24
X25
X26
X27
X28
X29
X30
X6801
X6802
X6803
X6804
X6805
X6806
X6807
X6808
X6809
X6810
X6811
X6812
X6813
X6814
X6815
Drawer Connector for Feeder×15
14
14
14
14
14
14
14
14
14
14
14
14
14
X68100B
Connection P.C.B FB
U68
Bundled Connector X30F,X30B
X68101
X68102
…
X101
X102
4GND
1
2
3
+24V
+24V
GND
9
8
5
6
7
13
10
11
12
S.GND
TXD
RXD
14
15
16FG
X01
X02
X03
X04
X05
OUT1
OUT2
IN1
IN2
IN3
X06
X07
X08
X09
X10
X11
X12
X13
X14
X15
4
3
2
1
GND
+24V
GND
+24V
X100
6
5
FG
77
80
79
78
73
76
75
74
9
8
7
6
OUT1
OUT2
IN1
IN2
IN3
X01:
X01:
X01:
X01:
X01:
OUT1
OUT2
IN1
IN2
IN3
X02:
X02:
X02:
X15:
X15:
OUT2
IN1
X15:
X15:
1
5
…
…
…
47
50
49
48
46
8
7
X01:
X01:
X01:
X02:
X02:
X15:
X15:
1
…
… …
S.GND
TXD
RXD
S.GND
TXD
TXD
RXD
1Ω7W
RLY
X16
9
8
5
6
7
4
1
2
3
+24V
+24v
GND
X01
GND
FG
13
10
11
12
S.GND
TXD
RXD
14
X02
X03
X04
X05
X06
X07
X08
X09
X10
X11
X12
X13
X14
X15
X6701
X6702
X6703
X6704
X6705
X6706
X6707
X6708
X6709
X6710
X6711
X6712
X6713
X6714
X6715
14
14
14
14
14
14
14
14
14
14
14
14
14
X68100A
U67
X67101
X67102
…
X101
X102
U69
80 5080 50
CN2
CN4
CN1
CN3
X6903
X6901
X6904
X6902
Cart Connection
Check
Pneumatic Hose
to U69-X1
Connection P.C.B FB
X6716 6
X31
X6816
A module
B module
D module
:4
:3
:6
:5
:8
:7
:10
:9
:12
:11
(12Pins)
(3Pins)
φ6
:4
:3
:2
:1
(12Pins)
I/O P.C.B
STLT_FB
[FB-/03/2D]
Drawer Connector for Feeder×15
Feeder Set Cable
Feeding Start 1
Feeding Start 2
Feeding Ready
Communication Ready
Feeder Connection Check

4-45
5OM-1751
1304-001-(31010WFB--1003)
Feeder Cart Section 2
1 2 3 4 5 6 7 8
A
B
C
D
E
F
-
OUT
+
BR
BK
BL
B6910
Y6912
1
2
CN12
X6910
CN10
1
2
3
3
2
1
CN11
X6911
Inner I/O Circuit
X6915
1
2
CN15
X6918
1
2
CN18
X6919
1
2
CN19
3
2
1
CN13
B6913
3
2
1
CN14
X6914
3
2
1
CN16
X6916
3
2
1
CN17
X6917
X6905
1
2
CN5
3
4
5
6
Y6912
Feeder Clamping
Feeder Clamping(Upper Limit)
:6
:1
:10
:9
:8
:7
:2
:3
:4
:5
Bundled Connector X30F,X30B
10G
24G1,G2
X1
1
2
X69X1
7
9
6
8
FG
RTS
CTS
5
S.GND
4
3 TXD
2
RXD
1
1
3
2
6
X6906
X6908
CN6
CN8
U69
4
5
7
8
UP:RX+
UP:RX-
UP:TX+
UP:TX-
SG
High-speed I/O
RS232C
[FB/02/4A]
from X30A-3,4
UP
I/O PCB
STLT_FB
:11
:12
C module
(12Pins)

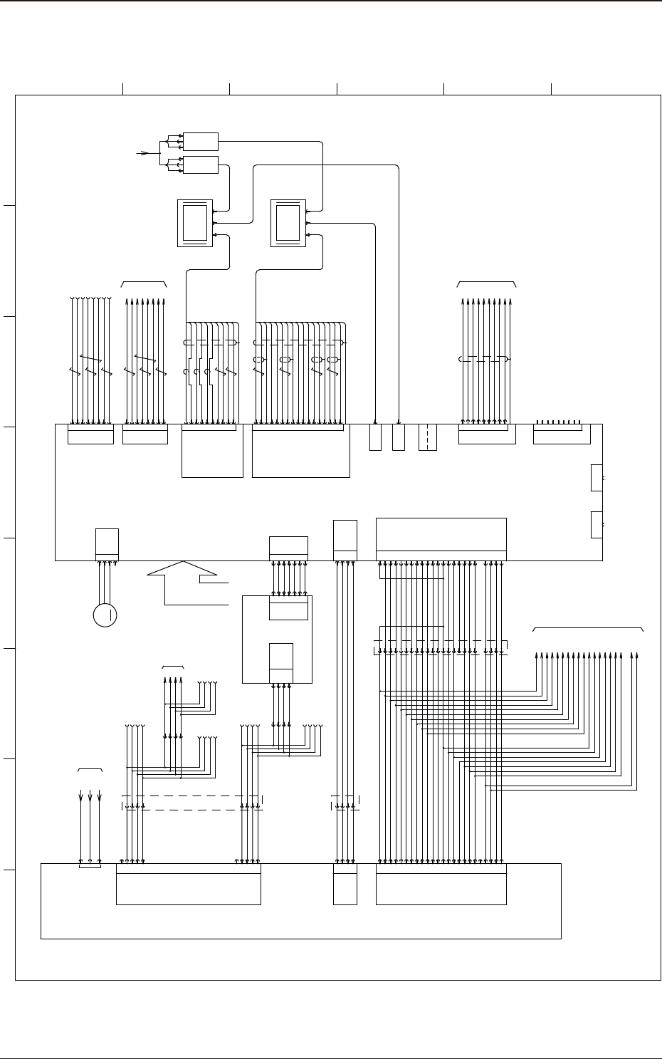
4-46
5OM-1751
1304-001-(31010WR---1001)
CPU1 U91 Connection Circuit
M
L121
L221
XG2101
G21
1
2
3
5
6
7
4
8
+TD
-TD
+RD
-RD
N.C
+RD
+RD
+RD
LAN1
1
2
3
5
6
7
4
8
+TD
-TD
+RD
-RD
N.C
+RD
+RD
+RD
1
6
2
3
8
5
7
13
RED
R-GND
GREEN
B-GND
G-GREEN
BLUE
GND
H-SYNC
10
14
FG
SYNC-GND
V-SYNC
LAN2
X9107
X9108
X9104
USB0
USB
USB
COM
COM
+12VDC
+12VDC
Power Supply Unit
1,2,3,4
6,7,8,9,10
USB3
AC Inlet
X9105
1
2
3
4
5
6
7
8
+3.3VDC
GND
+5VDC
PSU_PWR OK
+3.3VDC
GND
GND
+5VDC
6
7
8
+3.3VDC
+5VDC
COM
+3.3VDC
COM
+12VDC
+5VDC
COM
9
10
COM
+12VDC
2
1
6
5
GND
GND
+EXT12VDC
+EXT12VDC
1
2
3
4
1
2
3
5
4
USB1
USB11
X9106
ATX-12V
ATX-M
P6
1
2
ATX-5J
7
8
9
10
2
3
5
4
ATX-12VJ
2
1
5
6
CPU1
1
2
3
4
5
6
7
8
9
10
11
12
13
14
15
16
17
18
19
20
21
22
23
24
1
2
3
4
5
6
7
8
9
10
11
12
13
14
15
16
17
18
19
21
22
23
24
+3.3VDC
GND
+5VDC
PSU_PWR OK
+5V SB
+3.3VDC
GND
GND
+5VDC
+12VDC
+12VDC
+3.3VDC
+3.3VDC
-12VDC
PS-ON
GND
GND
GND
GND
+5VDC
+5VDC
+5VDC
GND
RESERVED
MAIN2
HD-1
12V-1
X:CPU1 LINE LAN1
X7403F
1
2
3
7
9
10
6
11
DVI
14
15
16
17
18
19
23
24
22
FG
X7403B
TMDS Data 2-
TMDS Data 2+
TMDS Data 2/4 shield
TMDS Data 1-
DDC clock
DDC data
TMDS Data 1+
TMDS Data 1/3 shield
+5V
GND
Hot Plug Detect
TMDS data 0-
TMDS data 0+
TMDS clock-
TMDS data 0/5 shield
TMDS clock+
TMDS clock shield
X9109
VGA
9
10
11
12
13
14
15
16
17
18
19
20
21
22
23
24
+5V SB
+12VDC
+12VDC
+3.3VDC
+3.3VDC
-12VDC
PS-ON
GND
GND
GND
GND
+5VDC
+5VDC
+5VDC
GND
RESERVED
3
4
GND
+12V
FAN_IN
FAN_OUT
[F-/01/1B]
to U180
[B-/01/6E]
from K28
U91
CPU
CPU1BOX—â‹pFAN
[F-/01/7A]
to U81-LAN
N74F
N74B
1
2
3
5
6
7
4
8
CD
RXD
TXD
DSR
DTR
GND
RTS
CTS
COM1
9
FG
RI
X9102
1
2
3
5
6
7
4
8
CD
RXD
TXD
DSR
DTR
GND
RTS
CTS
COM2
9
FG
RI
X9103
[R-/03/7C]
to U95-CN2
RS232C
USB10
USB2
X9133
X9134
X9128
12V
MAIN
HD
ATX-5
X7401F
X7401B
+12V DC
GND
GND
+5VDC
8,9
5,6
11,12
14,15
1
2
3
5
6
7
4
GND
RXP
RXN
TXP
GND
TXN
GND
1
2
3
5
6
7
4
GND
TXN
TXP
RXP
GND
RXN
GND
D89 SSD
CN18
X9118X8901 X8902
4
3
2
1
4
3
2
1
CN28
CN34
CN33
E
[B-/01/6E]
from K28
Inlet Inlet
L121,L221,E
DC12V
Out
DC12V
Out
X7402F
X7402B
AC-DC Adapter
P8
P5
P3
P7
P4
PCI-bus
[R-/02/1A]
to U92
1
2
3
4
1
2
3
4
1
2
3
4
1
2
3
4
1
2
3
4
1
2
3
4
5
6
7
8
:3
:6
:1
:7
:8
:2
:4
:5
:1
:2
:3
:4
:5
:6
:7
:8
:9
:FG
:1
:2
:3
:4
:5
:6
:7
:8
:9
:10
:11
:12
:13
:14
:15
:16
:17
:19
:20
N.CN.C
N.C
N.C
N.C
P1
P2
S-ATA
Front Monitor
Rear Monitor
1 2 3 4 5 6 7 8
A
B
C
D
E
F