P-169-001e.pdf - 第113页
MODEL TPM-1 10F/R 0108-001 Key No . P AR T No . P AR T NAME Q’ty REMARKS NOTE 111 MM-1 1 630 096 7371 CYLINDER 2 748MM-210-001 2 630 003 5193 AIR LINE EQPT 4 748MM-210-002 4 630 096 7494 MECH P ARTS 1 748MM-210-004 5 630…

MODEL TPM-110F/R
0108-001
110
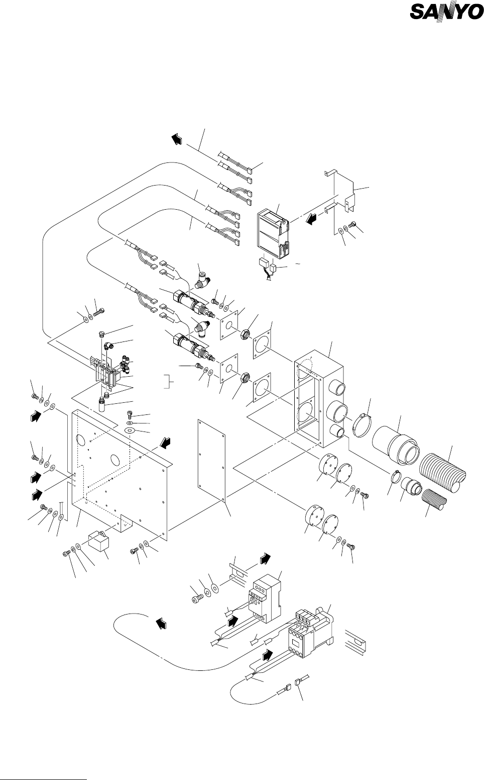
ブロアユニット部 BLOWER UNIT SECTION
Fig. MM-1 切替えシャッタ Changeover Shutter
38
36
35
33-01
33-02
37
2
1
2
64
24
32
21
26
70
71
65
23
69
68
14
1
15
10
5
4
7
63
69
68
13
12
63
69
68
13
12
6
See Fig.E-6
Key No.505
8
64
27
75
74
73
72
74
73
22
17
28
30
31
25
40
20
73
73
74
74
72
72
69
68
14
67
61
62
69
68
66
16
D
A
B
68
69
63
11
1
15
1
Fig.MM-1
TPM-100F/R
TPM-110F/R
D
E
A
B
19
18
.
39
41
C
C
E
73
74
72
33

MODEL TPM-110F/R
0108-001
Key No. PART No. PART NAME Q’ty REMARKS
NOTE
111
MM-1
1 630 096 7371 CYLINDER 2 748MM-210-001
2 630 003 5193 AIR LINE EQPT 4 748MM-210-002
4 630 096 7494 MECH PARTS 1 748MM-210-004
5 630 009 3551 PIPE FITTINGS(BAND) 1 748MM-210-005
6 630 094 5263 MECH PARTS 1 748MM-210-006
7 630 008 0940 TUBE(BAND) 1 748MM-210-007
8 630 096 7432 TUBE 1 748MM-210-008
10 630 090 9265 BOX 1 748MM-210-010
11 630 103 0197 BRACKET 1 748MM-210-011
12 630 090 9241 BLOCK 2 748MM-210-012
13 630 091 2678 SHEET 2 748MM-210-013
14 630 090 9357 PLATE 2 748MM-210-014
15 630 091 2685 SHEET 2 748MM-210-015
16 630 091 2692 SHEET 1 748MM-210-016
17 630 089 2741 CIRCUIT PROTECTOR 1 Q202 748MM-210-017
18 630 089 2758 EM-CONTACTOR 1 KM202 748MM-210-018
19 630 102 4240 RELAY 1 K09A 748MM-210-019
20 630 091 1893 COMP,CR 1 748MM-210-020
21 630 089 2864 UNIT,I/O 1 N009, SAB10-TM16J43A
748MM-210-021
22 630 091 1718 ACCESSORY,WIRING 1 748MM-210-022
23 630 088 6795 CORD 1 XNC090,091-XNC1090,1091
748MM-210-023
24 630 088 6801 CORD 1 XNC092,093-XNC1092,1093
748MM-210-024
25 630 088 6818 CORD 1 XNC09A- 748MM-210-025
26 630 088 6825 CORD 1 XCNA09,B09- 748MM-210-026
27 630 088 6832 CORD 1 748MM-210-027
28 630 088 6849 CORD 1 748MM-210-028
30 630 088 6863 CORD 1 748MM-210-030
31 630 088 6870 CORD 1 748MM-210-031
32 630 090 8664 BRACKET 1 748MM-210-032
33 630 089 2123 SOLENOID VALVE 1 YSV098,099 748MM-210-033
33 -01 630 091 2227 SOLENOID VALVE 2
33 -02 630 091 2234 AIR LINE EQPT 1
35 630 092 8174 PIPE FITTINGS 4 748MM-210-035
36 630 069 0538 PIPE FITTINGS 1 748MM-210-036
37 630 003 6541 AIR LINE EQPT 2 748MM-210-037
38 630 088 4470 PIPE FITTINGS 2 748MM-210-038
39 630 088 7327 CORD 1 XNC094-XNC1094 748MM-210-039
40 630 088 7297 CORD 1 X004- 748MM-210-040
41 630 088 7303 CORD 1 X004- 748MM-210-041
61 630 000 8401 BOLT,HEX-SCT 2 748MM-210-061
62 630 000 7671 BOLT,HEX-SCT 2 748MM-210-062
63 630 000 7633 BOLT,HEX-SCT 14 748MM-210-063
64 630 000 7626 BOLT,HEX-SCT 8 748MM-210-064
65 630 000 7503 BOLT,HEX-SCT 3 748MM-210-065
66 630 001 0220 WASHER 2 748MM-210-066
67 411 141 6705 WASHER SPR 5 2 748MM-210-067
68 411 141 4008 WASHER V 4X9X0.8 24 748MM-210-068

MODEL TPM-110F/R
0108-001
Key No. PART No. PART NAME Q’ty REMARKS
NOTE
112
MM-1
69 411 141 2905 WASHER SPR 4 24 748MM-210-069
70 411 141 3902 WASHER V 3X7X0.5 3 748MM-210-070
71 411 141 2806 WASHER SPR 3 3 748MM-210-071
72 411 113 1400 SCR PAN 4X6 5 748MM-210-072
73 411 119 2104 WASHER V 4X9X0.8 6 748MM-210-073
74 411 008 1706 WASHER SPR 4 6 748MM-210-074
75 411 043 5004 SCR PAN 4X8 1 748MM-210-075