SIPLACE HS50 电路图.pdf - 第124页
3 OPTIONS Circuit Diagrams 124 I 0033800 6-010 101LD3 P CB ba rcode top/ bot tom (Sh. 2 of 2 ) SIEMENS AG PLEA1 E 1. 1. 1. Haas Haas Haas 27.03.00 Haas 00338006 -01010 1LD3 00 349 302 (00 3 53 4 42) 00 349 302 ( 00 353 4…

3 OPTIONS Circuit Diagrams 123
I
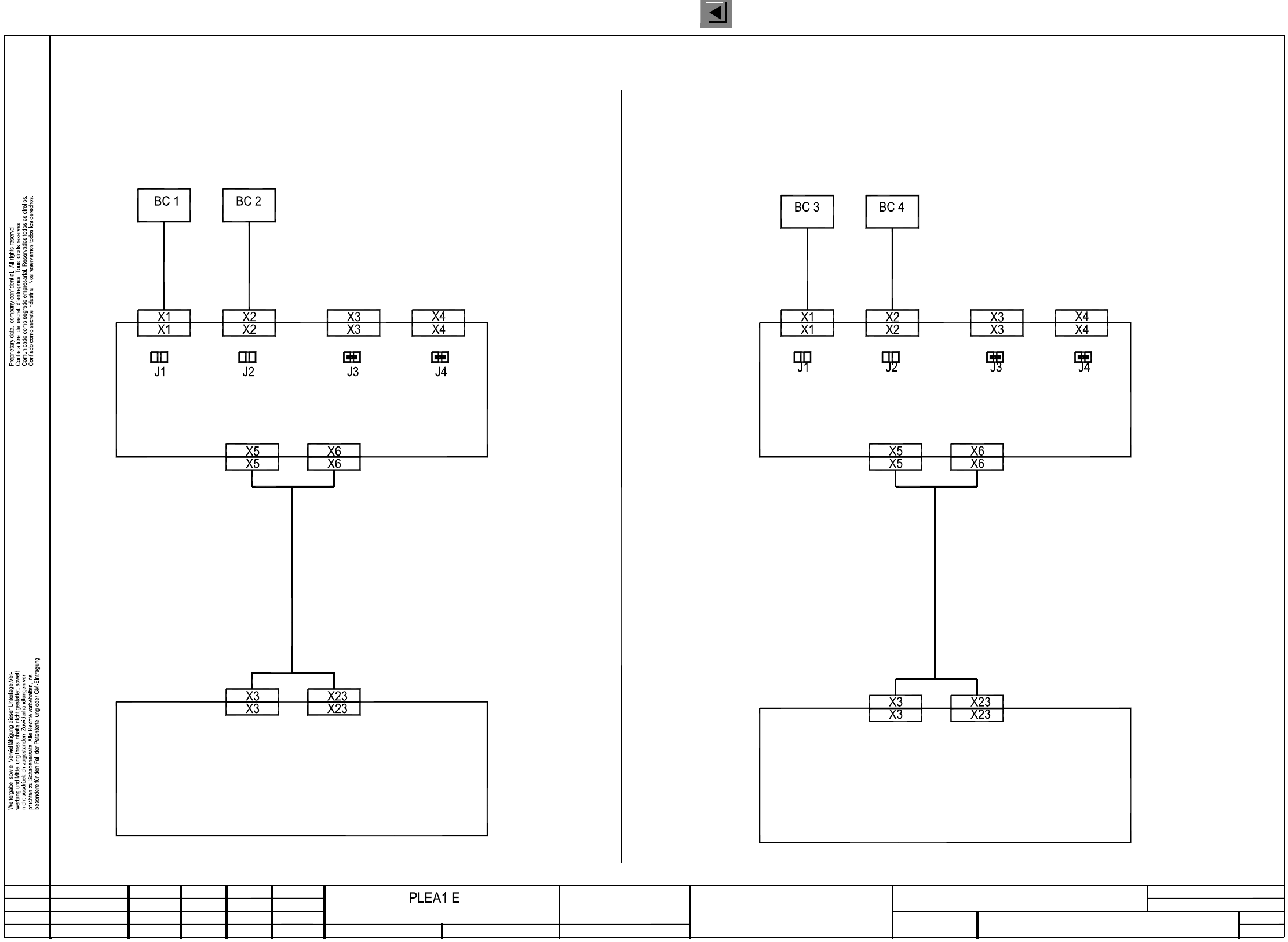
00338006-010101LD3 PCB barcode top/bottom (Sh. 1 of 2)
SIEMENS AG
Haas
Haas
Haas
1.
1.
1. 27.03.00
27.03.00
27.03.00
00 329 219
27.03.00
Haas
00 354 744
00 343 635
n. c. *)
n. c. *)
00338006-010101LD3
00 329 219
00 354 744
00 343 635
n. c. *)
2
1
n. c. *)
Overview: Connecting PCB barcode to to PCB Handling with conveyor control TSP100 / SLIO module
PCB barcode, conveyor 1
PCB barcode, conveyor 2
Barcode reader
Conveyor 2
Barcode reader
Conveyor 2
top
bottom
*) If the barcode is not connected
J3/J4 has to be inserted!
*) If the barcode is not connected
J3/J4 has to be inserted!
bottom
Barcode reader
Conveyor 1
Barcode reader
top
Conveyor 1
Distribution board, PCB barcode Distribution board, PCB barcode
PCB barcode, distributor
Control
PCB barcode, distributor
Control
Conveyor control, PCB 1 (ao)
Conveyor control, PCB 2 (ap)
PCB barcode top/bottom
SMD Placement System SIPLACE HS50
Status
Function status
Product status
Document stat.
Modified
Date Name
Date
Author
Check.
Stand.
Sheet
Sh.Orig. Repl. f. Repl. by

3 OPTIONS Circuit Diagrams 124
I
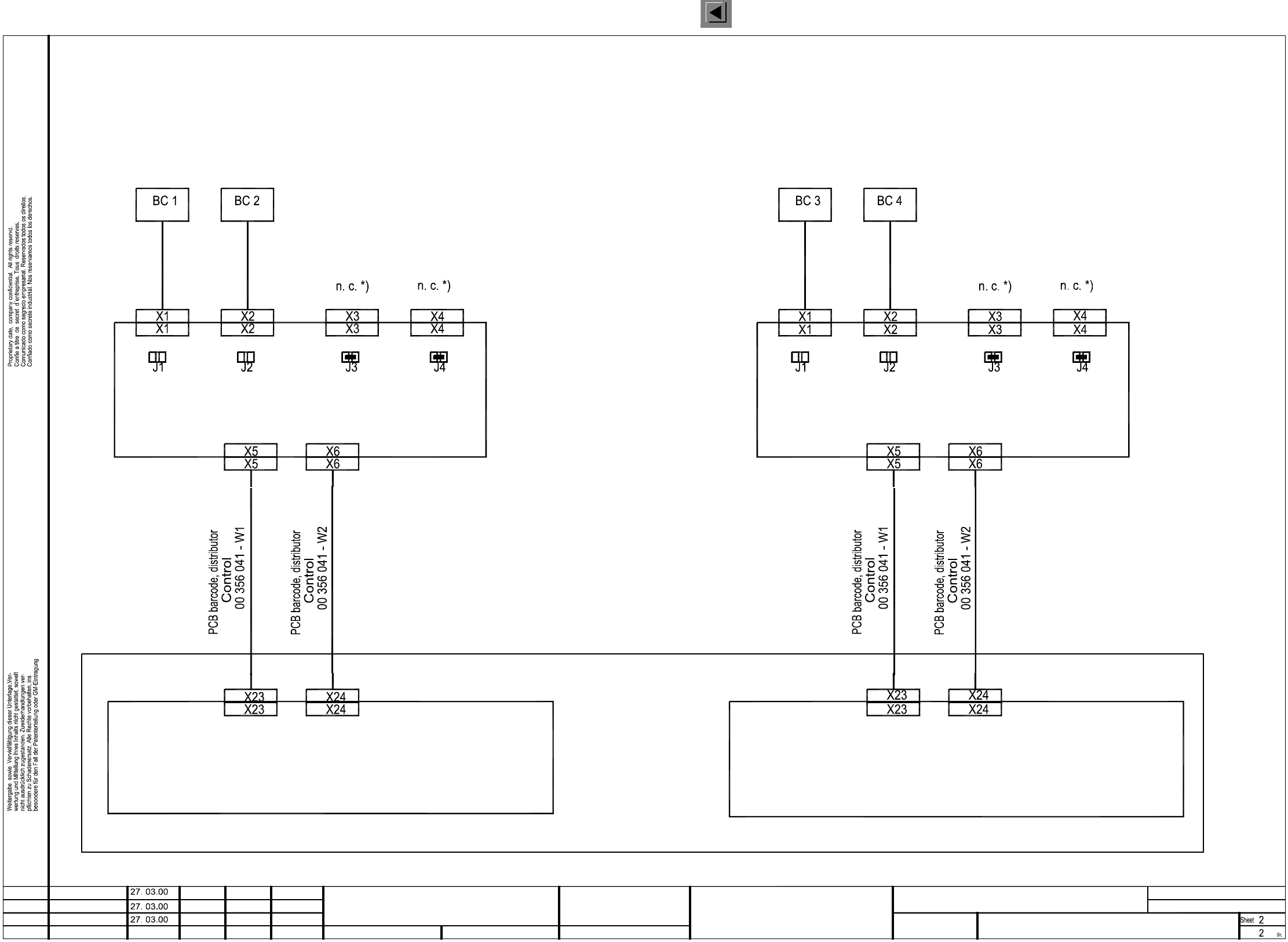
00338006-010101LD3 PCB barcode top/bottom (Sh. 2 of 2)
SIEMENS AG
PLEA1 E
1.
1.
1.
Haas
Haas
Haas 27.03.00
Haas
00338006-010101LD3
00 349 302 (00 353 442)
00 349 302 (00 353 442)
00 343 635 00 343 635
Conveyor 2
Barcode reader
PCB barcode, conveyor 2
Overview: Connecting PCB barcode to series handling with TSP200/TSP200M
PCB barcode, conveyor 1
Conveyor 1
Barcode reader
Conveyor 1
Barcode reader
top bottom top
Conveyor 2
Barcode reader
bottom
J3/J4 has to be inserted!
*) If the barcode is not connected
J3/J4 has to be inserted!
*) If the barcode is not connected
Distribution board, PCB barcodeDistribution board, PCB barcode
Conveyor control, conveyor 1 (ao)
Conveyor control, conveyor 2
Control complete, PCB conveyor HS50, single conveyor (dual conveyor) / mat. nos.: 00 349 837 (00 349 838)
Function status
Product status
Document stat.
Status Modified Date Stand.Name Orig. Repl. f. Repl. by
Check.
Date
Author
PCB barcode top/bottom
SMD Placement System SIPLACE HS50

4 Printed Circuit Boards 125
I
4
Printed
Circuit
Boards
00321213-040101ND4 Adjustment unit, SP6_12 placement head
A
1234
SMD Placement System SIPLACE HS50
00321213-040101ND4
5
Adjustment unit
678
1
+
=
1
F
E
D
567
C
B
8
A
SIEMENS AG
Bauteilangaben nur zur Information
Weitergabe sowie Vervielfaeltigung dieser Unterlage, Ver-
wertung und Mitteilung ihres Inhalts nicht gestattet, soweit
nicht ausdruecklich zugestanden. Alle Rechte vorbehalten, ins-
besondere fuer den Fall der Patenterteilung oder GM-Eintragung.
1.
1.
4.
F
1
Doc. status
Product status
Function status
E
D
23
19.06.97
PL EA1 E2
4
Comunicado como segredo empresarial. Reservados todos os direitos.
Confie a titre de secret d’entreprise. Tous droits reserves.
Proprietary data , company confidential . All rights reserved.
Confiado como secrete industrial. Nos reservamos todos los derechos.
C
B
h1
h2
Status Modified NameDate Stand. Orig. Replacement for Replaced by
Date
Author
Check.
Sheet
Sh.
4
9
10
8
7
6
5
X2
2
3
11
4
2
3
X3
Motor B1
Motor A2
Motor B2
Motor A1
AGND
LED output signal
+ 15 V
+ 5 V
GND
Motor A1
Motor A2
Motor B1
AGND
Motor B2
SP6_12 placement head
R2
R2R2
R2 R2
V2
V1
X2
X3