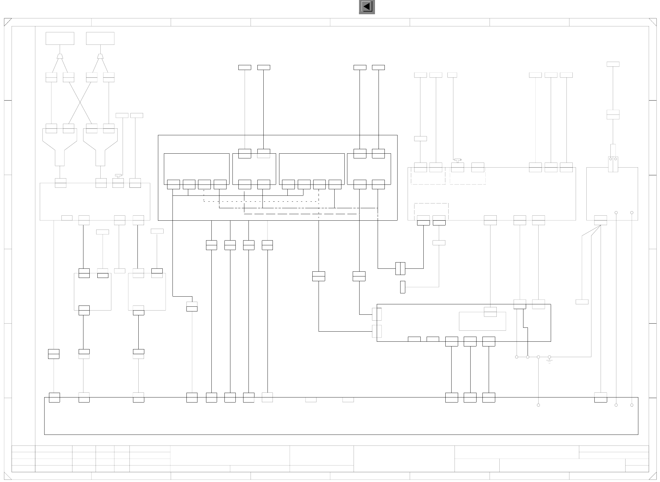
SIPLACE HS50 电路图.pdf - 第54页
2 Circuit Diagr ams 54 I 001 19050-0 1 100 1LD3 S MD place ment sy stem SIP LACE HS -50, basi c mo dule (Sh . 5 of 1 0) Weitergabe sowie Vervie lfaeltigung die ser Unterlage, Ver- wertun g und Mi tteilu ng ihre s Inhalt …

2 Circuit Diagrams 53
I
00119050-011001LD3 SMD placement system SIPLACE HS-50, basic module (Sh. 4 of 10)
flat/middle
CO illumination
CO camera
Measurement system
Star-axis
D
E
234
B
A
00 335 413 ( da )
X8dcX22dcX18dcX19dcX20dc
M
Motor
Z-axis, bottom
00 335 142
X3ds
6
D
E
F
X1to
00 324 968
I
A
T
X1da
X1db
Motor, Star4-axis
X1dc
X28da
X2dc
X26da
00 321 524
00 331 662
X21daX20daX25da
00 335 195 - W1
X21daX26da
X2dc X3dc X4dc
X6da X7da
00 335 204
X3db
5
X13dc
X1da X2da X3da
00 333 491 - W2
X1tr
32
C
F
X19dc X18dc X22dc X8dc
X2ds X1ds
X9dc
X1dt X2dt X4dt X6ds
X3vm X3vq
X50_24 X3vb X3vf X2vm X2vq
00 335 146
CAN bus 500kbits/s
00 335 414 ( db )
C
X14daX19daX33daX18da
X3to
5
Crash signal, gantry 4
00 335 192
00 335 194 - W2
00 335 196
X33da X19da X14da X12da X31daX11da X24da X32da X28da X25da X20da
X4db X11dbX5db X7db X8db
X1dc
X8vb
X8da
00 341 220
00 335 143
X1db
X1to
00 321 219
00 320 925
X8vf
X11da
X17dc X16dc X10dc X15dc X20dc
X5db X7db X8dbX16dc X10dc
X6db
HS50 gantry distributor, gantry 4
X-axis
HS50 control unit
HS50 X/Y-distributor, gantry 4
M
Y track / X/Y motor
00 335 193
Motor, DP4-axis
Motor, X4-axis
Temperature sensor, X1-axis
00 335 191
00 335 133
Temperature sensor
X-axis
00 335 144
X12da
Tachometer
X4vb
Z-axis, top
CAN bus/CO-PCB camera
X12dc
X5to X3tr X7stX1tr
X18da
X4db
X10db
X8vf X3vq X2vuX2vqX2vmX3vfX3vb
X50_24
00 334 808
00 333 148
Y-axis
Y-axis
Tachometer, DP4-axis
00 335 195 - W2
00 335 206
00 335 203
00 335 145
X4da
00 335 201
X12dc
X15dc
X3vmX8vb
X2ds
X4vb
X1ds
X17dc
DP-axis
00 333 491 - W1
X2da
End pos. prox.switch 2
X-axis
End pos. prox.switch 1
X-axis
Reference point
X2toX4to
X4ds
Pickup
M
Motor, Y4-axis
Tachometer, Z4-axis
00 335 194 - W1
00321213
MT
Motor
DP-axis
X31da
X3dt
X3dt
CAN bus 500kbits/s
X-axis track
Z/DP track/motor
00 335 140
764
M
Meas. system
DP-axis
00 335 169
00 335 170
00 321 217
00 321 218
00 315 224
00 321 217
00 321 217
00 321 216
7
Illumination
Camera
X4dc
X4dt
X3dc
End pos. prox. switch 1
Nominal value, Y4-axis
00 335 198
Y track / X motor
Motor
Star-axis
HS50 head board and hea processor, gantry 4
X3vu
Nominal value, Star4-axis
00 335 199
X5ds X11ds
Forced air pressure
CO illumination
Motor
HS50 servo unit
Tape cutter 4
00 335 136
00 335 137
Motor, Z4-axis
X22da X23da
X23ca X4dh
X22da X23da
X12ds
00 335 322
X6db
00 335 321
[3E8] [7C1]
End pos. prox. switch 2
Nominal value, Z4-axis
X2db
Control, CO illumination
PCB camera, gantry 4
Increments
X-axis
00343441
X2vu
X7ds
X13dc X14dc
Gantry distributor 3
I
Y-axis
Track signals, DP4-motor
00 334 810
00 335 205
Track signals, Y4-motor
Track signals, Star4-motor
Track signals, Z4-motor
X32da
X2toX4toX6toX2trX4trX3vu
00321213
Reject
M
X9db
00 326 222
00 332 971
00343900
X4tr X2tr X6to
Motor
Z-axis
Reference point
Tek
Tek
01.
10.
01.
16.02.98
16.03.00
16.03.00
16.02.1998
Hoffmann
SIPLACE HS50, basic module
00119050-011001LD3
00 335 207 - W2
CO camera, gantry 4
00 335 207 - W1
X4da
Meas. system
Z-axis
Tachometer
Z-axis
00 335 141
PL EA1 E2
Tek
=
SIEMENS AG
+
steep
Valve
Nominal value, X4-axis
B
Intermediate distributor: SP 6_12 digital
00321213
CO illumination
Measurement board
00 330 648 ( ds )00 321 469 ( dt )
Positioning
Vacuum
M
Y track / X/Y motor
8
1
X2dtX1dt
X9dc
Star track/motor
X24da
X10ds
X3da
00 341 421 ( dc )
Nom. value, DP4-axis
M
00321213
Light barrier
00 321 220
Track signals, X4-motor
00 335 202
X3trX3to X7st
8
X2dbX3db
X8daX7daX6da
X6ds X7dsX3dsX4dsX10dsX11dsX5dsX12ds
00 335 190
Light barrier
00 335 200
1
X14dc
00 321 221
00 321 213
X5to
00 335 197
4
10
SMD-Placement System Siplace HS50
Product status
Doc. status
Function status
Weitergabe sowie Vervielfaeltigung dieser Unterlage, Ver-
wertung und Mitteilung ihres Inhalts nicht gestattet, soweit
nicht ausdruecklich zugestanden. Alle Rechte vorbehalten, ins-
besondere fuer den Fall der Patenterteilung oder GM-Eintragung. Bauteilangaben nur zur Information
Comunicado como segredo empresarial. Reservados todos os direitos.
Confie a titre de secret d’entreprise. Tous droits reserves.
Proprietary data , company confidential . All rights reserved.
Confiado como secrete industrial. Nos reservamos todos los derechos.
Status Modified Date Name
Author
Date
Stand.
Check.
Orig. Repl. f. Replaced by
Sheet
Sh.
X10db
00343442
Increments, Y-axis
Test connector
I
PCB undergantry
camera
n.u.

2 Circuit Diagrams 54
I
00119050-011001LD3 SMD placement system SIPLACE HS-50, basic module (Sh. 5 of 10)
Weitergabe sowie Vervielfaeltigung dieser Unterlage, Ver-
wertung und Mitteilung ihres Inhalts nicht gestattet, soweit
nicht ausdruecklich zugestanden. Alle Rechte vorbehalten, ins-
besondere fuer den Fall der Patenterteilung oder GM-Eintragung. Bauteilangaben nur zur Information
Comunicado como segredo empresarial. Reservados todos os direitos.
Confie a titre de secret d’entreprise. Tous droits reserves.
Proprietary data , company confidential . All rights reserved.
Confiado como secrete industrial. Nos reservamos todos los derechos.
5
10
SMD-Placement System Siplace HS50
Product status
Doc. status
Function status
monitor 1monitor 1
monitor 2
monitor 2
Lifting table motors
conveyor
Extension for
Status Modified Date Name
Author
Date
Stand.
Check.
Orig. Repl. f. Replaced by
Sheet
Sh.
=
SIEMENS AG
+
00345694
X148
X6amX3am
00 335 305
Succeeding machine, conveyor 1
00 336 145
Main power conn.
48V DC/DC converter
00 341 071
00 335 221
X8
X73
00 333 592
Motor line, lifting table 2
00 333 595
Motor line, lifting table 3
00 336 121
Touchscreen ext. 2
X151
Service socket
CAN bus, 500 kbits/s
X150
Service socket
CAN bus 125kbits/s
X148
VGA PC - video multiplexer
00 335 331
Ext. for CAN bus 125kbits/s
00 337 861
X3
00 334 529
Main power conn.
VGA
X13 X9X11X5X6X7
CAN I/O module PCB1 CAN I/O module PCB2
00 329 698 ( am )
00345692
X149
Ballast resistor
00 335 241
X6th
7
CAN bus 125kbits/s
X2_iao
Touchs.
00 329 219 ( ao )
Conveyor control
X6amX3am
X17am
X77
X12
X3an
X2_iao
Conveyor infeed
X1_iao
X18amX17am
X78
X78
X79
X79
00 337 989
conveyor infeed
X35_3
X23do
X18am
00 335 336
00 335 323
X140
X110
X11
X70
Monitor 1
X53
d10
d30
1
2
X124
X124
00 335 332
Touchscreen ext. 1
C
F
X6th
X4 X10 X12
P200 N200
P 200V
X138
Control signals extension, PCB conveyor
X7do
00 335 242
X7th
Flash line
00 335 257
X20 X60
00 337 988
Extension, infeed SLIO
X35_1 X35_2
VGA monitor 1
00 335 333
X123
2
X7do X8do
00 336 154 ( do )
X7th
X128
X60
Machine frame
00 335 226
Main ground
EEP
00 335 225
N 200V
N200P200
X74
X2ap
X139
00 341 050
Power supply unit
X111
00 335 211
Infeed PC
X2
X110
00 334 529
Motor line, lifting table 1
00 333 594
HS50 PCB conveyor
Control signals
X125
X125
00 335 304
Mouse2
X21do
56
A
00 326 143 (so)
COM assy 2
X6soX7so
X35_2X35_1X35_3
X134
X132
X8do
00 337 056 - W3
X16df
00 337 056 - W2
VGA monitor 2
00 335 334
X124
X7sn X6sn
00 337 700
X126
X126
X140
Monitor 2
00 329 698 ( an )
Unreg. DC voltage
X18anX17an
X7so
HS50 main distributor
00 335 522 (sa)
M54
Control signals, PCB conveyor
D
E
234
B
A
X9
00 337 056 - W1
X1apX2aoX1ao
X2_iapX1_iapX18anX17anX6an
X128
X6snX7sn
X23doX21do
X5dp
[5D2][5C2]
X1_iao
X2ap
Succeeding machine, conveyor 2
X20
00 334808
HS50 control unit
X75
X10
X25doX24doX22do
X25doX24doX22do
X133
X145X144
X116X115
KBD
Mouse
X120X118
6
C
D
E
3
X2bg
CAN bus, 500 kbits/s
X1ao
00 337 699
X6an
X6so
CAN bus 125kbits/s
00 335 324
Sector 1
[6B4]
Sector 4
[7B3]
Sector 2
[6B5]
Sector 3
[6B7]
Main power conn.
X129
power supply
X13
00 335 223
PCC for peripherie
X12saX11sa
00 326 143 (sn)
COM assy 1
Serial 2
VGALANMouseKBD
X132 X133
X145X144
Mouse1
X76
00 335 302
Preceding machine, conveyor 2
KBD2KBD1
X119X117
Mouse
KBD
X116X115
X12sa
X138
8
B
F
574
00 335 319
X2cg
CAN bus, 500 kbits/s
00 335 315
X1 X14
Main power conn. Service socket
00 335 333
X35_1
X35_2
[5A7]
[5A7]
X35_3
X5
X71
00 335 327
00 335 330
00 335 331
00 335 326
Serial 4
00 340 336
To comm.assy 1
not connected
X112
LAN bus, PC - M54
00 335 326
X134
X11sa
00 335 224
HS50 servo unit
00 334810
Regulated DC voltage
X5dp
00 336 188 ( dp )
X139
00 337 375
00 335 234
Infeed SLIO conveyor
00 335 233
1
1
8
X119
00 337 796
AC
[5D2] [5D2]
[5B7]
LAN bus PC - M54
[5B6]
00 335 329
00 335 328
X120X118
00 335 303
X142X141
Serial 1
X129
Conv.board ’illumination’
X3
Infeed
00 335 212
X111
X4
Infeed
X8
X73
00 336 122
Motor line, lifting table 4
Station computer
X2
X142
X2sn
X1ap
00 329 219 ( ap )
Conveyor control
X2_iapX1_iap
00 335 334
X134 X138
VGA PC - video multiplexer
X11sa
X3an
X2ao
X18aq
X6
X72
X7
00 335 213
X112
X70 X71 X72
X19do
Serial 3
00 335 219
Preceding machine, conveyor 1
X117
X114X113
X114X113
Keyboard 1 Keyboard 2
01.
10.
01.
Tek
Tek
Tek
Main power conn.
VGA
X123
X123
Touchs.
X20do
PL EA1 E2
00119050-011001LD3
SIPLACE HS50, basic module
Hoffmann
16.02.1998
16.03.00
16.03.00
16.02.98

2 Circuit Diagrams 55
I
00119050-011001LD3 SMD placement system SIPLACE HS-50, basic module (Sh. 6 of 10)
=
SIEMENS AG
+
X17af X18af X25bfX5bfX4bfX3bf X6bf X8bf
X1fb
( kb )
56
A
CAN I/O module 4
00 329 698 ( aq )
Reserved for
Distributor: sector 1
00 336 152 ( af )
Sector 4
[7B5]
X1gb X1hb X1kb
X18aq
Control unit
[5B6]
Distributor: sector 2
00 336 181 ( bf )
Distributor: sector 3
00 336 182 ( cf )
X6df
Nozzle
X17af
X28do
00 335 246
Peripheral infeed, socket 3
F
X6af X8af
00 337 052
Component flap
X25af
Sector 1-4
00 335 263
Protect. cover
[5C6][7B4]
Weitergabe sowie Vervielfaeltigung dieser Unterlage, Ver-
wertung und Mitteilung ihres Inhalts nicht gestattet, soweit
nicht ausdruecklich zugestanden. Alle Rechte vorbehalten, ins-
besondere fuer den Fall der Patenterteilung oder GM-Eintragung. Bauteilangaben nur zur Information
Comunicado como segredo empresarial. Reservados todos os direitos.
Confie a titre de secret d’entreprise. Tous droits reserves.
Proprietary data , company confidential . All rights reserved.
Confiado como secrete industrial. Nos reservamos todos los derechos.
6
10
SMD-Placement System Siplace HS50
Product status
Doc. status
Function status
ring circuit ring circuit
Status Modified Date Name
Author
Date
Stand.
Check.
Orig. Repl. f. Replaced by
Sheet
Sh.
Voltages ring circuit
00 335 259
Protective ring circuit
X28do
X2bf
CAN bus 125 kbits/s
00 335 324
X18dn
00 335 324
CAN bus 125 kbits/s
X6so
changer 4b
X22ba
CAN bus 500 kbits/s
00 335 316
X7sn
CAN bus 500 kbits/s
1
1
X2ch
X4ch
X11do
X22ca
X19af X20af X6af X8afX25afX5afX4afX3afX2af
X7af
Control unit
[5B6]
X1hb
changer 3b
( hb )
00 336 810
Nozzle
X20af
00 336 807
X7cf
X7cf
00 335 266
X4bfX3bf
CB
F
X1cg X2cg
CAN bus 500 kbits/s
00 335 320
6
C
D
E
X7af
X26do
X26do X10do X11doX27do
A
X18aq
PCB input/output
button
X7bf
X7bf
X27do
00 335 245
Peripheral infeed, socket 2
X83
00 335 307
X82
X82
00 335 30600 335 262
X4af
00 335 315
Tape cutter, gantry 3
X4bh
Tape cutter infeed 2
00 335 236
CAN bus 500 kbits/s
00 335 320
X6sn
CAN bus 500 kbits/s
Nozzle
X18af
Gantry distributor 2
[2E8]
Gantry distributor 3
[3E8]
Nozzle
X19af
X3bg
X1bf
X2cf
00 335 260
Protective ring circuit
X6bf X8bf
00 335 265
Voltages
extended
X9ah
X9ch X8ch X7ch
A
X3bg
X3ag
X3ag
X1af
Interface
00 337 052
Component flap
X25cf
Sector 1-4
32
00 335 244
Peripheral infeed, socket 1
CB
Protective ring circuit
ON/EMERG.STOP-
00 335 237
00 332 894
Right valve
X10bh
00 332 894
X1cf
X3cg
X9bh
00 332 894
X3cg
A
X8bh
00 332 894
X3afX2af
X9do
HS50 main distributor
00 336 154 ( do )
Tape cutter, gantry 1
X1bg
CAN bus coupler
00 332 557 ( bg )
X2bg
00 335 319
X2df
X1gb
changer 2b
( gb )
00 336 809
00 332 557 ( cg )
X2cg
X2ah
00 329 699 ( ah )
X10ah
X2bh
00 329 699 ( bh )
X3cf
00 335 264
Protective ring circuit
X10bh X9bh X8bh X7bh X6bh X5bh
X6ch X5ch
X2ch
00 329 699 ( ch )
X10ch
00 332 894
X10ah X9ah X8ah X7ah
X1bg X2bg
X3df
00 335 268
Voltages ring circuit
00 335 269
X4ch
Tape cutter infeed 3
00 332 894
Option
00 335 261
Voltages
X2bf
Tape cutter, gantry 2
00 335 263
Protect. cover
C
8
B
D
E
BC
X7bh
00 332 894
Right valve
X84
X84
00 335 30600 335 271
X4cf
Interface
component table 3
X5cf
Sector 1-4
X1cg
CAN bus coupler
Right valve
X2ah
button
00 334380
X7ch
00 332 894
00 332 896
X5chX6ch
Option
X6cf X8cf
X10ch
X1ag
X1kb
X4ah
X2bh
X4bh
X10do
X23aa
00 332 894
00 334380
retracted
X8ah
00 332 894
Left valve
extended
X7ah
00 332 894
Left valve
retracted
X6ah
component table 1
X8ch
X8df
00 335 258
( fb )
X1fb
changer 1b
8
4
7
57
X1ag
CAN bus coupler
234
B
A
CAN bus 500 kbits/s
00 335 318
Left valve
X6bh
00 334380
00 332 896
X5bh
00 332 896
X5ah
X83
PCB input/output
retracted
Right valve
Left valve
Right valve
extended
Right valve
retracted
Left valve
extended
Left valve
retracted
Right valve
Left valve
X5af
X4ah
Tape cutter infeed 1
00 335 235
X9do
X18ar
CAN I/O module 3
00 329 698 ( ar )
X18ar
CAN bus 500 kbits/s
00 335 318
ON/EMERG.STOP
component table 2
Interface
X9ch
00 332 894
Sector 4 Control unit
X2cf X3cf X25cfX5cfX4cf X6cf X8cf
Right valve
extended
Right valve
retracted
Left valve
extended
Left valve
00 332 557 ( ag )
X2ag
X6ah X5ah
CAN bus 500 kbits/s
00 335 316
00 337 052
Component flap
X25bf
Sector 1-4
00 335 263
Protect. cover
X5bf
Sector 1-4
ON button/Haube
PCB input/output
01.
10.
01.
Tek
Tek
Tek
Sector 1-4
X2ag
00 336 808
[7B5]
Sector 4
[7B1] [7B1]
Gantry distributor 1
[1E8]
PL EA1 E2
00119050-011001LD3
SIPLACE HS50, basic module
Hoffmann
16.02.1998
16.03.00
16.03.00
16.02.98