PTS-AIMEX-02JE.pdf - 第271页
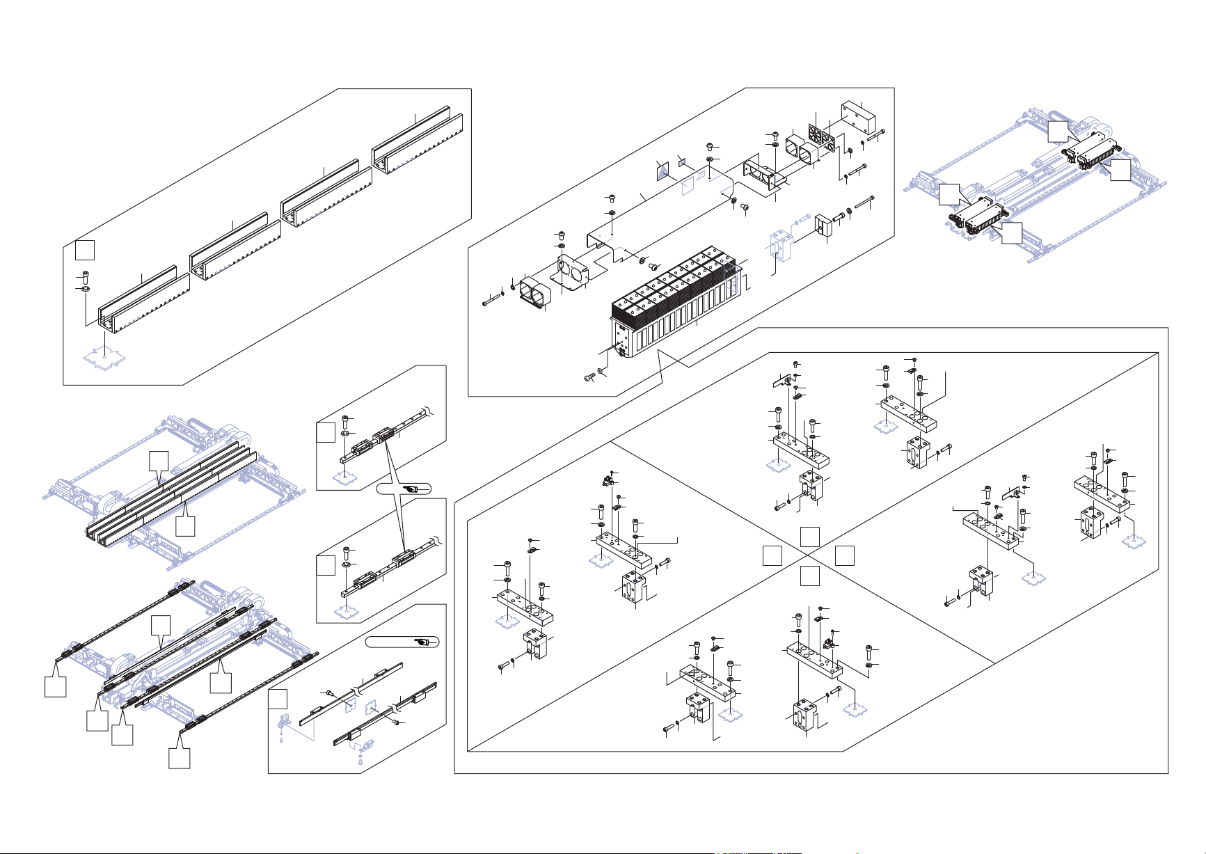
XY-ROBOT 1/3 XY-ロボット 1/3 2UGMSA000108 No. Dr g .No. & Code No. QTY Descri p tion Ratin g Materials Remarks 番号 図番 & コード番号 個数 品名 規 格材 質 備 考 1 2AGMSA000103 8 MOTOR, LINEAR モ ータ リ ニア OT 2 H57113 128 BOLT, HEX SOCKET…

A
A
A
D
E
Ref.2/
G , N
C
C
C
D
D
G
F
I
H
J3
J1
J2
J4
J5
J5
J4
F
H
G
I
J1
J2
J1
J2
J1
J2
J1
J2
J3
J3
J3
J3
J5
J5
J4
J4
J5
J4
Ref.2/
E
E
2
3
10
11
12
13
14
15
16
17
20
21
21
22
21
22
22
21
22
23
24
25
26
27
28
29
29
29
29
30
30
31
32
31
32
33
34
35
36
37
38
1
1
1
1
31
32
32.1
32.1
39
39
40
40
41
45
45
45
45
46
46
46
46
47
48
50
51
50
51
50
51
50
51
50
51
50
51
50
51
50
51
52
53
52
53
54
55
56
57
58
39
39
39
41
41
39
40
41
39
40
41
39
40
41
40
41
40
40
41
57
58
57
58
57
58
57
58
57
58
57
58
47
48
47
48
54
47
48
55
56
47
48
47
48
47
48
10.1
13.1
16.1
47
48
57
58
20.1
38.1
20.2
38.2
17
16
16.1
;<ࣟ࣎ࢵࢺ
;<52%27
2UGMSA000108
270
PTS- AI MEX- 02J E
4CYImM8w
4CYImM8w
Downloaded at 2012/11/08 16:01 JST by 3NFD4805 DL#4CYImM8w

XY-ROBOT 1/3
XY-ロボット 1/3
2UGMSA000108
No. Dr
g
.No. & Code No. QTY Descri
p
tion Ratin
g
Materials Remarks
番号 図番 & コード番号 個数 品名
規
格材質 備考
1 2AGMSA000103 8 MOTOR, LINEAR モータ リニア OT
2 H57113 128 BOLT, HEX SOCKET ボルト 六角穴 M06X015(ステンレス) FE
3 W1100K 128 WASHER, CONICAL ワッシャ 皿 6M
/
M JIS B1252 2シュ 2L(ステンレス) FE
10 XG02062 2 GUIDE, RAIL ガイド レール OT INT, TWIN ROBOT
10.1 XG01672 2 GUIDE, RAIL ガイド レール OT INT, SINGLE ROBOT
11 H5324A 66 BOLT, HEX SOCKET ボルト 六角穴 M06X020 FE
12 W1013A 66 WASHER, CONICAL ワッシャ 皿 M- 6-H FE
13 XG02052 2 GUIDE, RAIL ガイド レール OT INT, TWIN ROBOT
13.1 XG01662 2 GUIDE, RAIL ガイド レール OT INT, SINGLE ROBOT
14 H5324A 74 BOLT, HEX SOCKET ボルト 六角穴 M06X020 FE
15 W1013A 74 WASHER, CONICAL ワッシャ 皿 M- 6-H FE
16 2MGMBA009200 2 SCALE, LINEAR スケール リニア OT INT, TWIN ROBOT
16.1 2MGMBA009300 2 SCALE, LINEAR スケール リニア OT INT, SINGLE ROBOT
17 H5287A 22 BOLT, HEX SOCKET ボルト 六角穴 M04X008 ゼンネジ FE
20 PB04DF2 4 COVER カバー AL
20.1 2MGMKB004900 4 SEAL シール PL
20.2 PZ44080 4 SEAL シール PL
21 K5255H 24 SCREW, HEX SOCKET BUTTON 小ネジ 六角穴ボタン M03X005 FE
22 W1021A 24 WASHER, LOCK ワッシャ ス
プ
リン
グ
3M
/
MFE
23 PB04XG2 4 BKT BKT FE
24 K5255T 16 SCREW, HEX SOCKET BUTTON 小ネジ 六角穴ボタン M03X006 FE
25 W1021A 16 WASHER, LOCK ワッシャ ス
プ
リン
グ
3M
/
MFE
26 PB04DG3 4 BKT BKT AL
27 K5255T 16 SCREW, HEX SOCKET BUTTON 小ネジ 六角穴ボタン M03X006 FE
28 W1021A 16 WASHER, LOCK ワッシャ ス
プ
リン
グ
3M
/
MFE
29 2MGMSA001701 16 FAN ファン OT
30 PP03460 8 PLATE
プ
レート AL
31 H61313 64 BOLT, HEX SOCKET ボルト 六角穴 M03X032(ステンレス) OT
32 W1021C 64 WASHER, LOCK ワッシャ ス
プ
リン
グ
3M
/
M(ステンレス) FE
32.1 W60206 64 WASHER, FLAT ワッシャ 平 W2011 (3X6X0.5 JIS小形 ステンレス) FE
33 PJ22800 4 FILTER フィルタ OT
34 PG05635 4 STOPPER ストッパ PL
35 H5710Y 4 BOLT, HEX SOCKET ボルト 六角穴 M03X040(ステンレス) FE
36 W1021C 4 WASHER, LOCK ワッシャ ス
プ
リン
グ
3M
/
M(ステンレス) FE
37 2MGMSA003101 4 COLLAR カラー FE
38 AA80H08 4 MOTOR, LINEAR モータ リニア OT
38.1 H5710N 4 BOLT, HEX SOCKET ボルト 六角穴 M03X006(ステンレス) FE
38.2 W1038R 4 WASHER, FLAT ワッシャ 平 3M
/
MX0.5X7(ステンレス) FE
39 PM0CSK1 8 BLOCK
ブ
ロック AL
40 H5326A 32 BOLT, HEX SOCKET ボルト 六角穴 M06X025 ゼンネジ FE
41 W1013A 32 WASHER, CONICAL ワッシャ 皿 M- 6-H FE
45 PM0CSH2 4 BKT, ARM BKT アーム FE
46 PM0CSG1 4 BKT, ARM BKT アーム FE
47 H5343A 32 BOLT, HEX SOCKET ボルト 六角穴 M08X030 FE
48 W1025A 32 WASHER, LOCK ワッシャ ス
プ
リン
グ
8M
/
MFE
50 H5342A 32 BOLT, HEX SOCKET ボルト 六角穴 M08X025 FE
51 W1014A 32 WASHER, CONICAL ワッシャ 皿 M- 8-H FE
52 S4044B 2 SENSOR, PHOTO センサ フォト EE-SX671P-WR 1M OT
53 K51993 4 SCREW, WASHER ASS'Y 小ネジ 座金組込み M03X012 ナベセムス P4(3カ シロ) FE
54 PB042K2 2 DOG, SW ドッ
グ
SW FE
55 H5274A 4 BOLT, HEX SOCKET ボルト 六角穴 M03X006 FE
271
PTS- AI MEX- 02J E
4CYImM8w
4CYImM8w
Downloaded at 2012/11/08 16:01 JST by 3NFD4805 DL#4CYImM8w

XY-ROBOT 1/3
XY-ロボット 1/3
2UGMSA000108
No. Dr
g
.No. & Code No. QTY Descri
p
tion Ratin
g
Materials Remarks
番号 図番 & コード番号 個数 品名
規
格材質 備考
56 W1021A 4 WASHER, LOCK ワッシャ ス
プ
リン
グ
3M
/
MFE
57 S2025A 8 SHEET シート CTAM1 PL
58 K5172L 8 SCREW, C
/
R TRUSS 小ネジ 十穴トラス M04X006(3カ シロ) FE
272
PTS- AI MEX- 02J E
4CYImM8w
4CYImM8w
Downloaded at 2012/11/08 16:01 JST by 3NFD4805 DL#4CYImM8w