RL132电路图N7205A093E.pdf - 第6页
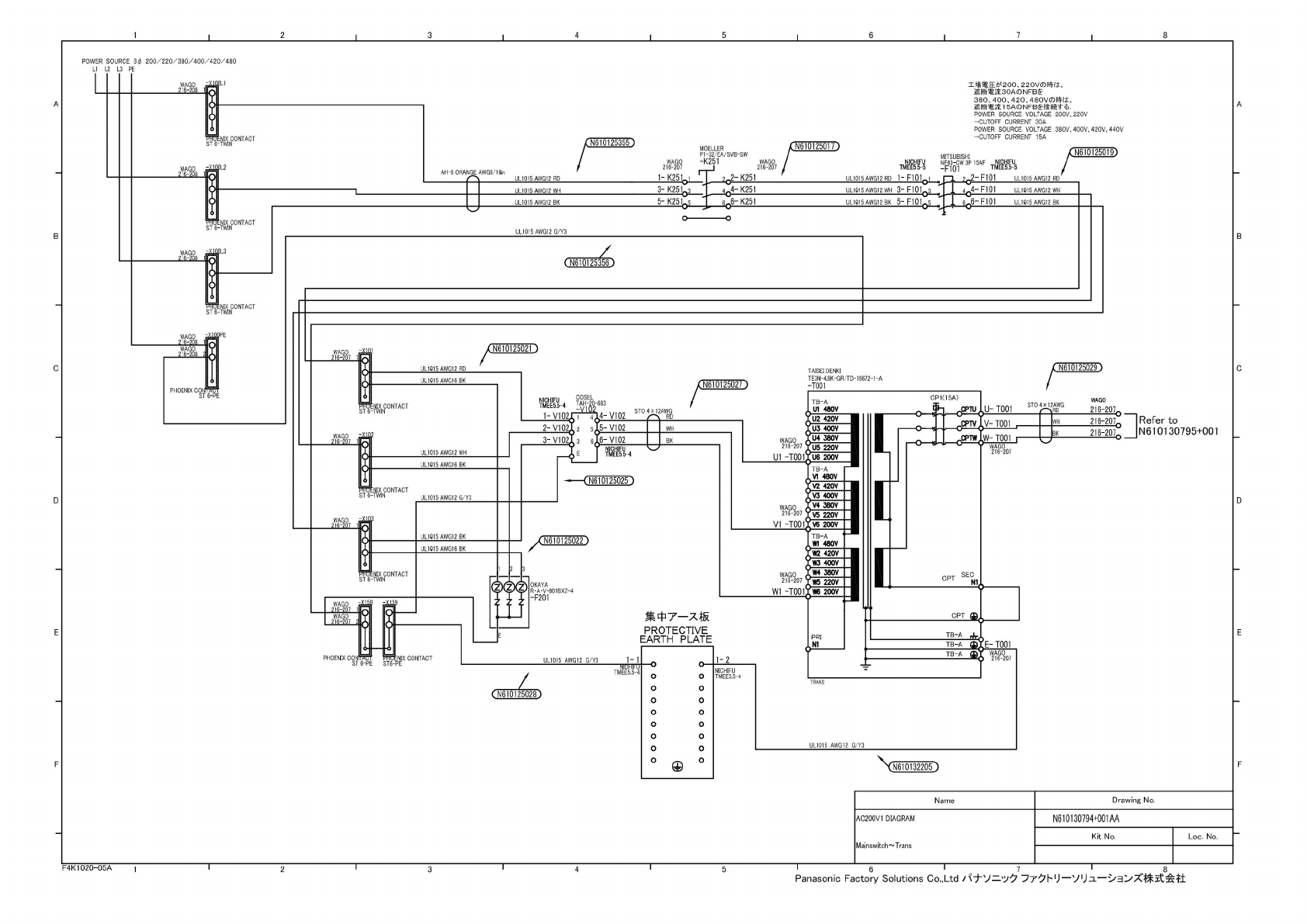
1 2 4 5 6 7 8 LI A A 200V、 220V 380V. 400V. 420V. 440V N610125355 N61012501/ M610125019 T 已 留翳 -X1ML2 AH-6 ORANGE AWG6/16in -F101 UL1015 AWG12 RD UL1015AWG12 RD 3 - K251 K251 -F101 UL1015 AWG12 WH UL1015 AWG12 WH 5 - K25…

No DRAWING㩷NAME DRAWING㩷No. No DRAWING㩷NAME DRAWING㩷No.
100
XYTABLEAUTOWIDTHADJUSTMENTDIAGRAM2/2・・・ N610130865+004AA
101
RIGHTSIDERAILAUTOWIDTH
ADJUSTMENTDIAGRAM・・・・・・・・・・・・・・・・・・・・・・・・・ N610130865+005AB
102
LEFTSIDERAILAUTOWIDTH
ADJUSTMENTDIAGRAM・・・・・・・・・・・・・・・・・・・・・・・・・ N610130865+006AB
103
#4CN15DIAGRAM
5・・・・・・・・・・・・・・・・・・・・・・・・・・・・
N610130865+007AB
104
POSIPINAUTOWIDTHADJUSTMENTDIAGRAM1/2・・・ N610130866+001AA
105
POSIPINAUTOWIDTHADJUSTMENTDIAGRAM2/2・・・ N610130866+002AA
106
SMEMACONNECTIONSIGNALDIAGRAM・・・・・・・・・・・・・・ N610130867+001AA
107
FOROPTIONUNITDC24VPOWERDIAGRAM
・・・・・・・・・・
N610130868+001AA
108
LINEMANAGERV
2・・・・・・・・・・・・・・・・・・・・・・・・・・・・・・
N610130869+001AA
109
DC24VDIAGRAM:RADIALFORLINEMANAGER
V2SPEC・・・・・・・・・・・・・・・・・・・・・・・・・・・・・・・・・・・・ N610130869+002AA
110
DC24VDIAGRAM:IOBOARD#4・・・・・・・・・・・・・・・・・・・ N610130870+001AA
111
CVTSPEC:UNITCONNECTIONDIAGRAM・・・・・・・・・・・・ N610130871+001AA
112
CVTSPEC:FEEDERPART・・・・・・・・・・・・・・・・・・・・・・・・ N610130871+002AA
113
CVTSPEC:PARTCHANGINGSIGNAL
・・・・・・・・・・・・・・・
N610130871+003AA
114
LEFTSIDERAILCOVERPARTS
(FOREDGEPOSITIONING
)・・・・・・・・・・・・・・・・・・・・・
N610130873+001AA
115
LEFTSIDERAILCOVERPARTS
(FOREDGEPOSITIONING)・・・・・・・・・・・・・・・・・・・・・ N610130873+002AA
116
LFEEDERPART:RADIAL4-PITCHVALVE・・・・・・・・・・・ N610130874+001AA
117
RIGHTSIDERAIL,XYTABLE,CARRYARMPARTS
OPTION:LARGEPCBBOARD・・・・・・・・・・・・・・・・・・・・・ N610130875+001AA
118
RIGHTSIDERAIL,XYTABLE,CARRYARMPARTS
OPTION:LARGEPCBBOARD・・・・・・・・・・・・・・・・・・・・・ N610130875+002AA
119
RIGHTSIDERAIL,XYTABLE,CARRYARMPARTS
OPTION:LARGEPCBBOARD(650x381)・・・・・・・・・・・ N610130876+001AA
120
DOUBLEPCBTRANSFERSPECTFICATION
WIRINGLAYOUT
・・・・・・・・・・・・・・・・・・・・・・・・・・・・・・
N610130877+001AA
121
DOUBLEPCBTRANSFERSPECTFICATION
XYTABLE,SWITCHINPUT・・・・・・・・・・・・・・・・・・・・・ N610130877+002AA
122
DOUBLEPCBTRANSFERSPECIFICATION
XYTABLEINSIDEPCBDETECTION・・・・・・・・・・・・・・ N610130877+003AA
123
DOUBLEPCBTRANSFERSPECIFICATION
PCBSTOPPERVALE・・・・・・・・・・・・・・・・・・・・・・・・・・・ N610130877+004AA
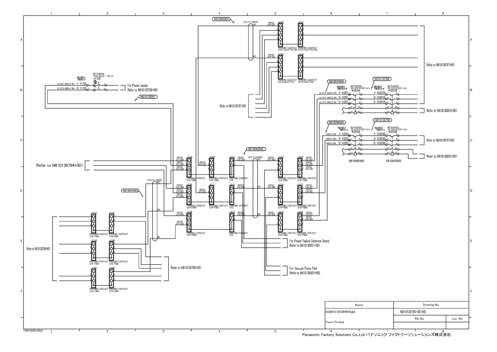
CONTENTS

1
2
4
5
6
7
8
LI
A A
200V、
220V
380V.
400V.420V.
440V
N610125355
N61012501/
M610125019
T
已
留翳
-X1ML2
AH-6
ORANGE
AWG6/16in
-F101
UL1015
AWG12
RD
UL1015AWG12
RD
3
-
K251
K251
-F101
UL1015
AWG12
WH
UL1015
AWG12
WH
5
-
K25[
-K251
-F101
UL1015AWG12BK
UL1015
AWG12
BK
O
o
UL1015AWG12G/Y3
B
B
L3
N610125356
XjOOPE
N610125021J
C
C
JL1015
AWG12
RD
UL1015AWG16BK
U-
T001
1-V10
V-
T001
2-V10
-XI
02
3-V10
JL1015AWG12WH
JL1015AWG16BK
-
_
(N61
01
25025)
UL1015AWG12G/Y3
D D
-X1Q?
JLI0I5
AWGI2
BK
JL1Q15
AWG16
BK
CONTACI
W1
-T001
CPT
E
E
PHOEN:X
1-2
UL1015
AWG12
G/Y3
O
o
o
TRANS
o
o
N610125028
o
o
o
o
o
o
UL1015
AWG12
G/Y3
O
o
"\n61
01
32205)
F
F
F4K
1020-05
A
1
2
4
5
6
7
8
Panasonic
Factory
Solutions
Co.,
Ltd
/^7—
'7^
77
U
—
VUzl
—
株
式会社
o
o
—
V1
-T001
N1CHIFU
TMEE5.5-4
集中
了
一入板
PROTECTIVE
EARTH
PLATE
WAGO
216-207
WAGO
216-207
WAGO
216-208
WAGO
216-207
N1CH1FU
TMEE5.5-4
WAGO
216-207
1
WAGO
216-207
1-
K251
WAGO
216-208
1
WAGO
216-208
1
UL1015AWG12RD
1~
F101
UL1015AWG12BK
5~
F101
Refer
to
N61
01
30795+001
TAISEI
DENKI
TE3N-4.8K-GR/TD-16672-1-A
-T001
CONTACT
N
OKAYA
R-A-V-801BXZ-4
-F201
WAGO
216-207
U1
-T001
TB-A
VI
480V
工埸
UI
力弋
200、
22OV0Beii.
遮断
甯:
流
30AONFB
在
380、
400、420、
480V
(D
畤乐
遮断
重
流
1
5AONFB
在接统
寸欲
POWER
SOURCE
VOLTAGE
-CUTOFF
CURRENT
30A
POWER
SOURCE
VOLTAGE
-CUTOFF
CURRENT
15A
MIX
CONTACT
ST
6-TWIN
NIX
CONTACT
ST
6-TWIN
UL1015AWG12WH
3~
F101
°
2
NIX
CONTACT
6-PE
ST6-PE
WAGO
^o_
//N61
01
25022)
WAGO
216-207
K251
POWER
SOURCE
3,
200/220/380/400/420/480
L1
L2
L3
PE
MOELLER
P1-32/EA/SVB-SW
-K251
CPT
SEC
MITSUBISHI
NF63-CW
3P
15AF
-F101
CPK15A)
ENIX
CONTACT
ST
6-TWIN
STO4X12AWG
L\RD
PHOE
R
展
WAGO
2
席
07
1
WAGO
216-207
TB-A
U1
480V
U2
420V
U3
400V
U4
380V
U5
220V
U6
200V
WAGO
21
陶丽
1
WAGO
216-208
TB-A
於
TB-A
TB-A
W-T001
r
WAGO
216-207
1-
1
NICH1FU
TMEE5.5-4
E-
T001
COSEL
TAH-20-683
崂
702
ST"
懦
2
515-V102
3
616-V102
WH
216-207
BK
216-207
WH
BK
IV2
420V
z
IV3
400V
J
1V4
380V
1
1V5
220V
J
AV6
200V
J
|TB-A
iwi
480V
J
JLW2
420V
1
J1W3
400V
J
IW4
380V
J
YW5
220V
J
AW6
200V
1
PRI
Name
Drawing
No.
AC200V1
DIAGRAM
Mainswitch^
Trans
N610130794+001AA
Kit
No.
Loc.
No.

1
2
4
5
6
7
8
(N61
0045951
A A
Refer
to
N61O13O797+OO1
(N610132708)
CN6
10045945)
B
B
N610126091
)
RefertoN610130797+001
22
21
22
Refer
to
N61
01
30853+001
(N610132709)
(N61
0086949
J
3
3-
K203Bu
Refer
to
N610130797+001
c
c
21
N61
0045942
J)
Al
Refer
to
N61
01
30853+001
N610045948
N61
0045948
ACT
CONTACT
STO3X
义
神
2
微7
(N61
0045943
D
D
cor
ACT
尚
2»7
nW
售
7
ACT
PHUE1
IX
CONTACT
PHUENIX
CONTACT
ST6-TW1N
ST6-TWIN
nW
E
E
Refer
to
N610130798+001
PhUEE
IX
CONTACT
ST6-TWIN
Refer
to
N61
01
30798+001
nW
PFWllX
CONTACT
TTOENIX
CONTACT
F
F
ST6-TWIN ST6-TWIN
F4K
1020-05
A
1
2
4
5
6
7
8
Panasonic
Factory
Solutions
Co.,
Ltd
/^7—
'7^
77
U
—
VUzl
—
株
式会社
WAGO
216-223
TTOENIX
CONTACT
ST2.5-QUATTRO
For
Vacuum
Pump
Part
Refer
to
N61
01
30825+003
WAGO
216-208
WAGO
216-207
WAGO
216-223
1
WAGO
21R-2OR
TTOENIX
CONTACT
ST2.5-QUATTRO
WAGO
WAGO
216-205
Wnix
coni
ST6
WAGO
216-205
Wncontact
NIX
CONTACT
ST6-TWIN
NIX
CONTACT
ST6-TWIN
NICH1FU
MITSUBISHI
TMEE2-4
SD;Q19DC24V1a1b
1-K203R
-K2°3B
NIX
CONTACT
ST6-TWIN
For
Power
Failure
Detector
Board
Refer
to
N61
01
30857+001
呼
NIX
CONTACT
W^NIX
CONTACT
ST2.5-QUATTRO
RD
ST2.5-QUATTRO
RD
UL1015AWG12BK
5-
侬占
21
FU
MITSUBISHI
55-4
SD-Q19DC24V1a1b
-K201B
1-K201BoU2o
——
3—
n0行对^幻
/
NICHFU
MITSUBISHI
/
TMEE5.5-4
S^-Q19
DC24V
1a1b
UL101〈AWG12RD
K201°i
UL1015AWG12
WH
3-
侬守
For
Power
supply
Refer
to
N61
01
30796+001
contact
™xncontact
需颗严
ntact
™ncontact
»CONTACT
Refer
to
N6
101
30794+001
匚
STO2X18AWG
BK
嬷
NIX
CO
2
懒
3
H
contact
ST6-TWIN
睡
NIX
CONTACT
ST6-TWIN
前
2
型
6^
~
WAGO
21
犀
205
WAGO
216-208
WAGO
216Go
8
1
WAGO
2
16
与
05
;
WAGO
216-208
:
STO3X10AWG
WAGO
216-208
/
W-4
嬲锻
24Vlm
AWG14RD
1-K2O30I
AWG14WH
3-K203°3
AWG14
BK
5
-
K
203c
5
MITSUBISHI
微嘉
罕徵
A2PHD
7A
UL135AWG14RD
1-
F105.1
币
UL1015AWG14WH
3~
F105
WAGO
油甯
216与说
1
c
"WAGO
~
Y
216465
;
A
WAGO
Y
216-208
:
人
Name
Drawing
No.
AC
200V
2
DIAGRAM:Radial
Trans
Terminal
N610130795+001AB
Kit
No.
Loc.
No.