RL132电路图N7205A093E.pdf - 第68页
43025-1600 PNFOAA-AA PFSC -K323 N61 0068960 UL1007 AWG26 RD UL1007 AWG26 BK YV10 VQZ3121-5L-C6(SMC) UL1007 AWG26 RD UL1007 AWG26 BK UL1007 AWG26 RD UL1007 AWG26 BK UL1007 AWG26 RD YV8 VQZ3321-5L-C6(SMC) YV9 VQZ3121-5L-C6…

PNFOAA-AA
PFSC
-K322
UL1OO7
AWG22
OG
ULI
007
AWG22
BU
12CN12-P1
12CN12-
R1
5559-02P-210
5557-02R-210
YE
YE
MFDDTA390N21
PANASONIC
-K401
NICHIFU
TMEE2-5
NICHIFU
TMEE2-5
UL1007
AWG22
BU
UL1007
AWG22
RD
UL1007
AWG22
BN
P921SA1
(PFSC)
cis
原点
C
AXIS
ORIGIN
A
DVOP4285
M
日
-R200
RESISTOR
※乱
<
前
1
00861
班)
Name
Drawing
No.
#12
CN
12
DIAGRAM
N610130830+001AA
Kit
No.
Loc.
No.
MOTOR-DRIVER
JP
AC200V
2.5kW
H
AXIS
iing
I/O
Load
Board
#12
CN12
F4K
1020-05
A
5
1
6
1
7
1
8
Panasonic
Factory
Solutions
Co.,
Ltd
/弋十\/
二^夕
77
U
—
VUzl
—
朱
式会社
1
I
2
।
3
।
4
1
5
i
6
1
7
।
8
4
6
12
_»>>>rM
177
6p

43025-1600
PNFOAA-AA
PFSC
-K323
N61
0068960
UL1007
AWG26
RD
UL1007
AWG26
BK
YV10
VQZ3121-5L-C6(SMC)
UL1007
AWG26
RD
UL1007
AWG26
BK
UL1007
AWG26
RD
UL1007
AWG26
BK
UL1007
AWG26
RD
YV8
VQZ3321-5L-C6(SMC)
YV9
VQZ3121-5L-C6(SMC)
移替
Transfer
Swing
CYL
移替
ZS/
卜
^CYL
Transfer
Palette
OPEN
CYL
移替
出
CYL
Transfer
HEAD
TRAVERCE
CYL
移替
2
陵
CYL
Transfer
HEAD
RETURN
CYL
移替
仆
II
朗
口、”
Transfer
Palette
OPEN/CLOSE
LOCK
JL1007
AWG26
BK
Name
Drawing
No.
#13
CN8
DIAGRAM
for
RL
N610130831+001AA
w
11
Ring
I/O
Load
Board
CN8
out4_^^
out5
24V
24V
F4K
1020-05
A
4
5
1
6
1
7
1
8
Panasonic
Factory
Solutions
Co.,
Ltd
/弋十\/
二^夕
77
U
—
VUzl
—
朱
式会社
1
I
2
।
3
।
4
1
5
i
6
1
7
।
8
-R
dD
r
2
3
4
5
CN
i
13
>
>
>
>
>
3

_13CN9-£_
177905-1
12P/Z
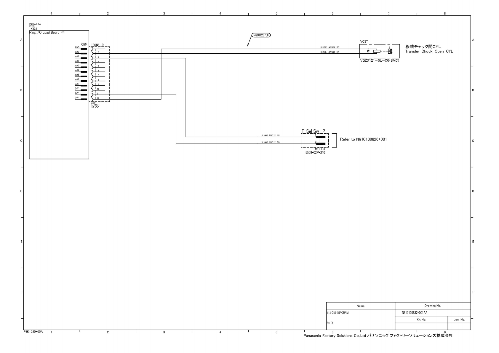
PNFOAA-AA
PFSC
-K323
Ring
I/O
Load
Board
N610126708
UL1007
AWG26
RD
UL1007
AWG26
BK
VC3T
VQZ3121-5L-C6(SMC)
Transfer
Chuck
Open
CYL
UL1007
AWG22
BN
UL1007
AWG22
RD
F-Sel
Sw-
P
「
j
|
Refer
to
N61
01
30826+001
」
M0LErJ
」
5559-02P-210
Name
Drawing
No.
#13
CN9
DIAGRAM
for
RL
N610130832+001AA
Kit
No.
Loc.
No.
F4K
1020-05
A
2
5
1
6
1
7
1
8
Panasonic
Factory
Solutions
Co.,
Ltd
\
亍、)
二
、力
77
D
—
VUzl
—
朱
式会社
1
I
2
।
3
।
4
।
5
.
6
1
7
1
8
Ju