JUKI_RS-1-1R_OPE_CH.pdf - 第26页
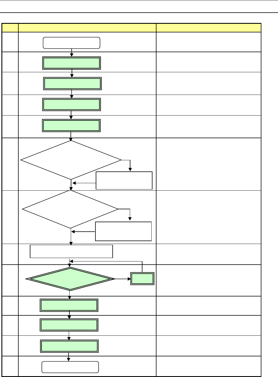
操作手册 2-1 第 2 章 生产 2- 1 流程图 本章对 N o2 ~ No5 、 N o9 ~ No12 加以说明 。 No. 流程图 备注 1 确认 AT C 周围的状况, 进行日常检查。 2 确认主气压( 0.5M Pa ) 3 返回原点前 ,确认 装置内部 是否有异物 等。 4 节假日结束后以及在寒冷地区, 必须预 热 ( 10 分钟左右 ) 。 5 6 在日常检查或安装基板 、 清扫吸嘴 、 机器的初始设定状况有变动时,请…

操作手册
1-15
(2) 信息区域的功能按钮
信息区域的功能按钮配置在以下位置,通过选项卡切换显示使用。
应用程序启动中,有可能任何选项卡都无法选择。
No.
图标
名称
概要
1
维护选项卡
显示个别的维护信息显示菜单。
2
应用程序快捷方式
显示应用程序快捷方式及退出菜单。
3
键盘选项卡 显示软键盘。

操作手册
2-1
第
2
章
生产
2-1 流程图
本章对 No2~No5、No9~No12 加以说明。
No.
流程图
备注
1
确认
ATC 周围的状况,进行日常检查。
2
确认主气压(
0.5MPa
)
3
返回原点前,确认装置内部是否有异物
等。
4
节假日结束后以及在寒冷地区,必须预
热(10 分钟左右)。
5
6
在日常检查或安装基板、清扫吸嘴、
机器的初始设定状况有变动时,请重
新设定「机器设置」。
(参见『RS-1/RS-1XL/RS-1R 使用说明
书』「第 8 章 机器设置」)
7
参见『
RS-1/RS-1XL/RS-1R
使用说明
书』「第 5 章 数据库」
8
9
若发生贴片位置偏移、定心不良等,
贴片不正常时,可在「编辑程序」中
进行修正。但部分元件数据可在「生
产」中进行修正。
10
11
12
13
定期实施
(参见「第 3 章 维护」)
接通电源
检查设备
返回原点
预热
变更
机器设置状况
在「机器设置」中设
置变更部分
制作元件数据库
在「数据库」中制作
元件数据
确认贴片
有问题时
生产
退出生产
关闭电源
无异常
必要时
必要时
不必时
不必时
修正
制作、编辑生产程序
日常检查
设置基板

操作手册
2-2
2-2 设备的启动和退出
2-2-1 设备的启动
(1) 向右旋转主机正面中央的「主开关」,接通电源。
注意
在系统完全退出之前,请勿关闭主开关,否则会导致 SSD 故障。
(2)
Windows 启动后,会显示下列启动画面。
主开关