JUKYX-193-5100_G5S2.pdf - 第173页
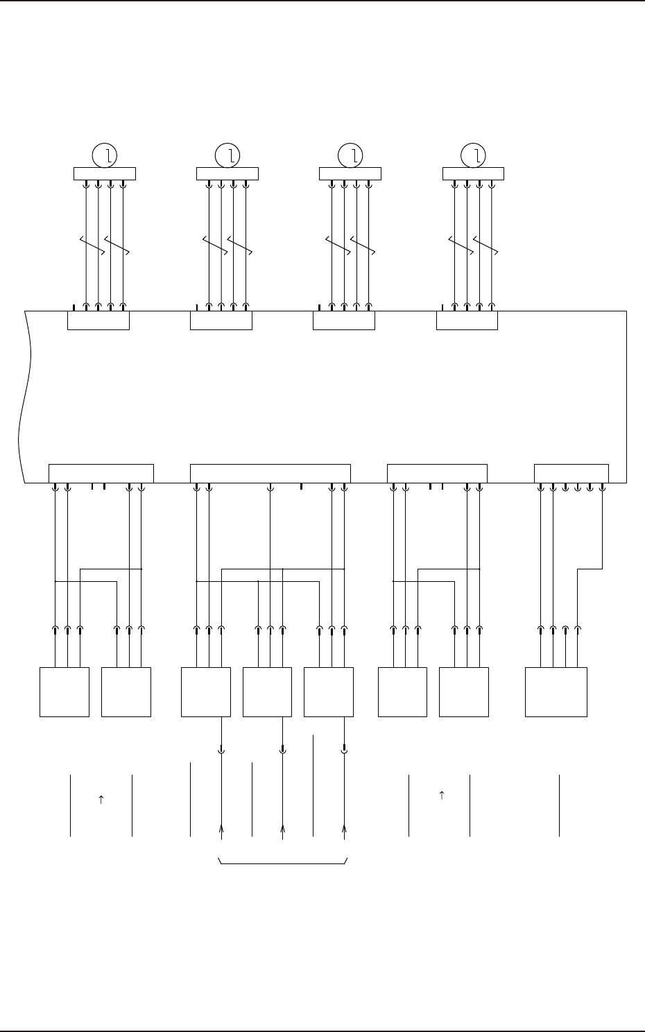
193-5100 JUKYX 4-57 X1007 M 4 3 6 1 2 4 3 1 /B /A N.C. B 5 A X1008 M 2 4 3 1 5 NL_L motor 5 6 4 2 1 SEN+ SEN3 COM 3 SEN2 SEN4 :4 :2 :1 :3 B1005 X1009 M 2 4 3 1 5 X1010 M …

193-5100
JUKYX
4-56
1
2
3
CN6
4
2
4
3
N1
2
4
3
N2
ALM-
STP-
ALM+
STP+
1
2
3
4
CN1
:B1
X1006
GND(SG)
COM B
+V
COM A
COM B
+V
COM A
XN1
CV+
:A1
GND(B)
MV+
GND(D)
:B5
:A5
1
1
GND(SG)
XN2
Stepping Motor Driver
A10
XCV-L
24A6
10
48D
10
from U85-1CH
[F-/03/7B]
COM A
COM B
10
24A6
to A63B-CN12
[DC/01/2B]
COM A
COM B
10
24A6
G5S PlatformG5S Platform
XCV-L
:2
:3
:1
:4
XAE1CH
XAE-CT
XAE
:2
:3
:1
:4
XAE-CT
Axis.1
0
4
8
12
Address
1
5
9
13
2
6
10
14
3
7
11
15
OFF
Axis.2 Axis.3 Axis.4
OFF
SW2-1
OFF
SW2-2 SW2-3
OFFOFFON
OFFOFF
OFF
ON
ON ON
1
ON
2
1
ON
2 3 4
5 6 7 8
6
7
STP(Emergency stop)
1~3
Please refer to the table below
OFF
ON
NO.
Setting contents Configuration Remarks
Invalid
SW2
OFF
AE-LINK Termination
NO.
Setting contents Configuration Remarks
SW1
1
OFF
AE-LINK Termination
2
4,5,8
unused
Communication speed setting
ON
307.2Kbps Servo OFF
MV+
Motor power indication
Control power indication
Alarm indication
Remarks
CV+
ALM
LED Name
Lit on 48D supply
Lit on 26A6 supply
Normal lighting / abnormal lights off
A10 LED Description
A10 Configuration
KYX-000-CC-038

193-5100
JUKYX
4-57
X1007
M
4
3
6
1
2
4
3
1
/B
/A
N.C.
B
5A
X1008
M
2
4
3
1
5
NL_L motor
5
6
4
2
1
SEN+
SEN3
COM
3 SEN2
SEN4
:4
:2
:1
:3
B1005
X1009
M
2
4
3
1
5
X1010
M
2
4
3
1
5
/B
/A
N.C.
B
A
/B
/A
N.C.
B
A
/B
/A
N.C.
B
A
Movable chute origin
SEN1
5
6
4
2
1 SEN+
SEN3
COM
3 SEN2
SEN4
SEN1
:3
:2
:1:4
B11003
:3
:2
:1:4
B21003
:3
:2
:1:4
B31003
4
3
6
1
4
3
6
1
4
3
6
1
M41
:1
:2
:3
CN2
X1002
B11002
:3
:2
:1
B11002
5
6
4
2
1 SEN+
SEN3
COM
3 SEN2
SEN4
SEN1
:3
:2
:1
B21002
:3
:2
:1
B11004
5
6
4
2
1 SEN+
SEN3
COM
3 SEN2
SEN4
SEN1
:3
:2
:1
B21004
OUT
+
0V
B11003
B21003
B31003
Stepping Motor Driver
A10
B21002
OUT
+
0V
B11003
OUT
+
0VIN
B21003
OUT
+
0VIN
B31003
OUT
+
0VIN
B11004
OUT
+
0V
B21004
OUT
+
0V
B1005
L.ON
+
D.ON
0V
NA_L motor
M42
NR_L motor
M43
NA_W motor
M44
CN3
CN4
CN5
X1003
X1004
X1005
CN7
CN8
CN9
CN10
X1007
X1008
X1009
X1010
from U08-CN27
[N-/06/6F]
24A6
10
24A6
24A6
24A6
10
10
10
(Axis.1)
(Axis.2)
(Axis.3)
(Axis.4)
(Axis.1)
(Axis.2)
(Axis.3)
(Axis.4)
(When L R flow)
(When R L flow)
Left board
detection sensor
Left middle board
detection sensor
Left board
Fiber sensor
Right board
Fiber sensor
A long board
Fiber sensor(OP)
Right board
detection sensor
Right middle board
detection sensor
KYX-000-CC-039

193-5100
JUKYX
4-58
NA BL Motor origin
1
2
3
4
5
6
NA BR Motor origin
MGND
MGND
CGND
MV+
MV+
CV+
2
4
3
1
E/C A+
E+5V
5
7
6
8
E/C A-
E/C B+
E/C B-
E/C Z+
E/C Z-
EGND
2
3
1 BRK+
BRK-
N.C.
M
2
4
3
1
/B
/A
B
A
2
3
1
4
NA_BL Motor
M45
CN1
X1101
CN3
2
4
3
1
E/C A+
E+5V
5
7
6
8
E/C A-
E/C B+
E/C B-
E/C Z+
E/C Z-
EGND
M
2
4
3
1
/B
/A
B
A
2
3
1
4
NA_BR Motor
M46
CN5
X1105
CN7
1 SEN+
CN4
2 SEN1
3 SEN2
5 SEN4
6 COM
4 SEN3
X1104
CN2
2
3
1 STP+
STP-
ALM+
CN9
4 ALM-
:A4
:A5
:B4
:B5
:B1
10
10
48D
48D
24A6
XCV-R
CN10
X1110
2
4
3
N1
2
4
3
N2
GND(SG)
COM B
+V
COM A
COM B
+V
COM A
XN1
1
1
GND(SG)
XN2
Stepping Motor Driver
A11
G5S Platform
XCV-R
:2
:3
:1
:4
from U85-2CH
[F-/03/7C]
COM A
COM B
10
24A6
to A63F-CN12
[DC/02/2B]
COM A
COM B
10
24A6
G5S Platform
XAE2CH
XAE-CT
XAE
:2
:3
:1
:4
XAE-CT
Servo OFF
MV+ Motor power indication
Control power indication
Alarm indication
Remarks
CV+
ALM
LED Name
Lit on 48D supply
Lit on 26A6 supply
Normal lighting / abnormal lights off
BUSY1 Axis.1 Operation indication
OP(unused)
BUSY2
CM
M45 lit during operation
Always on
Axis.2 Operation indication M46 lit during operation
(Axis.1)
(Axis.2)
B11104
OUT
-
L
+
B21104
OUT
-
L
+
24A6
10
2
3
1 BRK+
BRK-
N.C.
1 SEN+
CN4
2 SEN1
3 SEN2
5 SEN4
6 COM
4 SEN3
X1104
CN2
B11108
OUT
-
L
+
B21108
OUT
-
L
+
24A6
10
Axis.1
Address
Axis.2
SW2-1
SW2-2 SW2-3 SW2-4
8 9OFF OFFONOFF
NA BL Motor
out of step detection
NA BR Motor
out of step detection
A11 Configuration
1
ON
2
OFF
AE-LINK Termination
NO.
Setting contents Configuration Remarks
SW1
1
OFF
AE-LINK Termination
2
1
ON
2 3 4
5 6 7 8
6
7
STP(Emergency stop)
1~4
Please refer to the table below
OFF
ON
NO.
Setting contents Configuration Remarks
Invalid
SW2
5,8
unused
Communication speed setting
ON
307.2Kbps
A11 LED Description
KYX-000-CC-040