JUKYX-193-5100_G5S2.pdf - 第177页
193-5100 JUKYX 4-61 J1 V alve 1 15 Nozzle head U37 Slip Ring U06 IO PCB PWR HSIO V alve 15 Bad board reject sensor PCB height detection sensor Option Option X10421 SIG PW U03 Side View U…

193-5100
JUKYX
4-60
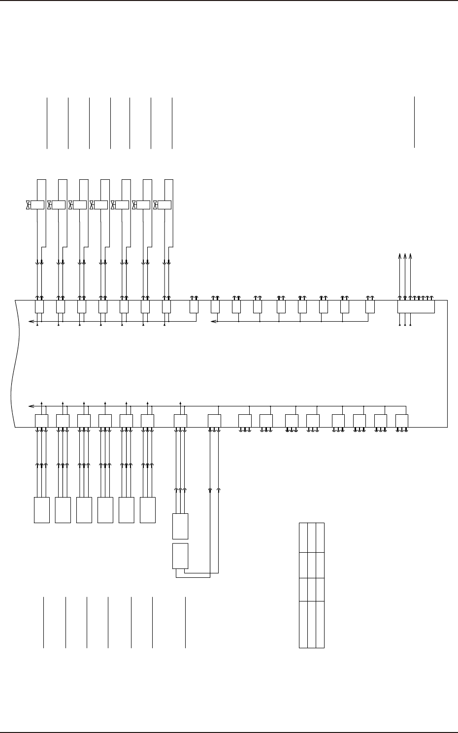
X0836
X0831
X0830
X0812
X0813
X0815
X0814
B0830
B0830
:3
+
OUT
-
:2
:1
B0836
+
OUT
-
B0836T
-
+
B0836
:3
:2
:1
Movable chute
Backup Pin Sensor
X0832
X0833
B0831
:6
+
OUT
-
:5
:4
B0832
B0832
:3
+
OUT
-
:2
:1
B0833
+
OUT
-
Y0812
:5
:6
BK R
Left board stopper lifting valve
Y0813
:7
:8
BK R
Y0810
:1
:2
X0810
BK R
Y0811
:3
:4
BK R
Y0814
:9
:10
BK R
IN OUT
CN10
CN11
CN12
CN13
CN14
CN15
CN16
CN17
CN18
CN19
CN20
1
2
3
3
2
1
3
2
1
3
2
1
3
2
1
3
2
1
1
2
3
1
2
3
1
2
3
1
2
3
3
2
1
2
1
CN40
CN39
CN38
CN37
CN36
CN35
CN34
CN33
CN32
CN31
CN30
1
2
1
2
1
2
1
2
1
2
1
2
1
2
1
2
1
2
1
2
IO PCB
U08
Right board stopper lifting valve
Y0815
:11
:12
BK R
X0810
X0811
X0816
X0834
X0835
B0834
B0834
:3
+
OUT
-
:2
:1
B0835
+
OUT
-
Long board stopper lifting valve
Y0816
:1
:2
X0816
BK R
CN21
CN22
CN23
CN25
1
2
3
3
2
1
3
2
1
3
2
1
3
2
1
CN45
CN43
CN42
CN41
CN24
1
2
1
2
1
2
1
2
1
2
CN44
:1
:2
B0836T
BL
BK
BR
BL
BK
BR
BL
BK
BR
BL
BK
BR
BL
BK
BR
BL
BK
BR
BL
BK
BR
BL
BR
STLT_CNVR
Note
X0837
:6
:5
:4
:6
:5
:4
B0830
B0832
B0834
X0810
X0810
X0810
X0810
X0810
CN27
1
2
X0827
3
4
5
6
7
8
B11003 :4
B21003 :4
B31003 :4
Substrate stop sensor left Remote
Board stop sensor Right remote
Long board stop(OP) sensor remote
1. The board stopper name
differs depending on the flow direction.
Please refer to the table below.
stopper1 stopper2 stopper3
L to R
R to L
Left
Left
Right Long
Right Long
Note 1
[N-/03/2C]
Flow direction
B
AC
Di00
Do00
Di01
Di02
Di03
Di04
Di05
Di06
Do01
Do02
Do03
Do04
Do05
Do06
Do10
Do09
Do08
Board stopper 1
lower limit detection
Board stopper 1
upper limit detection
Board stopper 2
lower limit detection
Board stopper 2
upper limit detection
Board stopper 3
lower limit detection
Board stopper 3
upper limit detection
Z Clamp Left
Cylinder Valve Descent
Z Clamp Left
Cylinder Valve Rising
Z Clamp Right
Cylinder Valve Descent
Z Clamp Right
Cylinder Valve Rising
KYX-000-CC-042

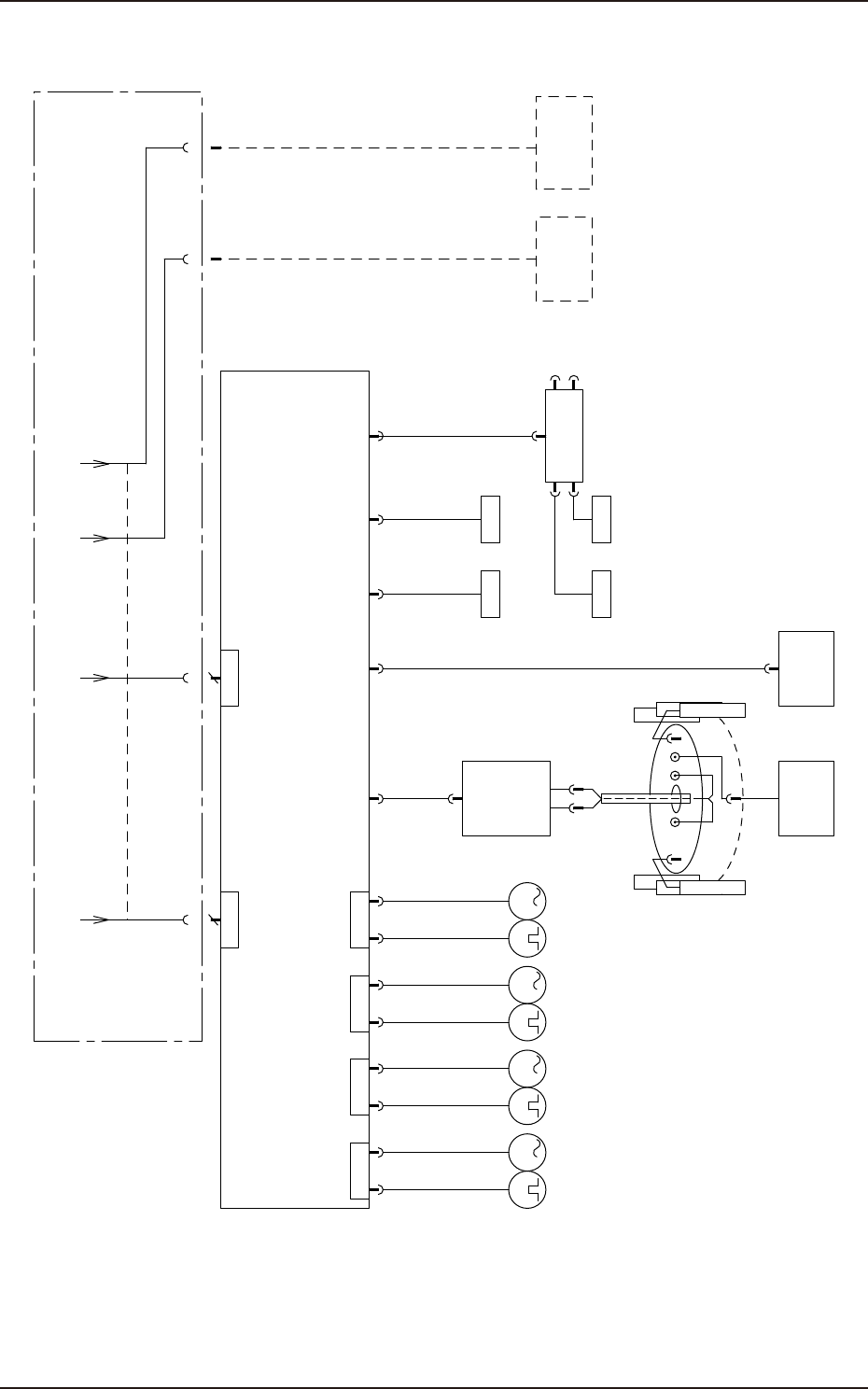
193-5100
JUKYX
4-61
J1
Valve 1
15 Nozzle head
U37
Slip Ring
U06
IO PCB
PWR HSIO
Valve 15
Bad board
reject sensor
PCB height
detection sensor
OptionOption
X10421
SIGPW
U03
Side View
U04
Side View
PW SIG & DIO
3
M
CN6
SSG
XIB XIH
3
M
CN5
SSG
3
M
CN4
SSG
3
M
CN3
SSG
U07
Connector PCB
CN7 CN11
Y0707 Y0711
Air blow
HL Origin
detection
B0502
NS Position
detection
B0503
NL interlock
CN9CN8
U05
Light PCB
X10422
CN10
Connector PCB
CN1
CN2
20P 44P
X0702X0701
Robot Cable
XIB XIH
G5S Platform
M32
NS
M33
HL
M34
NL
M31
DD
Camera
KYX-000-CC-073

193-5100
JUKYX
4-62
CN1
X0701
A1
A2
A3
A4
A5
A6
A7
A8
A9
A10
B1
B2
B3
B4
B5
B6
B7
B8
B9
B10
U_4
V_4
W_4
SHD
10 (GND)
24A6 (24V)
F.G
DC50V
OUT4
OUT5
U_3
V_3
W_3
U_1
V_1
W_1
U_2
V_2
W_2
B2
A1
A2
B1
A5
A4
A3
B3
B5
CN3
M
3
B4
U_1
F.G
V_1
W_1
MR_1
SHD
MRR_1
BAT
SSG
DD motor
M31
CN4
M
3
SSG
NL motor
M34
CN5
M
3
HL motor
M33
CN6
M
3
SSG
NS motor
M32
P5
P5G
SSG
Robot Cable
Robot Cable
Robot Cable
Robot Cable
Robot Cable
Robot Cable
B2
A1
A2
B1
A5
A4
A3
B3
B5
B4
U_4
F.G
V_4
W_4
MR_4
SHD
MRR_4
BAT
P5
P5G
B2
A1
A2
B1
A5
A4
A3
B3
B5
B4
U_3
F.G
V_3
W_3
MR_3
SHD
MRR_3
BAT
P5
P5G
B2
A1
A2
B1
A5
A4
A3
B3
B5
B4
U_2
F.G
V_2
W_2
MR_2
SHD
MRR_2
BAT
P5
P5G
U07
Connector PCB
U07
Connector PCB
M31
M34
M33
M32
B6
A6
B6
A6
B6
A6
B6
A6
KYX-000-CC-074