JUKYX-193-5100_G5S2.pdf - 第176页
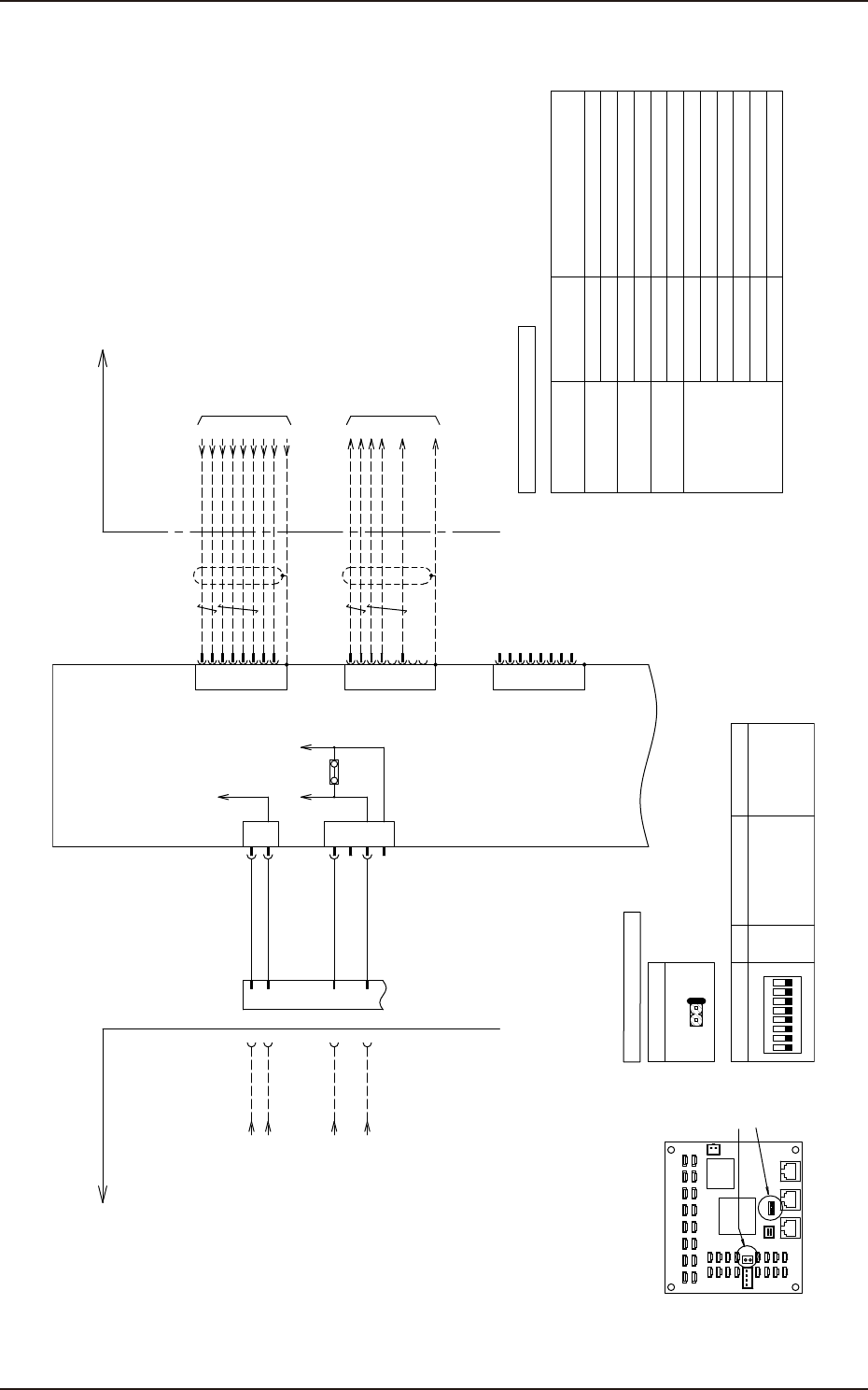
193-5100 JUKYX 4-60 X0836 X0831 X0830 X0812 X0813 X0815 X0814 B0830 B0830 :3 + OUT - :2 :1 B0836 + OUT - B0836T - + B0836 :3 :2 :1 Movable chute Backup Pin Sensor X0832 X08…

193-5100
JUKYX
4-59
IO PCB
U08
STLT_CNVR
1
2
X1
1
2
X2
3
4
CN1
X0801
RX+
X08X1
X08X2
RX-
TX+
SG
SG
TX-
SG
SG
FG
1
2
3
4
5
6
7
8
CN2
X0802
TX+
TX-
RX+
SG
SG
RX-
SG
SG
FG
1
2
3
4
5
6
7
8
CN3
SG
SG
SG
SG
FG
1
2
3
4
5
6
7
8
TX+
TX-
RX+
RX-
from U85-T(X85T)
[F-/03/7B]
to X30C1-B
[B-/06/1D]
:A1
10
:B1
24A6
:A2
10
:B2
24A3
XCV-L
G5S Platform G5S Platform
ON
54321 6 7 8
SW1
U08 Layout
CN39
CN38
CN41
CN40
CN43
CN42
CN45
CN44
CN31
CN30
CN33
CN32
CN34
CN35
CN37
CN36
CN11
CN10
CN12
CN13
CN14
CN15
CN16
CN17
CN18
CN19
CN20
CN21
CN22
CN23
CN24
CN25
JP1
JP1
CN1
CN2 CN3
Communication
Communication LED1~8
LED9
LED1~8
LED9
Lights off
Lights on
Sequential lighting
Lights off
ID set complete
LED1~8
LED9
ID value
Lights off
LED1
LED2
Lighting up:Manchester error
Lighting up:Parity error
LED3
LED4
Lighting up:Link pulse error
Lighting up:CRC error
LED5~8
LED9
Lights off:unused
Flashing
Error occurred
U08 state LED1~8 (Yellow) LED status
LED9 (Red)
1
ON
2 3 4
5 6 7 8
OFF
1~8 unused
NO. Setting contents ConfigurationSW1
JP1
Close
A B
JP1
C
U08 Configuration
U08 LED Description
connection
not connected
KYX-000-CC-041

193-5100
JUKYX
4-60
X0836
X0831
X0830
X0812
X0813
X0815
X0814
B0830
B0830
:3
+
OUT
-
:2
:1
B0836
+
OUT
-
B0836T
-
+
B0836
:3
:2
:1
Movable chute
Backup Pin Sensor
X0832
X0833
B0831
:6
+
OUT
-
:5
:4
B0832
B0832
:3
+
OUT
-
:2
:1
B0833
+
OUT
-
Y0812
:5
:6
BK R
Left board stopper lifting valve
Y0813
:7
:8
BK R
Y0810
:1
:2
X0810
BK R
Y0811
:3
:4
BK R
Y0814
:9
:10
BK R
IN OUT
CN10
CN11
CN12
CN13
CN14
CN15
CN16
CN17
CN18
CN19
CN20
1
2
3
3
2
1
3
2
1
3
2
1
3
2
1
3
2
1
1
2
3
1
2
3
1
2
3
1
2
3
3
2
1
2
1
CN40
CN39
CN38
CN37
CN36
CN35
CN34
CN33
CN32
CN31
CN30
1
2
1
2
1
2
1
2
1
2
1
2
1
2
1
2
1
2
1
2
IO PCB
U08
Right board stopper lifting valve
Y0815
:11
:12
BK R
X0810
X0811
X0816
X0834
X0835
B0834
B0834
:3
+
OUT
-
:2
:1
B0835
+
OUT
-
Long board stopper lifting valve
Y0816
:1
:2
X0816
BK R
CN21
CN22
CN23
CN25
1
2
3
3
2
1
3
2
1
3
2
1
3
2
1
CN45
CN43
CN42
CN41
CN24
1
2
1
2
1
2
1
2
1
2
CN44
:1
:2
B0836T
BL
BK
BR
BL
BK
BR
BL
BK
BR
BL
BK
BR
BL
BK
BR
BL
BK
BR
BL
BK
BR
BL
BR
STLT_CNVR
Note
X0837
:6
:5
:4
:6
:5
:4
B0830
B0832
B0834
X0810
X0810
X0810
X0810
X0810
CN27
1
2
X0827
3
4
5
6
7
8
B11003 :4
B21003 :4
B31003 :4
Substrate stop sensor left Remote
Board stop sensor Right remote
Long board stop(OP) sensor remote
1. The board stopper name
differs depending on the flow direction.
Please refer to the table below.
stopper1 stopper2 stopper3
L to R
R to L
Left
Left
Right Long
Right Long
Note 1
[N-/03/2C]
Flow direction
B
AC
Di00
Do00
Di01
Di02
Di03
Di04
Di05
Di06
Do01
Do02
Do03
Do04
Do05
Do06
Do10
Do09
Do08
Board stopper 1
lower limit detection
Board stopper 1
upper limit detection
Board stopper 2
lower limit detection
Board stopper 2
upper limit detection
Board stopper 3
lower limit detection
Board stopper 3
upper limit detection
Z Clamp Left
Cylinder Valve Descent
Z Clamp Left
Cylinder Valve Rising
Z Clamp Right
Cylinder Valve Descent
Z Clamp Right
Cylinder Valve Rising
KYX-000-CC-042

193-5100
JUKYX
4-61
J1
Valve 1
15 Nozzle head
U37
Slip Ring
U06
IO PCB
PWR HSIO
Valve 15
Bad board
reject sensor
PCB height
detection sensor
OptionOption
X10421
SIGPW
U03
Side View
U04
Side View
PW SIG & DIO
3
M
CN6
SSG
XIB XIH
3
M
CN5
SSG
3
M
CN4
SSG
3
M
CN3
SSG
U07
Connector PCB
CN7 CN11
Y0707 Y0711
Air blow
HL Origin
detection
B0502
NS Position
detection
B0503
NL interlock
CN9CN8
U05
Light PCB
X10422
CN10
Connector PCB
CN1
CN2
20P 44P
X0702X0701
Robot Cable
XIB XIH
G5S Platform
M32
NS
M33
HL
M34
NL
M31
DD
Camera
KYX-000-CC-073