JUKYX-193-5100_G5S2.pdf - 第179页
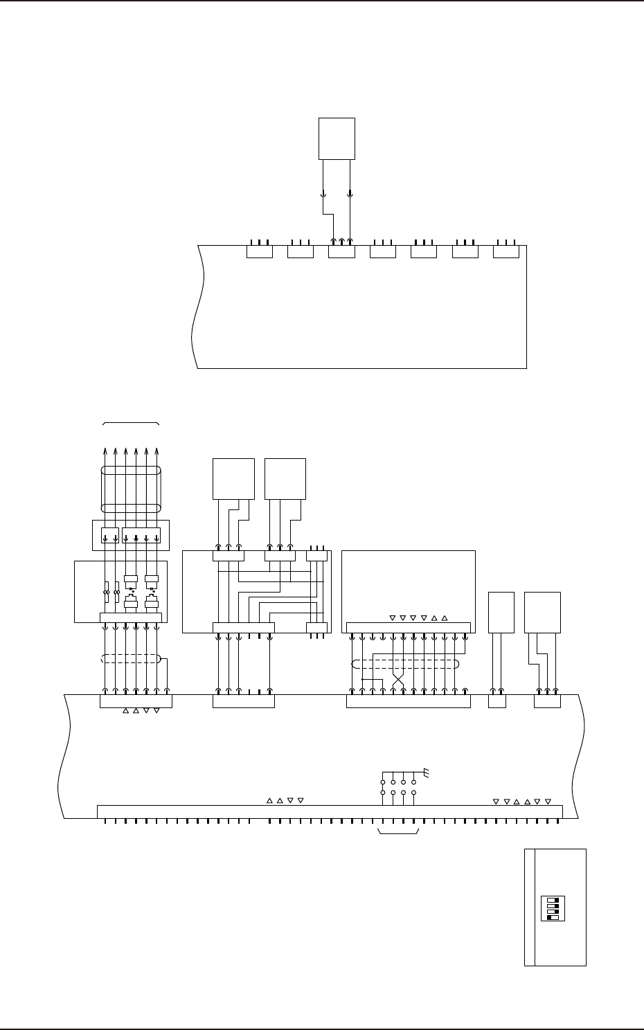
193-5100 JUKYX 4-63 PT S_RXD- SHD S_RXD+ GND S_TXD+ S_TXD- DC24V 1 2 3 4 5 6 7 NL Interlock NS Position detection Center shaft CN8 CN2 1 2 3 4 5 6 7 8 9 10 11 12 13 14 15 16 17 18 19 2…

193-5100
JUKYX
4-62
CN1
X0701
A1
A2
A3
A4
A5
A6
A7
A8
A9
A10
B1
B2
B3
B4
B5
B6
B7
B8
B9
B10
U_4
V_4
W_4
SHD
10 (GND)
24A6 (24V)
F.G
DC50V
OUT4
OUT5
U_3
V_3
W_3
U_1
V_1
W_1
U_2
V_2
W_2
B2
A1
A2
B1
A5
A4
A3
B3
B5
CN3
M
3
B4
U_1
F.G
V_1
W_1
MR_1
SHD
MRR_1
BAT
SSG
DD motor
M31
CN4
M
3
SSG
NL motor
M34
CN5
M
3
HL motor
M33
CN6
M
3
SSG
NS motor
M32
P5
P5G
SSG
Robot Cable
Robot Cable
Robot Cable
Robot Cable
Robot Cable
Robot Cable
B2
A1
A2
B1
A5
A4
A3
B3
B5
B4
U_4
F.G
V_4
W_4
MR_4
SHD
MRR_4
BAT
P5
P5G
B2
A1
A2
B1
A5
A4
A3
B3
B5
B4
U_3
F.G
V_3
W_3
MR_3
SHD
MRR_3
BAT
P5
P5G
B2
A1
A2
B1
A5
A4
A3
B3
B5
B4
U_2
F.G
V_2
W_2
MR_2
SHD
MRR_2
BAT
P5
P5G
U07
Connector PCB
U07
Connector PCB
M31
M34
M33
M32
B6
A6
B6
A6
B6
A6
B6
A6
KYX-000-CC-074

193-5100
JUKYX
4-63
PT
S_RXD-
SHD
S_RXD+
GND
S_TXD+
S_TXD-
DC24V
1
2
3
4
5
6
7
NL Interlock
NS Position detection
Center shaft
CN8
CN2
1
2
3
4
5
6
7
8
9
10
11
12
13
14
15
16
17
18
19
20
21
22
23
24
25
26
27
28
29
31
32
33
34
35
36
37
38
39
30
40
41
42
43
44
MRR_1
P5G
MR_1
P5
MRR_2
MR_2
MRR_3
MR_3
MRR_4
MR_4
BAT
S_TXD+
S_TXD-
S_RXD+
S_RXD-
EXPOSURE
NL_INTLK
NS_ORGN
HL_ORGN
AIR_BROW
I2C_CTRL_RXD-
I2C_CTRL_TXD+
I2C_CTRL_TXD-
I2C_CTRL_RXD+
DAT_TXD+
DAT_TXD-
8V
U07
Connector PCB
1
2
3
4
5
6
PT
2
1
PT PT
3
4
1
2
1
2
3
4
5
6
1
2
3
(+)
(-)
L.ON
D.ON
1
2
3
(+)
(-)
L.ON
D.ON
1
2
3
1
2
3
U05
Connector PCB
GND
DC24V
NL_INTLK
NS_ORGN
U37
Slip Ring
1
5
2
3
4
6
1
2
3
4
5
6
9
10
7
8
11
CN1
U03
Side View
1
2
3
4
5
6
7
8
9
10
11
Camera
DC8V
GND
FG
DAT_TXD-
S.GND
I2C_CTRL_RXD-
DAT_TXD+
I2C_CTRL_RXD+
I2C_CTRL_TXD-
I2C_CTRL_TXD+
EXPOSURE
12
(+)
(-)
L.ON
D.ON
A
C
B
24A6
AIR_BROW
1
2
10
24A6
HL_ORIGN
1
2
3
B0503
B0502
HL Origin detection
B0711
Air blow
Y0707
X0707
X0711
X0710
X0709
X0708
CN9
CN10
CN11
X3701
X0501
X0301
X0503
X0502
X10421
X10422
CN2
CN3
CN4
CN1
CN5
CN7
:TP2
:TP1
:TP8
:TP9
1
2
3
CN12
1
2
3
CN13
1
2
3
CN14
1
2
3
CN15
1
2
3
CN16
1
2
3
CN17
1
2
3
CN18
DC50V
DO
DO
U07
Connector PCB
to U06-TP
[M-/04/7C]
(-)
(+)
N.C
N.C
N.C
N.C
N.C
S.GND
N.C
SW1
1 8
2 7
3 6
4 5
24A6
unused
unused
unused
unused
unused
DC24V
GND
HEAD Connection confirmation
12
J1
Coupling
BK
R
GR
BL
:TP6
:TP7
O
Y
1
ON
2 3 4
U07 Board SW1 Configuration
(+)
(-)
FAN Alarm
HL cooling FAN
M0714
X0714
Black
Red
1
2
10
24A6
X0714A
GS-HH600 Connection
confirmation
KYX-000-CC-075

193-5100
JUKYX
4-64
U06
IO PCB
2 1
X0615
X10421:1
X10421:2
R
BK
TP1
TP2
TP3
TP5
TP4
TP6
TP7
TP8
TP9
GND
IN
DC5V
U04
Y
W
PK
X0401
:2
:1
:3
Side View Light PCB
BR
W
V
X10422:1
X10422:2
X10422:3
X10422:4
O
Y
GR
BL
2 1
X0614
2 1
X0613
2 1
X0612
2 1
X0611
2 1
X0610
2 1
X0609
2 1
X0608
2 1
X0607
2 1
X0606
2 1
X0605
2 1
X0604
2 1
X0603
2 1
X0602
2 1
X0601
CN1
CN2
CN3
CN4
CN5
CN6
CN7
CN8
CN9
CN10
CN11
CN12
CN13
CN14
CN15
Y0615
Y0614
Y0613
Y0612
Y0611
Y0610
Y0609
Y0608
Y0607
Y0606
Y0605
Y0604
Y0603
Y0602
Y0601
from U37
[M-/03/6A]
from U37
[M-/03/6A]
STLT_HD2
KYX-000-CC-076