5OM-1603-005_w.pdf - 第144页
5OM-1603 4-25 1 108-004D(M914WD---0002) U07 I/O PCB STL T IF 1 2 3 4 5 6 7 8 A B C D E F U85 HLSC CH1-CN2 ch1-2 :3 :4 :5 :2 HLS LINK / RX RX / TX TX 3 7 5 9 5 3 9 7 TX / TX RX / RX X0705 X0704 [F-/13/5B] 1 X0701 -X22501 …

5OM-1603
4-24
0908-002B(M914WD---0001)
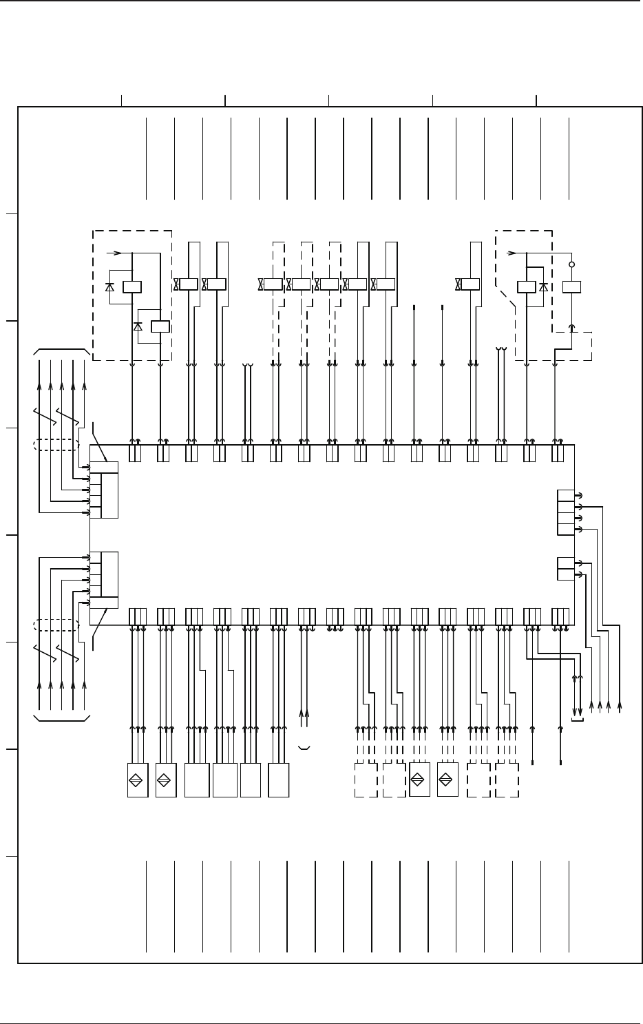
Main Body Cooling Fan Circuit Diagram
1 2 3 4
A
B
C
D
E
F
DC Power Supply G4
Cooling Fan (Upper)
Housing Section
Cooling Fan (Front)
M
M105
M
M106
M173
R BK
10A24A2
Ceiling (Left)
Cooling Fan
M
M101
GA
Ceiling (Right)
Cooling Fan
M
M102
GA
R BK
R BK
DC Power Supply G4
Cooling Fan (Rear)
M
M174
R BK
Housing Section
Cooling Fan (Rear)
BB
BB
BZ
BZ
[B-/02/6A] [B-/02/6B]
R BK
R BK
X:FAN101-2 X:FAN101-1
X:FAN102-2 X:FAN102-1
X:FAN105-2 X:FAN105-1
X:FAN106-2 X:FAN106-1
X:FAN174-2 X:FAN174-1
X:FAN173-2 X:FAN173-1
:2 :1
:2 :1
M
XM171
:A3
XM171
:B3
XM171
:A4
XM171
:B4
XM171
:A2
XM171
:B2
XM171
:A1
XM171
:B1
1 2 3 4
A
B
C
D
E
F

5OM-1603
4-25
1108-004D(M914WD---0002)
U07 I/O PCB STLT IF
1 2 3 4 5 6 7 8
A
B
C
D
E
F
U85 HLSC
CH1-CN2
ch1-2
:3
:4
:5
:2
HLS LINK
/RX
RX
/TX
TX
3
7 5
9 5
3 97
TX
/TX
RX
/RX
X0705X0704
[F-/13/5B]
1
X0701
-X22501
:2
:7
:1
:6
:5
-X12501
:B3
:B4
:B1
:B2
:C3
(Robot Cable)
TX
/TX
RX
/RX
FG
24A3
691
24B1
10B
U06-X0631
10C
24C
[B-/02/5C]
[D-/21/6B]
[B-/02/5F]
PSU:G1
PSU:G1
2
3
4
5
6
Connector Case
FG
(Connector Case)
Rear Side
HH-SRS or HM-G500
FG
(Connector Case)

5OM-1603
4-261102-004J(M914WD---0011)
U09 I/O PCB STLT OUT (1)
649
X0917
X0901 X0902
CN1A/1B
CN2A/2B
IN OUT
CN10
1 2
3
CN4CN3
21
24B1
10B
10A
24A3
CN11
CN12
CN13
CN14
CN15
CN16
CN17
CN18
CN19
CN20
CN21
CN22
CN23
CN25
-
OUT
+
+
OUT
-
+
OUT
-
+
OUT
-
1
2
3
3
2
1
3
2
1
3
2
1
3
2
1
3
2
1
1
2
3
1
2
3
1
2
3
1
2
3
1
2
3
3
2
1
3
2
1
3
2
1
3
2
1
3
2
1
2
1
CN45
CN43
CN42
CN41
CN40
CN39
CN38
CN37
CN36
CN35
CN34
CN33
CN32
CN31
CN30
CN24
1
2
1
2
1
2
1
2
1
2
1
2
1
2
1
2
1
2
1
2
1
2
1
2
1
2
1
2
1
2
CN44
4
BR
BK
BL
X0923
X0922
X0921
X0920
X0919
X0918
X0916
X0915
X0914
X0911
X0910
B0914
B0915
X0944
X0930
X0931
X0932
X0933
X0935
X0936
X0937
X0938
X0903 X0904
X:1-NST18,20,22
XB0915
XB0914
XB0911
XB0910
:1
:2
:3
:3
:2
:1
:3
:2
:1
:3
:2
:1
:3
:2
:1
:7
:6
:5
Y0932
Y0933
:1
:2
:1
:2
XY0932
XY0933
655
654
653
652
651
650
648
647
646
643
642
658
659
660
661
663
664
665
666
673
672
:9
:3
:5
:7
:4
X:1-NST18,20,22
:11
:8
:9
:10
X:1-NST18,20,22
X:1-NST35,36
X:1-NST35,36
:4
:3
:2
:1
:A2
:A1
X:2-NST18,20,22
X:2-NST18,20,22
X:2-NST18,20,22
X:2-NST35,36
:4
:3
X0924
656
X0942
670
669
X0941
X0940
668
RX
/RX
TX
/TX
7 39 5 5 93 7
/TX
TX
/RX
RX
:7
:5
:3
:9
-X1300D3
Y0938
XY0938
:2
:1
[F-/02/6A] [D-/21/3A]
[D-/12/3F]
[B-/02/5C]
[B-/02/5B]
I/O P.C.B
U09
X0939
667
Y0939
XY0939
:2
:1
X0934
662
X:2-NST35,36
:2
:1
:A3
X2761
K11
16 15
:B3
X2761
K15
1 8
U27
:B4
X2761
K21
16 15
24A1
U27
24A1
:A5
X2761
:1
X27163
K29
A1 A2
X0945
671
644
645
X0925
657
X195-1
X195-2
:3
:2
:1
:7
:6
:5
:4
:11
:8
:9
:10
X0943
X0912
X0913
X195-10
X195-11
X0943A-1
X0943A-2
Y0942
XY0942
:2
:1
B0912
XB0912
B0913
XB0913
:3
:2
:1
BR
BK
BL
W
BK
BL
BR
BK
BL
BR
BK
BL
BK
R
BK
R
BK
R
BK
R
X1195
:1
X1195
:2
X1195
:8
X1195
:9
OUT1
-
BK
R
:4
BR
+
OUT2
W
BK
BL
OUT1
BR
+
OUT2
:3
:2
:1
:4
-
B0911
B0910
X10924
:1
:2
STLT_CUT(1)
D.ON
L.ON
-
+
OUT
-
BL
BK
W
BL
BK
BR
BR
+
+
BR
W
BK
BL
-
L.ON
D.ON
BK
R
BK
R
D.ON
L.ON
-
BL
BK
W
BR
+
+
OUT
-
BL
BK
BR
+
BR
W
BK
BL
-
L.ON
D.ON
BK
R
ch2-1
X0102(CN2)
U01(STLT PNL)
U06(STLT CUT(2))
X0601(CN1)
ch2-1
X : Power Supply for 1-B1611 and 2-B1611
1 2 3 4 5 6 7 8
A
B
C
D
E
F
Connector Case
FG
(Connector Case)
Connector Case
FG
(Connector Case)
Y-Direction Positioning Check 1
Y-Direction Positioning Check 2
Cylinder Upper Limit Detection
Cylinder Lower Limit Detection
Feeder Base/Main Body
Connection Check
External Unit Connecting
Bundled Connector (Rear)
Feeder Base 1
Feeder Base 1
Positioning Unit Drop
Prevention Lock Check 1 (L)
Positioning Unit Drop
Prevention Lock Check 1 (R)
Unit Lower Limit Detection 1
Unit Lower Limit Detection 2
Shutter Closing Check 1
Shutter Closing Check 2
Clamping Check 1
Clamping Check 2
Emergency Stop Confirmation (R)
External Conveyor Unit
Emergency Stop Confirmation (L)
External Conveyor Unit
Nozzle Stocker 1
Nozzle Stocker 1
Nozzle Stocker 1
Nozzle Stocker 1
Nozzle Stocker 1
Nozzle Stocker 1
OP
OP
OP
Feeder Base 1 Ascending
Feeder Base 1 Descending
Vacuum/Collective
Disposal Change-Over
Ascending 2
Ascending 1
Shutter Open/Close 1
Shutter Open/Close 2
OP
OP
High-Speed/Multi-Functional
Head Change Over
Beam Main Power Control
Head Main Power Control
Conveyor and Cutter Main
Power Control
Vacuum Pump Power Control
Nozzle Stocker 1
Nozzle Stocker 1
Nozzle Stocker 1
Nozzle Stocker 1
Module Conveyor
Lane A CV Rotation (L)
Module Conveyor
Lane B CV Rotation (L)
OP
Dust Air Blowing (Rear)
PCB Positioning Unit
Drop Prevention Stopper 1