00191370-02.pdf - 第306页
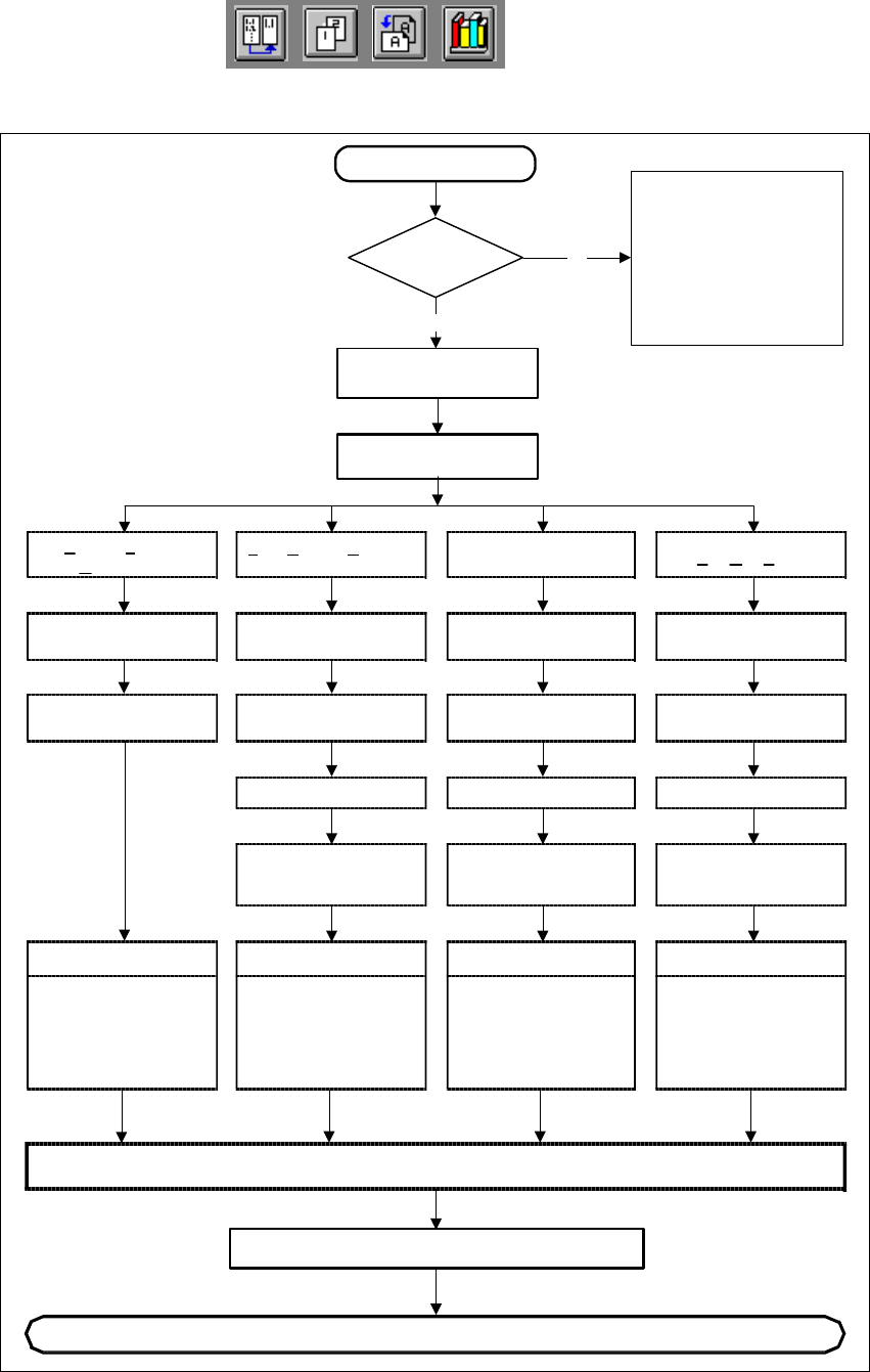
6 Fonctions du sys tème Vision Manuel d’utilisation HS-50 6.7 Précis des descriptions des formes de boîti er Version du logiciel SR.501.xx Editi on 12/99 FR 306 t I I t 6 Fig. 6.7 - 4 Organigramme ’’Programmation et test…

Manuel d’utilisation HS-50 6 Fonctions du système Vision
Version du logiciel SR.501.xx Edition 12/99 FR 6.7 Précis des descriptions des formes de boîtier
305
t IIt
6
Fig. 6.7 - 3 Organigramme "Programmation et test d’un boîtier (GF), 1ère partie
- calculateur de ligne"
FDC
irréguliers
PartiallyDefined
C
omponent
Ball GridArray
dimensions du boîtier
dimensions du boîtier dimensions du boîtier
SAUVEGARDER
Poursuite de la programmation sur la station
nouveau composant
Fichier GF
disponible?
no
oui
programmer informations supplémentaires
Quant aux GF standard
tenir compte du fait que la
reconnaissance des
composants peut être
modifiée sous "Tester
composant" (le cas
échéant, renommer le
fichier GF [_.SST] fichier).
programmer fichier GF
n° > 1499
choisir type de boîtier
inscrire
commentaire utilisateur
inscrire
commentaire utilisateur
inscrire
commentaire utilisateur
inscrire
commentaire utilisateur
mesures nominal GF
et valeurs de tolérance
mesures nominal GF
et valeurs de tolérance
mesures nominal GF
et valeurs de tolérance
mesures nominal GF
et valeurs de tolérance
programmer données
des groupes de pattes,
de modèles de pattes
programmer données
des groupes de pattes,
de modèles de pattes
programmer données
des grillés de balls,
de modèles de billes
Données de traitement
type de pipettes (camèra)
type de syst. de capteur,
contrôles vide /
paramètres de traitem. /
accéleration réduites
Données de traitement
type de pipettes (camèra)
type de syst. de capteur,
contrôles vide /
paramètres de traitem. /
accéleration réduites
Données de traitement
type de pipettes (camèra)
type de syst. de capteur,
contrôles vide /
paramètres de traitem. /
accéleration réduites
Données de traitement
type de pipettes (camèra)
type de syst. de capteur,
contrôles vide /
paramètres de traitem. /
accéleration réduites
réguliers
F
ully Defined Comp.

6 Fonctions du système Vision Manuel d’utilisation HS-50
6.7 Précis des descriptions des formes de boîtier Version du logiciel SR.501.xx Edition 12/99 FR
306
t IIt
6
Fig. 6.7 - 4 Organigramme ’’Programmation et test d’un boîtier (GF), 2ème partie
- calculateur de ligne"
afficher composant
Toujours identiques?
no
no
oui
Y a-t-il
un message
d’erreur?
oui
modifier GF, suivant les boisons, dans le "Système Vision", "Tester composant"
envoyer à station et configurer programme et configuration avec cette GF
tête revolver
prendre GF (composant)
tête Pick&Place
prendre GF (composant)
mesurer composant
contrôler GF, appuyer Return
pour proch. étape de mesure
afficher composant
contrôler GF, appuyer Return
pour proch. étape de mesure
mesurer GF (composant)
répeter plusieurs fois processus
mesure (comp., déplacé sur
pipette, simule prise divers
comp.) et contrôler résultats
Reporter plusieurs fois!
Remarque importante:
la manipulation de
composants sur la station doit
impérativement demeurer une
exception. En régle générale,
seul un petit nombre de
composants doit être modifié.
1. erreur manipul.: angle prise,
type pipette, CO sur pipette, etc.
2. afficher composant
3. modifier éclairage
4. modifier mode et paramètres
de mesure
5. modifier dimension composant
6. modifier contraste
broche / bille
7. modifier dimensions
broche / bille
8. programmer contraste
(programmer tableau)

Manuel d’utilisation HS-50 6 Fonctions du système Vision
Version du logiciel SR.501.xx Edition 12/99 FR 6.7 Précis des descriptions des formes de boîtier
307
t IIt
6.7.3 Géométries et méthodes de mesure possibles pour un centrage
approximatif (A) et un centrage précis (P)
6
1) Quadrangulaire 2) Non quadrangulaire
6
Le composant n’est pas reporté, lorsqu’une ou plusieurs valeurs
des résultats sont hors tolérance. 6
Géométrie
SIZE
ROW
CORNER
Lead: fenêtres
d’analyse combinée
Lead: fenêtres
d’analyse séparées
Grid
Ball
Résultat du dernier
pas de mesure
PDC sans pattes A/P
∆X, ∆Y, (∆φ), longueur
comp.
largeur, (qualité)
PDC reproduits arron-
dis
A/P P tolérances de l’angle
Petits FDC, par ex.
2 pattes
A/P P
∆X, ∆Y, (∆φ), longueur
comp.
largeur, (qualité)
FDC réguliers dotés de
rangées de broches
courtes
AP
QP
1)
NA
P
2)
écart maxi du pas: ∆X, ∆Y,
∆φ,
(qualité)
FDC réguliers dotés de
rangées de broches
longues
AP
QP
1)
NA
P
2)
écart maxi du pas: ∆X, ∆Y,
(∆φ),
qualité
FDC irréguliers dotés
de rangées de broches
courtes
A (A) P P
∆X, ∆Y, nombre des bro-
ches (qualité) écart maxi
du pas
FDC irréguliers dotés
de rangées de broches
longues
A (A) P P
∆X, ∆Y, nombre des bro-
ches (qualité) écart maxi
du pas
FDC irréguliers dotés
d’une rangée de bro-
ches, plusieurs modè-
les de broches ou pas
AAP
∆X, ∆Y, (∆φ), divergence
normée des pattes (qua-
lité) nombre des broches
offset secondaire
FDC avec broches
agencées en forme de
segment circulaire
(A) A P
∆X, ∆Y, (∆φ), divergence
normée des pattes (qua-
lité) nombre des broches
offset secondaire
BGA, Flip-Chip A A P
∆X, ∆Y, (∆φ), pas, angle,
qualité)