PTS-NATULT2-04.pdf - 第61页
LEVELING PART 1/ レべリ ング部 1/ 2AGTTH000404 No. Drg.No. & Code No. QTY Description Rating Remarks 番号 図番 & コード 番号 個数 品名 規格 備考 1 2MGTTH0 15605 1 PLATE プレート 2 H5322 0 8 BOLT, HEX SOCKET ボルト 六角穴 M06X01 6(3 カ シロ ) 3 W 1…

5
5
6
7
8
9
9
10
11
13
2
2
4
3
4
3
2
2
4.1
3
4.1
3
1
10
11
12
13
14
14
17
18
18
18
18
19
19
15
16
17
18
18
18
18
19
19
19
20
20
21
21
21
21
22
22
22
22
15
16
17
17
19
19
19
20
20
21
21
21
21
22
22
22
22
23
24
25
26
26
30
29
31
32
32
33
34
34
35
35
36
36
24
25
27
27
28
31
32
32
33
33
33
37
37
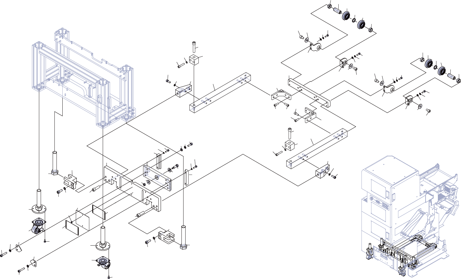
LEVELING PART 1/
ࣞࣜࣥࢢ㒊
2AGTTH000404
60
PTS- NATULT2- 04

LEVELING PART 1/
レべリング部 1/
2AGTTH000404
No. Drg.No. & Code No. QTY Description Rating Remarks
番号 図番 & コード番号 個数 品名 規格 備考
1 2MGTTH015605 1 PLATE
プレート
2 H53220 8 BOLT, HEX SOCKET
ボルト 六角穴
M06X016(3カ シロ)
3 W1013A 8 WASHER, CONICAL
ワッシャ 皿
M- 6-H
4 N60241 4 NUT
ナット
SFN-TS6
4.1 N61138 4 NUT, T SLOT
ナット T溝
SFB-4B6
5 H75622 2 FRAME
フレーム
SFF-6A4 L=347.5 TW
6 N61138 2 NUT, T SLOT
ナット T溝
SFB-4B6
7 N61139 2 NUT, T SLOT
ナット T溝
SFB-4B4
8 N61138 2 NUT, T SLOT
ナット T溝
SFB-4B6
9 2MGTTH007400 2 PLATE, REAR
プレート リヤー
10 H5428L 8 BOLT, HEX SOCKET
ボルト 六角穴
M08X020(3カ シロ)
11 W1014A 8 WASHER, CONICAL
ワッシャ 皿
M- 8-H
12 2MGTTH002601 1 PLATE
プレート
13 N60241 8 NUT
ナット
SFN-TS6
14 H53220 8 BOLT, HEX SOCKET
ボルト 六角穴
M06X016(3カ シロ)
15 H73583 2 FRAME
フレーム
SFF-334 L=140
16 N61138 4 NUT, T SLOT
ナット T溝
SFB-4B6
17 H3270A 4 BKT
BKT
SFJ-N03
18 H53220 8 BOLT, HEX SOCKET
ボルト 六角穴
M06X016(3カ シロ)
19 N60241 8 NUT
ナット
SFN-TS6
20 H67578 4 BKT
BKT
SFJ-045
21 H5425C 8 BOLT, HEX SOCKET
ボルト 六角穴
M06X012(3カシロ)
22 N60241 8 NUT
ナット
SFN-TS6
23 2MGTTH002502 1 PLATE
プレート
24 H53211 4 BOLT, HEX SOCKET
ボルト 六角穴
M06X014(3カ シロ)
25 W1013A 4 WASHER, CONICAL
ワッシャ 皿
M- 6-H
26 N60241 4 NUT
ナット
SFN-TS6
27 H73585 2 FRAME
フレーム
SFF-6A4 L=304.5 TW
28 K3047C 4 CLAMPER
クランパ
C1P004C
29 H73584 1 FRAME
フレーム
SFF-334 L=485
30 N60241 10 NUT
ナット
SFN-TS6
31 H73589 2 BKT
BKT
SFJ-N12
32 H53220 16 BOLT, HEX SOCKET
ボルト 六角穴
M06X016(3カ シロ)
33 N60241 16 NUT
ナット
SFN-TS6
34 2MGTTH007400 2 PLATE, REAR
プレート リヤー
35 H5428L 8 BOLT, HEX SOCKET
ボルト 六角穴
M08X020(3カ シロ)
36 W1014A 8 WASHER, CONICAL
ワッシャ 皿
M- 8-H
37 N60403 2 NUT, HEX
ナット 六角
M24 P=2 3種
61
PTS- NATULT2- 04

9
4
0
8
9
0
9
0
0
9
1
0
9
2
0
9
3
0
9
4
0
8
9
0
9
0
0
9
1
0
9
2
0
9
3
0
9
4
0
8
9
0
9
0
0
9
1
0
9
2
0
9
3
0
9
4
0
8
9
0
9
0
0
9
1
0
9
2
0
9
3
0
9409
4
0
890
8
9
0
900
9
0
0
910
9
1
0
920
9
2
0
930
9
3
0
9409
4
0
890
8
9
0
900
9
0
0
910
9
1
0
920
9
2
0
930
9
3
0
9709
7
0
960
9
6
0
950
9
5
0
940
9
4
0
930
9
3
0
920
9
2
0
920
9
2
0
930
9
3
0
940
9
4
0
950
9
5
0
960
9
6
0
970
9
7
0
55
56
56
57
58
59
55
56
56
57
58
59
49
49
49
50
50
50
51
51
51
54
54
54
52
52
48
47
52
48
49
50
51
54
52
47
41
41
39
63
41
41
39
44
6
6
10
10
11
11
63
61
60
62
61
60
62
2
2
13
14
15
16
17
18
19
21
21
22
22
20
20
12
23
24
25
25
26
26
27
27
28
30
31
33
33
34
34
35
35
36
36
37
37
7
7
32
32
29
1
LEVELING PART 2/
ࣞࣜࣥࢢ㒊
2AGTTH000404
62
PTS- NATULT2- 04