NPM-TT2 电路图.pdf - 第181页
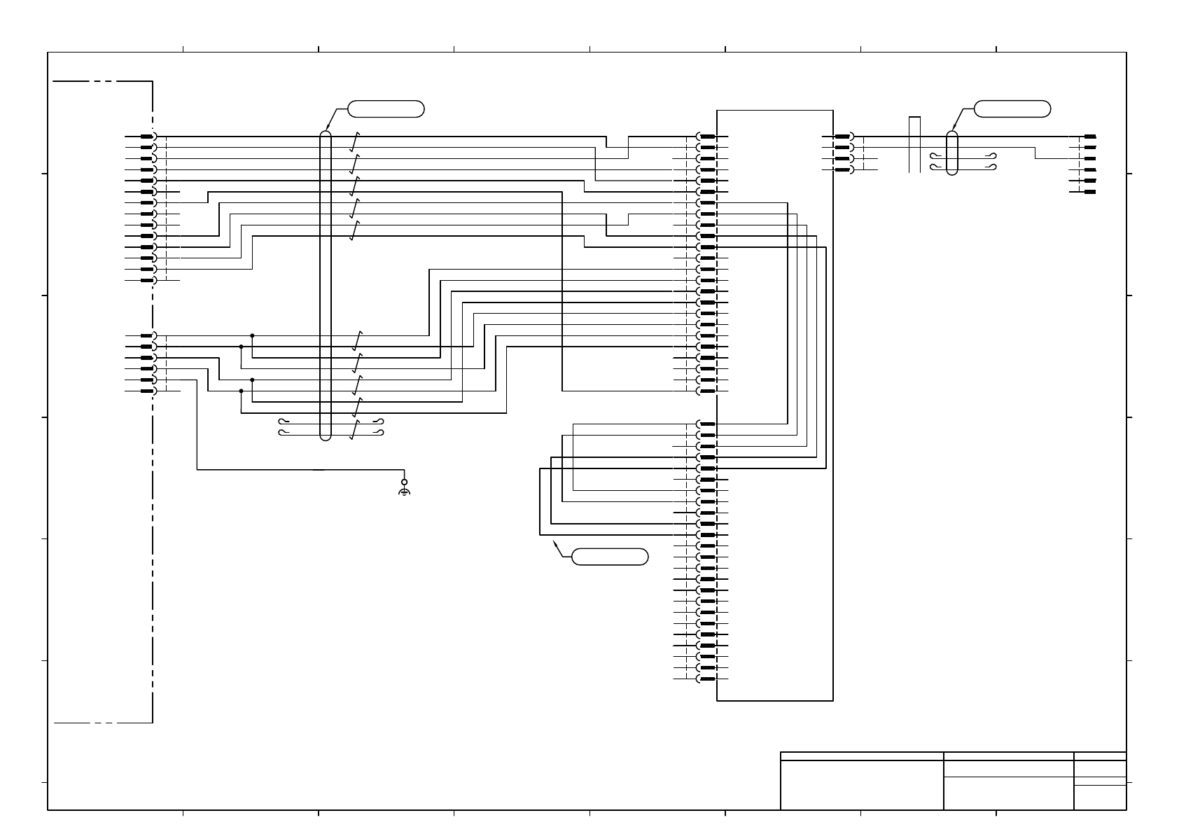
N610135234**: P028 From Main Body wiring EGCART R1.25-4 JAPAN SOLDERLESS TER N610124002AA 1 2 3 MOLEX CARTF5R/CARTR5R 5557-06R-210 4 5 6 14 13 12 11 10 9 8 7 6 5 4 MOLEX CARTF4R/CARTR4R 5557-14R-210 3 2 1 GY GY/WH BU BU/…

N610135234**:
P026
From
Main Body wiring
EGCART
R1.25-4
JAPAN SOLDERLESS TER
N610124002AA
1
2
3
MOLEX
CARTF5R/CARTR5R
5557-06R-210
4
5
6
14
13
12
11
10
9
8
7
6
5
4
MOLEX
CARTF4R/CARTR4R
5557-14R-210
3
2
1
GY
GY/WH
BU
BU/WH
OG
OG/WH
VT
VT/WH
P24
G24
P24
G24
P24
G24
P24
G24
RXD+
RXD-
TXD+
TXD-
GND
IN110
IN044
CHK1a
CHK1b
P24
G24
P24
G24
FG
1
2
3
MOLEX
CARTF4P
5559-14P-210
4
5
6
7
8
9
10
11
12
13
14
1
2
3
MOLEX
CARTF5P
5559-06P-210
4
5
6
N610135606AB
C2(CN15)
1
2
3
4
5
6
TXD+
RXD+
TXD-
RXD-
GND
7
8
9
10
11
12
13
13
14
15
16
17
18
19
GND
P24
P24
P24
P24
GND
GND
GND
20
21
22
23
24
GND
GND
GND
NC
ILK OUT (IN044)
CN20
1
2
3
4
P24
G24
P24
G24
4
3
2
1
43025-0400
CN23K365
MOLEX
GN
BK
WH
RD
6/5
5/3
4/2
3/1
1/4
2/6
NDA-99MD001
CNFP
NODA ELECTRIC
N610073915AC
UL2854 AWG23-4C
C1(CN16)
1
2
3
4
5
6
7
8
9
10
11
12
13
GND
TXD+
RXD+
NC
TXD-
RXD-
NC
13
14
15
16
17
18
19
P24
P24
P24
P24
G24
G24
G24
20
21
22
23
24
G24
G24
G24
NC
ILK OUT (IN044)
24
23
22
21
20
19
18
17
16
15
14
13
12
11
10
9
8
7
6
5
4
MOLEX
C1K365
43025-2400
3
2
1
24
23
22
21
20
19
18
17
16
15
14
13
12
11
10
9
8
7
6
5
4
MOLEX
C2K365
43025-2400
3
2
1
-K365
NF3ACE
P24
G24
UL#24 80/300-0.2mm2 BU
UL#24 80/300-0.2mm2 BU
UL#24 80/300-0.2mm2 BU
UL#24 80/300-0.2mm2 BU
UL#20 80/300-0.5mm2 BU
Front side
RD
RD/WH
BK
BK/WH
GN
GN/WH
YE
YE/WH
BN
BN/WH
LG
LG/WH
2
SEIWA
E04SR200932
3
2464C(BPF)VVP AWG#24×10P-B
2464-1061/ⅡA(PF) LF 10P×24AWG
4
4
Panasonic Factory Solutions Co.,Ltd. パナソニック ファクトリーソリューションズ株式会社
Name
Drawing No.
Loc. No.
F4K1020-05A
1
2 3 4 5 6 7 8
A
B
C
D
E
F
1 2 3 4 5 6 7 8
A
B
C
D
E
F
Page. No.
13-Slot Supply Part Wiring:NPM-TT
(Front communication wiring)
N610135244+003AE
P003

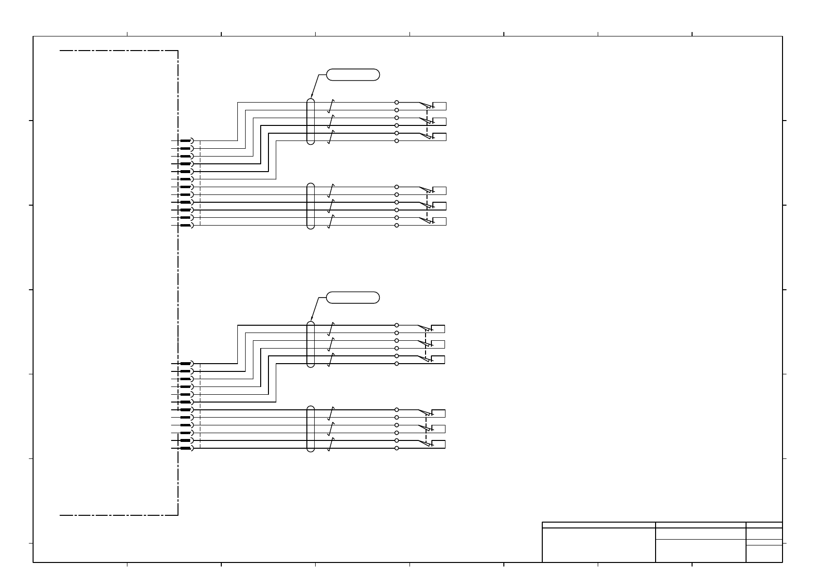
N610135234**:
P028
From
Main Body wiring
EGCART
R1.25-4
JAPAN SOLDERLESS TER
N610124002AA
1
2
3
MOLEX
CARTF5R/CARTR5R
5557-06R-210
4
5
6
14
13
12
11
10
9
8
7
6
5
4
MOLEX
CARTF4R/CARTR4R
5557-14R-210
3
2
1
GY
GY/WH
BU
BU/WH
OG
OG/WH
VT
VT/WH
P24
G24
P24
G24
P24
G24
P24
G24
RXD+
RXD-
TXD+
TXD-
GND
IN111
IN045
CHK1a
CHK1b
P24
G24
P24
G24
FG
1
2
3
MOLEX
CARTR4P
5559-14P-210
4
5
6
7
8
9
10
11
12
13
14
1
2
3
MOLEX
CARTR5P
5559-06P-210
4
5
6
N610135606AB
C2(CN15)
1
2
3
4
5
6
TXD+
RXD+
TXD-
RXD-
GND
7
8
9
10
11
12
13
13
14
15
16
17
18
19
GND
P24
P24
P24
P24
GND
GND
GND
20
21
22
23
24
GND
GND
GND
NC
ILK OUT (IN045)
CN20
1
2
3
4
P24
G24
P24
G24
4
3
2
1
43025-0400
CN23K365
MOLEX
GN
BK
WH
RD
6/5
5/3
4/2
3/1
1/4
2/6
NDA-99MD001
CNFP
NODA ELECTRIC
N610073915AC
UL2854 AWG23-4C
C1(CN16)
1
2
3
4
5
6
7
8
9
10
11
12
13
GND
TXD+
RXD+
NC
TXD-
RXD-
NC
13
14
15
16
17
18
19
P24
P24
P24
P24
G24
G24
G24
20
21
22
23
24
G24
G24
G24
NC
ILK OUT (IN045)
24
23
22
21
20
19
18
17
16
15
14
13
12
11
10
9
8
7
6
5
4
MOLEX
C1K365
43025-2400
3
2
1
24
23
22
21
20
19
18
17
16
15
14
13
12
11
10
9
8
7
6
5
4
MOLEX
C2K365
43025-2400
3
2
1
-K365
NF3ACE
P24
G24
UL#24 80/300-0.2mm2 BU
UL#24 80/300-0.2mm2 BU
UL#24 80/300-0.2mm2 BU
UL#24 80/300-0.2mm2 BU
UL#20 80/300-0.5mm2 BU
Rear side
RD
RD/WH
BK
BK/WH
GN
GN/WH
YE
YE/WH
BN
BN/WH
LG
LG/WH
2
SEIWA
E04SR200932
3
2464C(BPF)VVP AWG#24×10P-B
2464-1061/ⅡA(PF) LF 10P×24AWG
4
4
Panasonic Factory Solutions Co.,Ltd. パナソニック ファクトリーソリューションズ株式会社
Name
Drawing No.
Loc. No.
F4K1020-05A
1
2 3 4 5 6 7 8
A
B
C
D
E
F
1 2 3 4 5 6 7 8
A
B
C
D
E
F
Page. No.
13-Slot Supply Part Wiring:NPM-TT
(Rear communication wiring)
N610135244+004AE
P004

FDCVFP
1
2
3
4
5
6
7
8
9
10
11
12
FDCVRP
1
2
3
4
5
6
7
8
9
10
11
12
2464C(BPF)VVP AWG#24×3P-B
GN/WH
GN
BK/WH
BK
RD/WH
RD
2464C(BPF)VVP AWG#24×3P-B
GN/WH
GN
RD/WH
RD
12
11
10
9
8
7
6
5
4
MOLEX
FDCVFR/FDCVRR
5557-12R-210
3
2
1
BK/WH
BK
11S401/3
N0.5-3
JST
12S401/3
21S401/3
22S401/3
31S401/3
32S401/3
11S402/4
N0.5-3
JST
12S402/4
21S402/4
22S402/4
31S402/4
32S402/4
2464C(BPF)VVP AWG#24×3P-B
GN/WH
GN
BK/WH
BK
RD/WH
RD
2464C(BPF)VVP AWG#24×3P-B
GN/WH
GN
RD/WH
RD
12
11
10
9
8
7
6
5
4
MOLEX
FDCVFR/FDCVRR
5557-12R-210
3
2
1
BK/WH
BK
11S401/3
N0.5-3
JST
12S401/3
21S401/3
22S401/3
31S401/3
32S401/3
11S402/4
N0.5-3
JST
12S402/4
21S402/4
22S402/4
31S402/4
32S402/4
N610143356AB
N610143356AB
Tray feeder detection 1
Feeder safety cover 1
-S401
HS5D-03RNP
IDEC
11 12
21 22
31 32
Tray feeder detection 2
Feeder safety cover 2
-S402
HS5D-03RNP
IDEC
11 12
21 22
31 32
Tray feeder detection 3
Feeder safety cover 3
-S403
HS5D-03RNP
IDEC
11 12
21 22
31 32
Tray feeder detection 4
Feeder safety cover 4
-S404
HS5D-03RNP
IDEC
11 12
21 22
31 32
From N610135234**:Main Body wiring
P011
24GND
IN105
24GND
IN106
CHECK1
CHECK2
CHECK3
CHECK4
CHECK1
CHECK3
CHECK2
CHECK4
1
1
1
1
2464-1061/ⅡA(PF) LF 3P×24AWG
2
2464-1061/ⅡA(PF) LF 3P×24AWG
2
2464-1061/ⅡA(PF) LF 3P×24AWG
2
2464-1061/ⅡA(PF) LF 3P×24AWG
2
2
2
Panasonic Factory Solutions Co.,Ltd. パナソニック ファクトリーソリューションズ株式会社
Name
Drawing No.
Loc. No.
F4K1020-05A
1
2 3 4 5 6 7 8
A
B
C
D
E
F
1 2 3 4 5 6 7 8
A
B
C
D
E
F
Page. No.
13-Slot Supply Part Wiring:NPM-TT
(Safety Switch Wiring)
N610135244+005AC
P005