NPM-TT2 电路图.pdf - 第190页
P24(M) GND(M) P24(C) GND(C) M-REV31 OT120 M-SPD31 EMG10 D+Main D-Main NC NC +24V E5 E6 E7 C9 C8 B9 B8 B7 C7 D7 D2 A8 A7 B6 B5 B4 B3 B2 B1 A6 CNEXR A5 A2 A1 D6 D4 D1 C1 C2 C3 A3 A4 B10 C4 D5 C5 C6 D+SUB D-SUB IN242 IN243 …

-K321
CNEXR-M
Transportation opening sensor
PNF0B4
POWER UNIT
-A02
ILK board #1
-B1021T
CNEXR
L1 PCB stop sensor
-B1114
N610135234**:Main Body wiring
-B1021
CNEXR-S
RS232C Interface BOX(OPTION)
-A03
CNEXR01R
-K322
I/O board
PNF0B3
CNIOA
L2 PCB stop sensor
-B1116
1RS485
For Right side Extension Conveyor
1
2
2
Panasonic Factory Solutions Co.,Ltd. パナソニック ファクトリーソリューションズ株式会社
Name
Drawing No.
Loc. No.
F4K1020-05A
1
2 3 4 5 6 7 8
A
B
C
D
E
F
1 2 3 4 5 6 7 8
A
B
C
D
E
F
Page. No.
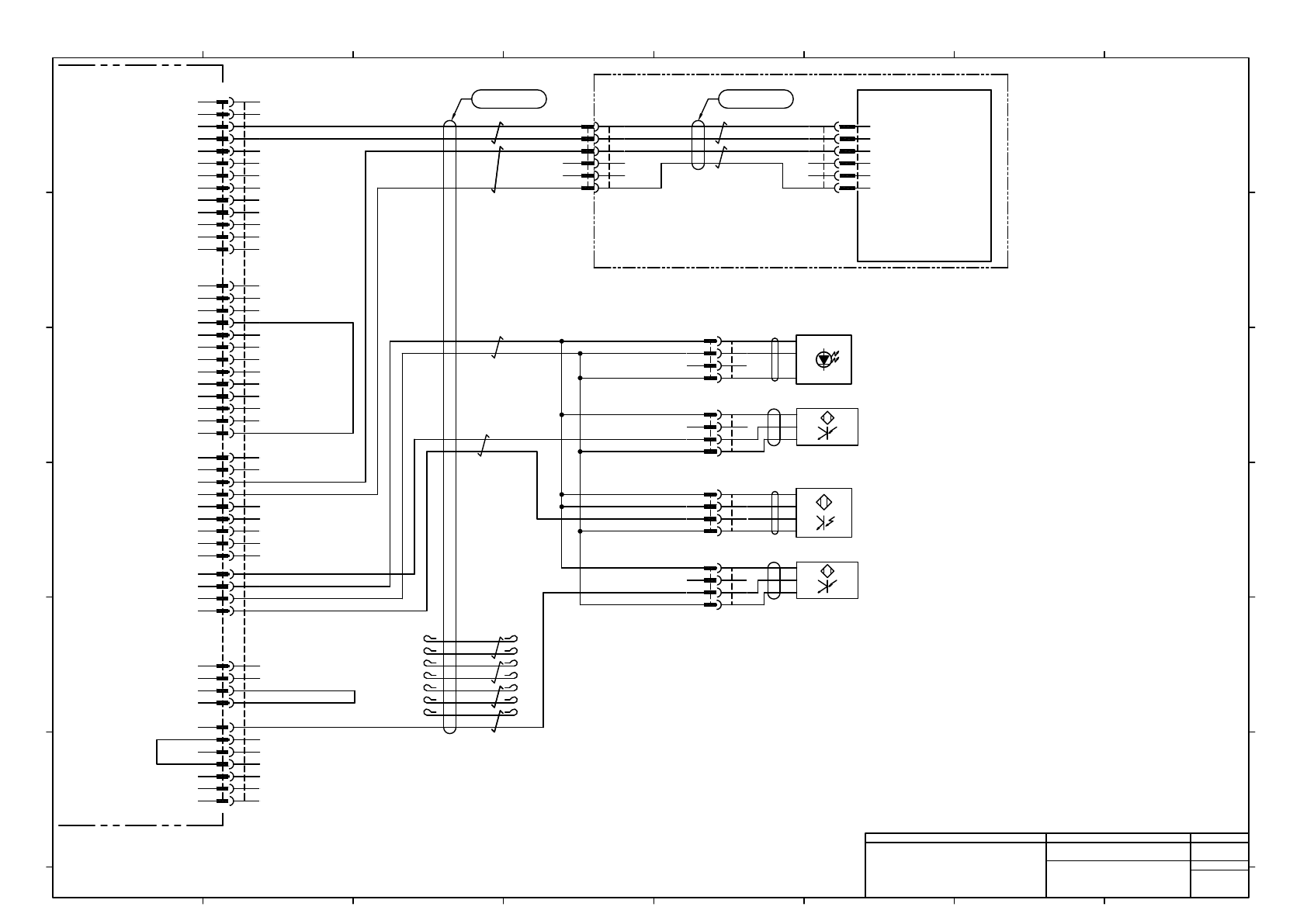
Extension Conveyor R wiring:NPM-TT
(BLOCK DIAGRAM)
N610135247+002AC
P002

P24(M)
GND(M)
P24(C)
GND(C)
M-REV31
OT120
M-SPD31
EMG10
D+Main
D-Main
NC
NC
+24V
E5
E6
E7
C9
C8
B9
B8
B7
C7
D7
D2
A8
A7
B6
B5
B4
B3
B2
B1
A6
CNEXR
A5
A2
A1
D6
D4
D1
C1
C2
C3
A3
A4
B10
C4
D5
C5
C6
D+SUB
D-SUB
IN242
IN243
NC
G24EXR
IN237
C10
E8
E9
D8
D9
D10
E10
A9
D3
A10
E1
E2
E3
E4
NC
P24
G24
OPENXR
From N610135234**:
P041
E5
E6
E7
A10
D3
A9
C9
C8
D5
A4
A3
C4
C3
C2
C1
B9
D7
D2
B10
A8
A7
D6
D4
B7
D1
B8
C7
B6
B5
B4
B3
B2
B1
A6
MOLEX
CNEXR
54332-5001
A5
A2
A1
E4
E3
E2
E1
E10
D10
D9
D8
E9
E8
C10
C6
C5
BK
BK/WH
RD
-A03
1
2
3
4
5
6
P24
GND
D-
D+
RS485
RS232C Interface Box
RD/WH
(OPTION)
1
2
3
MOLEX
RS485
5557-06R-210
4
5
6
1
2
3
MOLEX
1RS485R
5557-06R-210
4
5
6
1
2
3
MOLEX
1RS485P
5559-06P-210
4
5
6
2464C(BPF)VVP AWG#24×2P-B
UL#24 80/300-0.2mm2 BU
N610120400AB
Main Body wiring
IN114
P24
G24
RL2
CHECK4
CHECK4
A1
K1K2OUT
IN116
N610135351AB
L1 基板検出センサ
L1 PCB Stop sensor
-B1114
4
AMP
B1114R
177900-1
3
2
1
Right side
Transportation opening sensor
(projection)
-B1021T
Right side
Transportation opening sensor
(Receive)
-B1021
1
2
3
AMP
B1021R
177900-1
4
1
2
3
AMP
B1021TR
177900-1
4
1
2
3
AMP
B1021TP
177908-1
4
1
2
3
AMP
B1114P
177908-1
4
1
2
3
AMP
B1021P
177908-1
4
UL#24 80/300-0.2mm2 BU
UL#24 80/300-0.2mm2 BU
UL#24 80/300-0.2mm2 BU
BU
UL#24 80/300-0.2mm2
1
2
3
AMP
B1116P
177908-1
4
1
2
3
AMP
B1116R
177900-1
4
L2 基板検出センサ
L2 PCB Stop sensor
-B1116
BU UL#24 80/300-0.2mm2
UL#24 80/300-0.2mm2 BU
UL#24 80/300-0.2mm2 BU
BU
UL#24 80/300-0.2mm2
UL#24 80/300-0.2mm2 BU
RD
RD/WH
BK
BK/WH
GN
GN/WH
BN
BN/WH
BU
BU/WH
GY
GY/WH
OG
OG/WH
2464C(BPF)VVP AWG#24×8P-B
OT106
IN012
IN107
IN043
NC
OT113
NC
S-REV31
OT121
S-SPD31
EMG20
V24(M)
GND(M)
NC
NC
YE
YE/WH
3
BN
BK
BU
BN
BK
BU
3
3
3
3
BN
PK
BK
BU
BN
BK
BU
4
5
5
2464-1061/ⅡA(PF) LF 2P×24AWG
5
2464-1061/ⅡA(PF) LF 8P×24AWG
5
Panasonic Factory Solutions Co.,Ltd. パナソニック ファクトリーソリューションズ株式会社
Name
Drawing No.
Loc. No.
F4K1020-05A
1
2 3 4 5 6 7 8
A
B
C
D
E
F
1 2 3 4 5 6 7 8
A
B
C
D
E
F
Page. No.
Extension Conveyor R wiring:NPM-TT
(Extension Conveyor I/F Right)
N610135247+003AF
P003

4.
LOAD WIRING DIAGRAM OPTION
負荷配線図 オプション
4-7 SUPPORT STATION
サポートステーション
EJM(B-10-407-00