NPM-TT2 电路图.pdf - 第52页
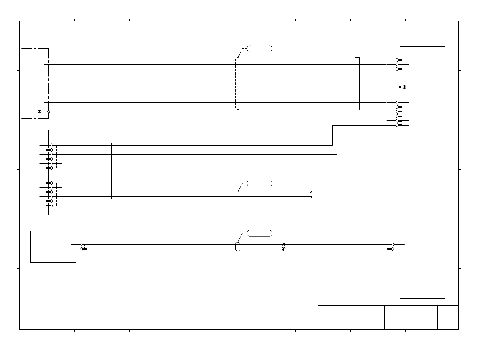
UL1015 14AWG BK CN5K302 CN1AK501 LGP-PCF07PCF07-D1.3 RX TX CN1A CNP1 L1 L2 L3 N- P3 P4 Motor Driver CNP2 P+ C D L11 L21 -A02 Power Unit -K302 -A01 CPU Box PNFCAC CN5 Driver Accessories L11K501 AI1.5-8BK PHOENIX CONTACT L…

Main Air Valve
1R
AI1-6RD
PHOENIX CONTACT
2R
(1.0mm2-3C)
1
W
CPUAC
S8G0307
BN
BU
GN/YE
Kawasaki Electric Wire
L11bX1
L31cX1
1
W
ER5001
EeX1
L11hX3
L21eX3
EgX3
-R5001
AC30X-03-X2655
SMC
Power Unit
CPU Box
-A02
-A01
BK
WH
MTKC003390**
GN/YE
MTKC003392**
STO(A)/TC LF 3E×18AWG
Panasonic Factory Solutions Co.,Ltd. パナソニック ファクトリーソリューションズ株式会社
Name
Drawing No.
Loc. No.
F4K1020-05A
1
2 3 4 5 6 7 8
A
B
C
D
E
F
1 2 3 4 5 6 7 8
A
B
C
D
E
F
Page. No.
NPM-TT2:Main Body Wiring
(CPU Box, Main Air Valve)
MTKA005506+004AA
P004

UL1015 14AWG BK
CN5K302 CN1AK501
LGP-PCF07PCF07-D1.3
RX
TX
CN1A
CNP1
L1
L2
L3
N-
P3
P4
Motor Driver
CNP2
P+
C
D
L11
L21
-A02
Power Unit
-K302
-A01
CPU Box
PNFCAC
CN5
Driver Accessories
L11K501
AI1.5-8BK
PHOENIX CONTACT
L21K501
GN/YE
BK1
BK2
FG1K501
UE/2501E-SBX(N)[Y/G]BK LF 3×16AWG
R1.25-4
JST
E1K501
-R102
TDK
ZCAT3035-1330
NK501
AI2.5-10BU
PHOENIX CONTACT
P4K501
AI2.5-10BU
FX-Axis
-K501
MR-J4-70B-MQ058
Mitsubishi
R5.5-4
JST
NK501
P006-6D
P4K501
P006-6D
N510061399AA
UL1015 14AWG BK BK
BK
MTKC003395**
MTKC003365AB
L111eX3
L31hX3
EbX3
TX
RX
Panasonic Factory Solutions Co.,Ltd. パナソニック ファクトリーソリューションズ株式会社
Name
Drawing No.
Loc. No.
F4K1020-05A
1
2 3 4 5 6 7 8
A
B
C
D
E
F
1 2 3 4 5 6 7 8
A
B
C
D
E
F
Page. No.
NPM-TT2:Main Body Wiring
(FX_Axis Wiring)
MTKA005506+005AB
P005

UL1015 14AWG BK
UL1015 14AWG BK
FY-Axis
CN1A
CNP1
L1
L2
L3
Motor Driver
-K502
MR-J4W2-1010B-MR058
Mitsubishi
CNP2
L11
L21
N-
P+
C
D
1
2
3
B1
B2
B3
A1
A2
A3
R2-4
JST
E1K502
FG1K502
AWG15
B1
B2
B3
AMP
CNP1AK512
3-178129-6
A1
A2
A3
B1
B2
B3
AMP
CNP1BK512
3-178129-6
A1
A2
A3
-A02
Power Unit
-R103
TDK
ZCAT3035-1330
N1
P1
B1
B2
B3
AMP
CNP1A
1-917511-2
A1
A2
A3
D
N2
P2
B1
B2
B3
AMP
CNP1B
1-917511-2
A1
A2
A3
-R104
TDK
ZCAT3035-1330
CN1BK501 CN1AK502
LGP-PCF07PCF07-D0.7
CN1B
TX
RX
-K501
MR-J4-70B-MQ058
Mitsubishi
FX-Axis
Motor Driver
R5.5-4
JST
NK501 P005-3B
P4K501 P005-3B
-K512
MR-BC201
Mitsubishi
BN
BU
GN/YE
BK
RD
WH
2587-1015-SB Black LF 4×15AWG+2×19AWG
JST
CNP1K502
J43FSS-03V-KX
3
2
1
AMP
CNP2K502
3-178129-6
A3
A2
A1
B3
B2
B1
N510058518AA
BK
UL1015 14AWG BK BK
MTKC003396**
MTKC003365**
BK
Note1) Connector Pin arrangement is not sequential.
Note1)
Note1)
Note1)
L112bX3
L212bX3
L312bX3
EcX3
L111bX3
L31eX3
Capacitor
AWG15
AWG15
AWG15
AWG19
AWG19
Panasonic Factory Solutions Co.,Ltd. パナソニック ファクトリーソリューションズ株式会社
Name
Drawing No.
Loc. No.
F4K1020-05A
1
2 3 4 5 6 7 8
A
B
C
D
E
F
1 2 3 4 5 6 7 8
A
B
C
D
E
F
Page. No.
NPM-TT2:Main Body Wiring
(FY_Axis Wiring)
MTKA005506+006AA
P006
RX
TX