NPM-TT2 电路图.pdf - 第56页
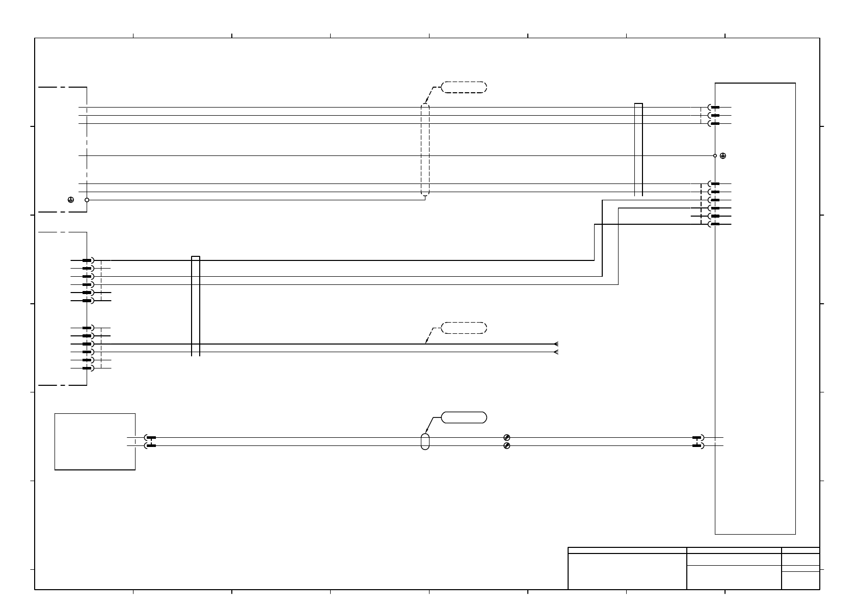
-K321 PNF0B4 n BN YE BK 1G111P 1 2 3 4 P24 G24 IN104 CNAIR IN033 G24 P24 Main Air Pressure 1 2 3 JST CNAIR PAP-03V-S p p 1 2 3 4 p p p 24V OUT N.C. GND p -B1033 DP-002Z SUNX PUMP 1 2 3 4 -A02 Power Unit Vacuum Pump M -G2…

UL1015 14AWG BK
RY-Axis
CN1A
CNP1
L1
L2
L3
Motor Driver
-K504
MR-J4W2-1010B-MR058
Mitsubishi
CNP2
L11
L21
N-
P+
C
D
1
2
3
B1
B2
B3
A1
A2
A3
R2-4
JST
E1K504
FG1K504
B1
B2
B3
AMP
CNP1AK514
3-178129-6
A1
A2
A3
B1
B2
B3
AMP
CNP1BK514
3-178129-6
A1
A2
A3
-A02
Power Unit
-R106
TDK
ZCAT3035-1330
-K514
N1
P1
B1
B2
B3
AMP
CNP1A
1-917511-2
A1
A2
A3
D
N2
P2
B1
B2
B3
AMP
CNP1B
1-917511-2
A1
A2
A3
-R107
TDK
ZCAT3035-1330
CN1BK503 CN1AK504
LGP-PCF07PCF07-D0.7
CN1B
TX
RX
-K503
MR-J4-70B-MQ058
Mitsubishi
RX-Axis
Motor Driver
R5.5-4
JST
NK503 P007-3B
P4K503 P007-3B
MR-BC201
Mitsubishi
N510058518AA
JST
CNP1K504
J43FSS-03V-KX
3
2
1
AMP
CNP2K504
3-178129-6
A3
A2
A1
B3
B2
B1
BN
BU
GN/YE
BK
RD
WH
2587-1015-SB Black LF 4×15AWG+2×19AWG
UL1015 14AWG BK BK
BK
UL1015 14AWG BK BK
Note1) Connector Pin arrangement is not sequential.
Note1)
Note1)
Note1)
MTKC003398**
MTKC003366**
Capacitor
L113bX3
L213bX3
L313bX3
EhX3
L111fX3
L21jX3
AWG15
AWG15
AWG15
AWG15
AWG19
AWG19
Panasonic Factory Solutions Co.,Ltd. パナソニック ファクトリーソリューションズ株式会社
Name
Drawing No.
Loc. No.
F4K1020-05A
1
2 3 4 5 6 7 8
A
B
C
D
E
F
1 2 3 4 5 6 7 8
A
B
C
D
E
F
Page. No.
NPM-TT2:Main Body Wiring
(RY_Axis Wiring)
MTKA005506+008AA
P008
RX
TX

-K321
PNF0B4
n
BN
YE
BK
1G111P
1
2
3
4
P24
G24
IN104
CNAIR
IN033
G24
P24
Main Air Pressure
1
2
3
JST
CNAIR
PAP-03V-S
p p
1
2
3
4
p p p
24V
OUT
N.C.
GND
p
-B1033
DP-002Z
SUNX
PUMP
1
2
3
4
-A02
Power Unit
Vacuum Pump
M
-G201
KHD200-306-G1-KK191
Orion Machinery
R2-5
JST
UG201
FK2-4
JST
VG201
WG201
1
2
3
AMP
PUMP
2-178128-4
4
M
-G111
109-642-16
SANYODENKI
Pump Cooling Fan
GN/YE UL1015 16AWG
G111
489-086-L10
SANYO DENKI
G111E1
R2-4
JST
L21bX3
L31bX3
BK
BK
N610119286AC
MTKC003318AC
BK
GN/YE
RD
WH
STO(A)/TC LF 4E×16AWG
BK/WH
BK
RD/WH
RD
2464C(BPF)VVP AWG#24×2P-B
MOLEX
1G111R
43025-0400
4
3
2
1
MTKC003393**
EeX3
1
2
3
ILK Board #1
JST
B1033
PAP-04V-S
4
3
2
1
-K331
PNF0B4
CN-FANA
IN404
G24
P24
1
2
3
JST
CN-FANAK331
PAP-03V-S
1
2
3
ILK Board #2
MTKC003368AA
BK/WH
BK
RD/WH
RD
2464C(BPF)VVP AWG#22×2P-B
Pump Cooling Fan2
M
-
n
-G105
9GL1224J1J01
RD
YE
BK
Sanyo Denki
AMP
G105R
177899-1
3
2
1
AMP
G105P
177907-1
3
2
1
Panasonic Factory Solutions Co.,Ltd. パナソニック ファクトリーソリューションズ株式会社
Name
Drawing No.
Loc. No.
F4K1020-05A
1
2 3 4 5 6 7 8
A
B
C
D
E
F
1 2 3 4 5 6 7 8
A
B
C
D
E
F
Page. No.
NPM-TT2:Main Body Wiring
(Vacuum Pump, Air Pressure Sensor)
MTKA005506+009AD
P009
2464-1061/ⅡA(PF) LF 2P×24AWG
3

FAN3
1
2
3
IN220
G24
P24
Roof Cooling Fan
MTKA005517** : Whole Cover(H):NPM-TT2
M
-
n
-G103
9GL1224J1J01
RD
YE
BK
SANYO DENKI
-K322
PNF0B3
I/O Board
M
-
n
-G104
9GL1224J1J01
RD
YE
BK
SANYO DENKI
FAN4
1
2
3
IN221
G24
P24
Roof Cooling Fan
AMP
G104R
177899-1
3
2
1
AMP
G103R
177899-1
3
2
1
MTKC003336AB
MTKC003315AB
AMP
FAN3K322
177899-1
3
2
1
AMP
FAN4K322
177899-1
3
2
1
AMP
G104P
177907-1
3
2
1
AMP
G103P
177907-1
3
2
1
2464C(BPF)VVP AWG#22×2P-B
RD
RD/WH
BK
BK/WH
2464C(BPF)VVP AWG#22×2P-B
RD
RD/WH
BK
BK/WH
2464-1061/ⅡA(PF) LF 2P×22AWG
1
2464-1061/ⅡA(PF) LF 2P×22AWG
1
Panasonic Factory Solutions Co.,Ltd. パナソニック ファクトリーソリューションズ株式会社
Name
Drawing No.
Loc. No.
F4K1020-05A
1
2 3 4 5 6 7 8
A
B
C
D
E
F
1 2 3 4 5 6 7 8
A
B
C
D
E
F
Page. No.
NPM-TT2:Main Body Wiring
(Roof Cooling Fan Wiring)
MTKA005506+010AB
P010