NPM-TT2 电路图.pdf - 第83页
-K321 PNF0B4 RING OUT CN7K302 ILK Board #1 -K322 PNF0B3 CN7 OPT1 RX -A02 Power Unit CN3K322 OPT1K321 CN11 1 4 2 5 3 6 TXD+ TXD- RXD+ RXD- EMG GND CN12 1 4 2 5 3 6 TXD+ TXD- RXD+ RXD- EMG GND I/O Board CN3 TX OPT2 TX CN8 …

-A02
Power Unit
CNFDCVFP
1
2
3
4
5
6
7
8
9
10
11
12
-S401
HS5D-03RNP
IDEC
CNFDCVRP
1
2
3
4
5
6
7
8
9
10
11
12
24GND
IN105
24GND
IN106
CHECK1
CHECK2
CHECK3
CHECK4
CHECK1
CHECK3
CHECK2
CHECK4
2464C(BPF)VVP AWG#24×3P-B
GN/WH
GN
BK/WH
BK
RD/WH
RD
RD
RD/WH
BK
BK/WH
GN
2464C(BPF)VVP AWG#24×3P-B
2464C(BPF)VVP AWG#24×3P-B
GN/WH
GN
BK/WH
BK
RD/WH
RD
2464C(BPF)VVP AWG#24×3P-B
GN/WH
GN
RD/WH
RD
11 12
21 22
31 32
-S402
HS5D-03RNP
IDEC
11 12
21 22
31 32
-S403
HS5D-03RNP
IDEC
11 12
21 22
31 32
-S404
HS5D-03RNP
IDEC
11 12
21 22
31 32
RD
RD/WH
BK
BK/WH
GN
GN/WH
YE
YE/WH
BN
BN/WH
BU
BU/WH
2464C(BPF)VVP AWG#24×6P-B
RD
RD/WH
BK
BK/WH
GN
GN/WH
YE
YE/WH
BN
BN/WH
BU
BU/WH
2464C(BPF)VVP AWG#24×6P-B
BK/WH
BK
GN/WH
11S401/3
N0.5-3
JST
12S401/3
21S401/3
22S401/3
31S401/3
32S401/3
11S402/4
N0.5-3
JST
12S402/4
21S402/4
22S402/4
31S402/4
32S402/4
11S401/3
N0.5-3
JST
12S401/3
21S401/3
22S401/3
31S401/3
32S401/3
11S402/4
N0.5-3
JST
12S402/4
21S402/4
22S402/4
31S402/4
32S402/4
N610143356AB
N610143356AB
MTKC003331AB
MTKC003351AC
MOLEX
FDCVRP
5559-12P-210
12
11
10
9
8
7
6
5
4
3
2
1
MOLEX
FDCVFR/FDCVRR
5557-12R-210
1
2
3
4
5
6
7
8
9
10
11
12
MOLEX
FDCVFP
5559-12P-210
12
11
10
9
8
7
6
5
4
3
2
1
MOLEX
FDCVFR/FDCVRR
5557-12R-210
1
2
3
4
5
6
7
8
9
10
11
12
MOLEX
CNFDCVFR
5557-12R-210
1
2
3
4
5
6
7
8
9
10
11
12
MOLEX
CNFDCVRR
5557-12R-210
1
2
3
4
5
6
7
8
9
10
11
12
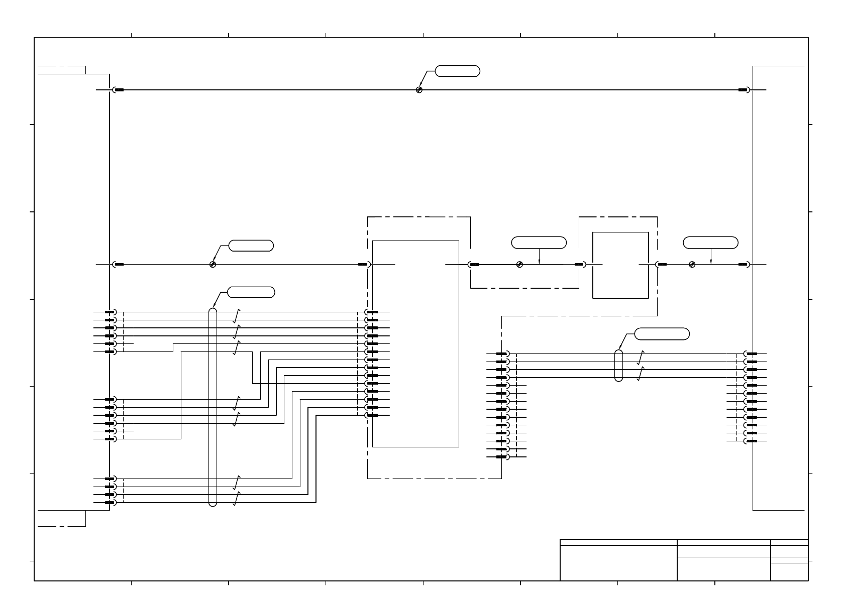
Tray Feeder Detection 1
Feeder Safety Cover 1
N610135244**:13-Slot Supply Part Wiring:NPM-TT
N610135244**:13-Slot Supply Part Wiring:NPM-TT
S401
S402
S403
S404
Tray Feeder Detection 2
Feeder Safety Cover 2
Tray Feeder Detection 3
Feeder Safety Cover 3
Tray Feeder Detection 4
Feeder Safety Cover 4
2464-1061/ⅡA(PF) LF 3P×24AWG
2
2464-1061/ⅡA(PF) LF 3P×24AWG
2
2464-1061/ⅡA(PF) LF 3P×24AWG
2
2464-1061/ⅡA(PF) LF 3P×24AWG
2
2464-1061/ⅡA(PF) LF 6P×24AWG
2
2464-1061/ⅡA(PF) LF 6P×24AWG
2
Panasonic Factory Solutions Co.,Ltd. パナソニック ファクトリーソリューションズ株式会社
Name
Drawing No.
Loc. No.
F4K1020-05A
1
2 3 4 5 6 7 8
A
B
C
D
E
F
1 2 3 4 5 6 7 8
A
B
C
D
E
F
Page. No.
NPM-TT2:Main Body Wiring
(Feeder Cover Wiring)
MTKA005506+035AC
P035

-K321
PNF0B4
RING OUT
CN7K302
ILK Board #1
-K322
PNF0B3
CN7 OPT1
RX
-A02
Power Unit
CN3K322
OPT1K321
CN11
1
4
2
5
3
6
TXD+
TXD-
RXD+
RXD-
EMG
GND
CN12
1
4
2
5
3
6
TXD+
TXD-
RXD+
RXD-
EMG
GND
I/O Board
CN3
TX
OPT2
TX
CN8
1
2
3
4
EMG_IN
EMG_OUT
RETURN
FAIL IN
CN4
RX
Cart (Front)
Cart (Rear)
CN1
1
3
2
4
5
6
8
7
9
10
11
12
13
14
TXD1+
TXD1-
RXD1+
RXD1-
GND
TXD2+
TXD2-
RXD2+
RXD2-
GND
EMGCOM
EMG
24VOUT
24GND
T05×2-PJS-2800-A
T05×2-PJS-1300-A
-A01
-K302
NCIO Board
RING IN
CN6K302
MOLEX
CN11K302
43025-0600
6
3
5
2
4
1
MOLEX
CN12K302
43025-0600
6
3
5
2
4
1
MOLEX
CN8K302
43025-0400
4
3
2
1
CN6
MOLEX
CN1K321
43025-1400
14
13
12
11
10
9
7
8
6
5
4
2
3
1
CPU Box
PNFCAC
N510055186AA
N510048093AA
MTKC003304AB
2464C(BPF)VVP AWG#24×7P-B
GN/WH
GN
BK/WH
BK
RD/WH
RD
BN/WH
BN
YE/WH
YE
GY/WH
GY
BU/WH
BU
Note1)
Note1) Connector Pin arrangement is not sequential.
Note1)
Note1)
Note1)
OPT2K321
P24
G24
P24
G24
P24
G24
P24
G24
NC
NC
LCVLIO
1
2
7
8
3
9
4
10
5
11
6
12
LCVL
1
2
8
9
3
4
5
12
6
10
13
11
7
14
P24
G24
P24
G24
OT220
OT221
OT224
OT225
P24VL
P24VL
NC
NC
CN4K322
MTKC003348AC
OPT1K331 OPT1
RX
OPT2
TX
OPT2K331
-K331
PNF0B4
ILK Board #2
N510040330AA N510021739AA
T05×2-PJS-1000-A T05×2-PJS-2400-A
RD
RD/WH
BK
BK/WH
Note1)
MOLEX
LCVLR
5557-14R-210
1
2
8
9
3
4
5
12
6
10
13
11
7
14
MOLEX
LCVLIOK322
43025-1200
12
6
11
5
10
4
9
3
8
7
2
1
2464C(BPF)VVP AWG#22×2P-B
2464-1061/ⅡA(PF) LF 2P×24AWG
2464-1061/ⅡA(PF) LF 7P×24AWG
2
2464-1061/ⅡA(PF) LF 2P×22AWG
2
Panasonic Factory Solutions Co.,Ltd. パナソニック ファクトリーソリューションズ株式会社
Name
Drawing No.
Loc. No.
F4K1020-05A
1
2 3 4 5 6 7 8
A
B
C
D
E
F
1 2 3 4 5 6 7 8
A
B
C
D
E
F
Page. No.
NPM-TT2:Main Body Wiring
(Board Wiring)
MTKA005506+036AC
P036

-A02
Power Unit
-K321
PNF0B4
ILK Board #1
CNDAM1
1
2
3
4
5
6
7
8
EX+5V
GND
TXD1
RXD1
RTS1
CTS1
24VOUT
24GND
Scanner (Front)
Scanner (Rear)
FGSCANNER-R
R2-4
JST
FGSCANNER-F
R2-4
JST
MTKC003309AB
MTKC003310AB
EX+5V
GND
TXD1
RXD1
RTS1
CTS1
EX+5V
GND
TXD3
RXD3
RTS3
CTS3
JST
CNDAM1K321
PAP-08V-S
8
7
6
5
4
3
2
1
JST
CNDAM2K321
PAP-08V-S
8
7
6
5
4
3
2
1
CNDAM2
1
2
3
4
5
6
7
8
EX+5V
GND
TXD3
RXD3
RTS3
CTS3
24VOUT
24GND
MOLEX
SCANNER-F
51238-1211
C4
C3
C2
C1
B4
B3
B2
B1
A4
A3
A2
A1
MOLEX
SCANNER-R
51238-1211
C4
C3
C2
C1
B4
B3
B2
B1
A4
A3
A2
A1
2464C(BPF)VSVP AWG#24×3P-B
GN/WH
GN
BK/WH
BK
RD/WH
RD
2464C(BPF)VSVP AWG#24×3P-B
GN/WH
GN
BK/WH
BK
RD/WH
RD
CN3D
24GND
24VOUT
24VOUT
IN034
24VOUT
24GND
24GND
IN035
24GND
24GND
24GND
IN036
IN037
24VOUT
1
2
3
4
5
6
7
8
9
10
11
12
13
14
JST
CN3DK321
PUDP-14V-S
1
2
3
4
5
6
7
8
9
10
11
12
13
14
MOLEX
1S409P
5559-02P-210
2
1
MOLEX
1S410P
5559-02P-210
2
1
2464C(BPF)VVP AWG#24×1P-B
BK
BK/WH
2464C(BPF)VVP AWG#24×1P-B
BK
BK/WH
MTKC003524AC
Feeder Cart Changing Unit
24GND
IN036
24GND
IN037
2464-1061/ⅡA-SBX(PF) LF 3P×24AWG
2
2464-1061/ⅡA-SBX(PF) LF 3P×24AWG
2
2464-1061/ⅡA(PF) LF 1P×24AWG
2
2464-1061/ⅡA(PF) LF 1P×24AWG
2
Panasonic Factory Solutions Co.,Ltd. パナソニック ファクトリーソリューションズ株式会社
Name
Drawing No.
Loc. No.
F4K1020-05A
1
2 3 4 5 6 7 8
A
B
C
D
E
F
1 2 3 4 5 6 7 8
A
B
C
D
E
F
Page. No.
NPM-TT2:Main Body Wiring
(Scanner I/F)
MTKA005506+037AC
P037