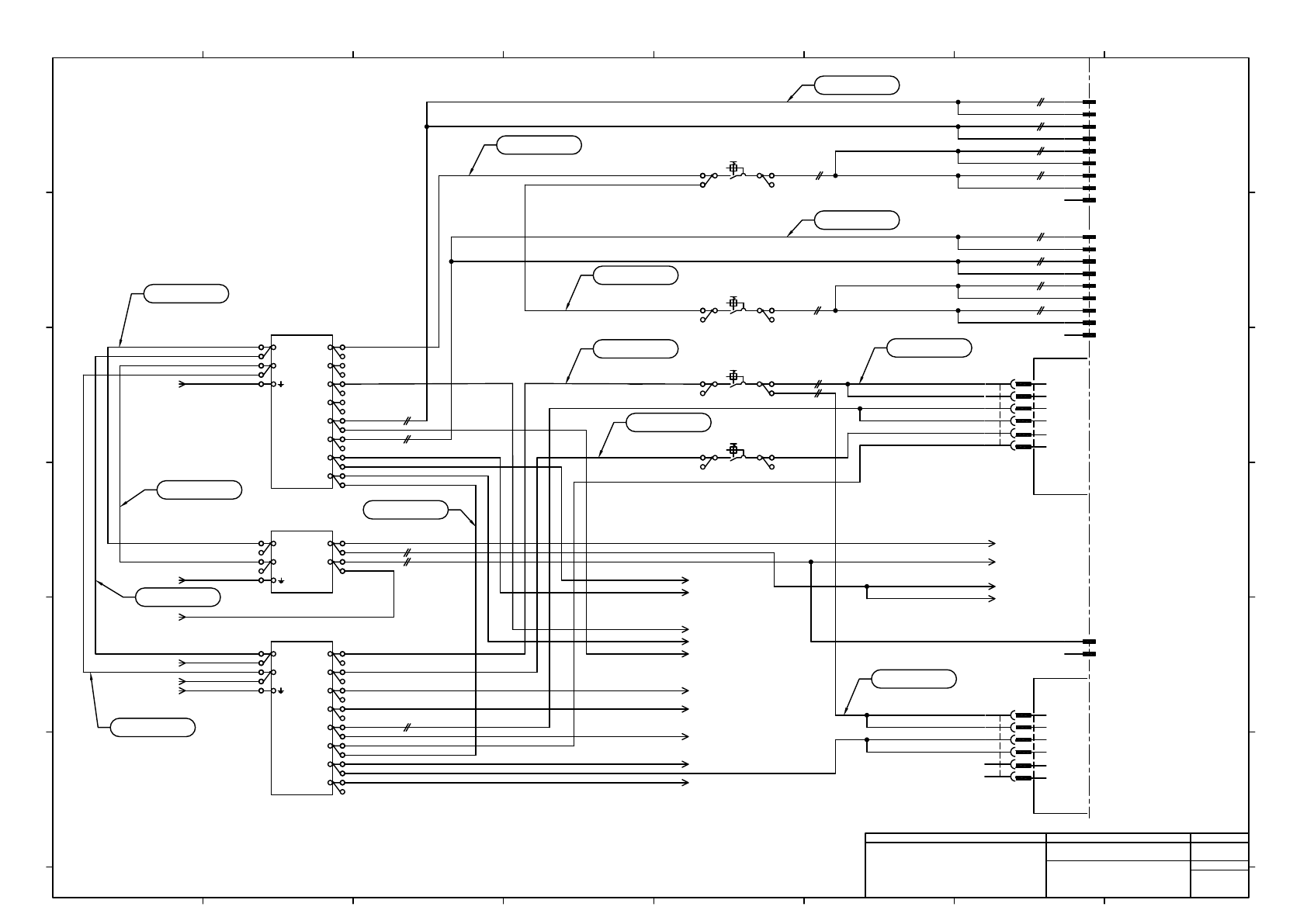
NPM-TT2 电路图.pdf - 第35页
UL1015 14AWG BU UL1015 16AWG BK UL1015 16AWG BK UL1007 18AWG BU UL1007 18AWG BU UL1007 18AWG BU BU -K321 PNF0B4 CN24V Head (Front) Head (Rear) -F124 CP30FI-1P010 (10A) 1 2 1 Fuji Electric FA Components & Systems -F12…

UL1015 16AWG BK
UL1007 20AWG BU UL1015 16AWG BK
UL1015 16AWG BK
UL1015 16AWG BK
Vacuum Pump
L1-3
COM1
L1-2
COM2
NC
-K323
PNF0AN
1
2
3
4
5
L1
L2
L3
FG
1
2
3
CN1
CNX2
4
BK
3aK223
5aK223
-K223
MSOD-Q11KP 1.3A 200V DC24V
Mitsubishi Electric
1
3
5
13
A2
2
4
6
14
A1
96
98
95
97
2bK223
4aK223
4bK223
6aK223
6bK223
EdX3 P005-7A
FK2-M3
JST
U_F221
V_F221
W_F221
EhX1 P004-6C
UN-SA33
Mitsubishi Electric
-F221
UL1015 16AWG BK BK
BK
BK
UL1015 16AWG BK BK
BK
UL1015 16AWG GN/YE GN/YE
UL1015 16AWG GN/YE GN/YE
UL1007 22AWG BU BU
BU
UL1007 22AWG BU BU
FK2-M3
JST
1aK223 2aK223
FK2-M3
JST
FK1.25-M3
JST
A2aK223 A1aK223
FK1.25-M3
JST
95aK223
FK1.25-M3
JST
97aK223
96aK223
98aK223
FK1.25-M3
JST
UL1015 16AWG BK BK
UL1015 16AWG BK BK
UL1015 16AWG BK BK
UL1015 16AWG BK BK
UL1015 16AWG BK BK
UL1015 16AWG BK BK
UL1007 22AWG BU BU
UL1007 22AWG BU BU
UL1007 22AWG BU BU
UL1007 20AWG BU BU
UL1007 20AWG BU BU
UL1007 20AWG BU BU
AMP
PUMP
2-179553-4
4
3
2
1
AMP
CNX1K321
177900-1
4
3
2
1
JST
CNMC2K321
PAP-04V-S
4
3
2
1
AMP
CNX2K323
1-178288-5
5
4
3
2
1
AMP
CN1K323
1-178128-4
4
3
2
1
MTKC003421AA
MTKC003420AA
MTKC003418AA
MTKC003476AA
MTKC003473AA
MTKC003429AA
MTKC003430AA
MTKC003428AA
MTKC003410AA
MTKC003472AB MTKC003437AA
L11fX3 P005-7A
L21cX3 P005-7A
L31cX3 P005-7A
L11eX1 P004-6C
L21eX1 P004-6C
L31eX1 P004-6C
IN100
24GND
OT020(24VOUT)PUMP ON
24GND
1
2
3
4
CNMC2
-K321
PNF0B4
L1-3
GND
L1-2
GND
1
2
3
4
CNX1
ILK Board #1
1
2
Panasonic Factory Solutions Co.,Ltd. パナソニック ファクトリーソリューションズ株式会社
Name
Drawing No.
Loc. No.
F4K1020-05A
1
2 3 4 5 6 7 8
A
B
C
D
E
F
1 2 3 4 5 6 7 8
A
B
C
D
E
F
Page. No.
Power Unit Wiring:NPM-TT2
(Pump)
MTKA005509+009AC
P009

UL1015 14AWG BU
UL1015 16AWG BK
UL1015 16AWG BK
UL1007 18AWG BU
UL1007 18AWG BU
UL1007 18AWG BU BU
-K321
PNF0B4
CN24V
Head
(Front)
Head
(Rear)
-F124
CP30FI-1P010
(10A)
1 2 1
Fuji Electric FA Components & Systems
-F128
CP30FI-1P010
(10A)
1 2 1 2
Fuji Electric FA Components & Systems
2aF124
FK1.25-4
JST
2aF128
FK1.25-4
JST
FK2-4
JST
1aF124
1bF124
FK2-4
JST
1aF128
-F127
CP30FI-1P015
(15A)
1 2 1
Fuji Electric FA Components & Systems
2aF127
FK2-4
JST
2bF127
FK2-4
JST
1aF127
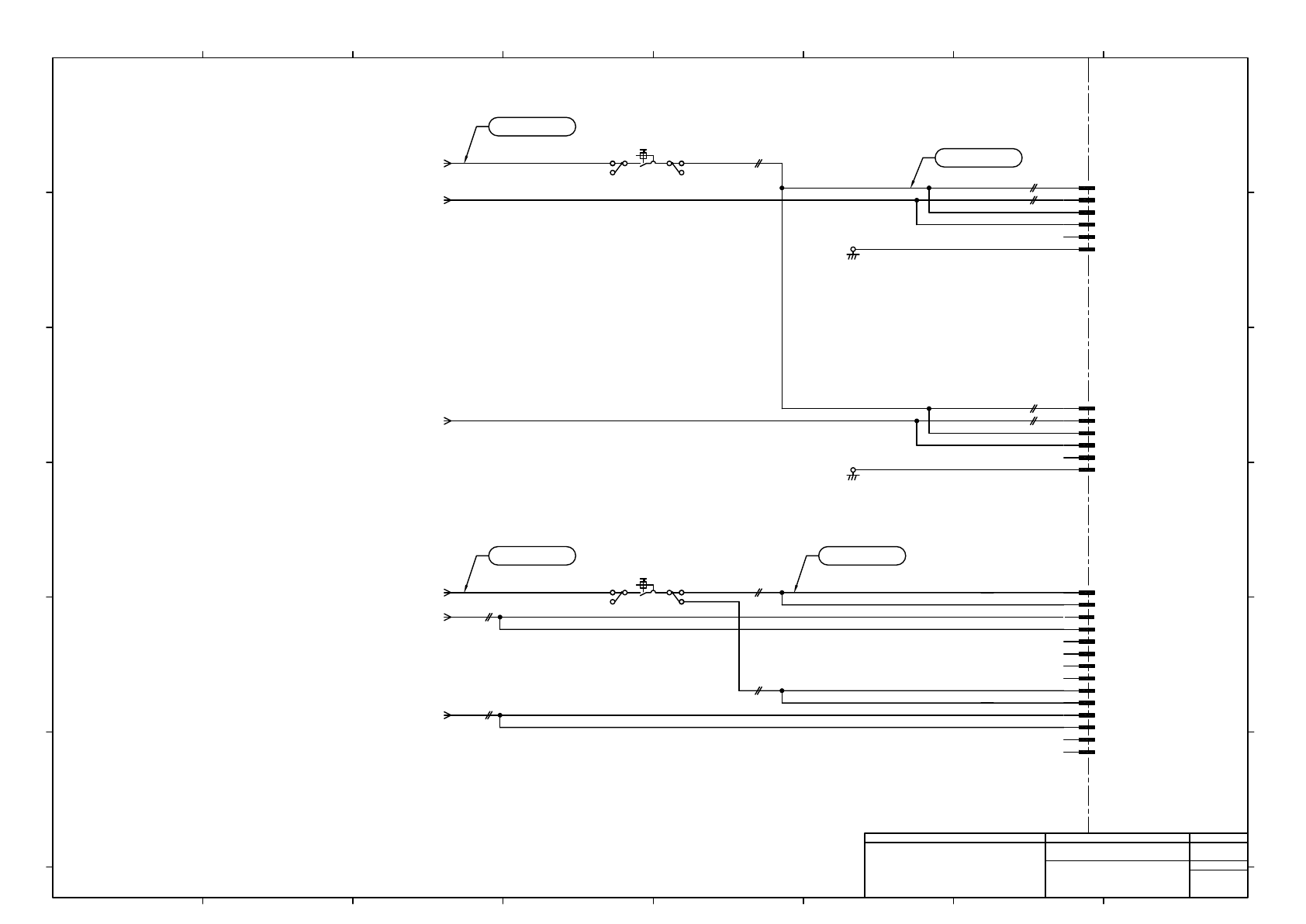
-T121
ADA600F-24
(2.1/3.5A)
(14A)
Cosel
AC(L)
AC(N)
A +V1
+V2
+V3
+V4
-V1
-V2
-V3
-V4
-T122
PBA15F-24-N
(0.7A)
Cosel
AC(L)
AC(N)
+V
-V
+V
+VaT122
FK1.25-M3
JST
-VaT122
-VbT122
+V1aT121
FK2-4
JST
-V1aT121
FK1.25-4
-V2aT121
-V3aT121
-V4aT121
-V3aT123
FK2-4
JST
AC(L)aT121
AC(L)bT121
AC(N)aT121
AC(N)bT121
R2-4
E_T121
FK1.25-M3
JST
AC(L)aT122
AC(N)aT122
R1.25-3.5
E_T122
UL1015 16AWG BK BK
BK
UL1015 14AWG BU
BU
UL1007 16AWG BU BU
UL1007 20AWG BU BU
UL1007 18AWG BU BU
-T123
ADA600F-24
(2.1/3.5A)
(14A)
Cosel
AC(L)
AC(N)
A +V1
+V2
+V3
+V4
-V1
-V2
-V3
-V4
+V1aT123
FK2-4
JST
+V2aT123
FK1.25-4
-V1aT123
-V2aT123
FK2-4
JST
AC(L)aT123
AC(N)aT123
R2-4
E_T123
AC(N)bT123
AC(L)bT123
BK
-V2bT123
+V3aT121
+V3aT123
+V4aT123
-V4aT123
-V4bT121
-V1bT123
UL1007 18AWG BU BU
-F129
CP30FI-1P005
(5A)
1 2 1 2
Fuji Electric FA Components & Systems
24VIN
24VIN
24GND
24GND
CP+24V
24GND
1
2
4
5
3
6
UL1007 22AWG BU BU
UL1007 22AWG BU
-K331
PNF0B4
CN24V
24VIN
24VIN
24GND
24GND
CP+24V
24GND
1
2
4
5
3
6
+VbT122
BU
ILK Board #1
ILK Board #2
2aF129
FK1.25-4
JST
BU
-V3bT123
+V4aT123
P011-3A
+V3aT121
P016-5C
+V3aT123
P011-3D
-V1bT123
P011-3B
-V4aT121
P016-5C
-V3aT121
P017-6C
-V3aT123
P011-3E
-V4aT123
P011-3E
+VaT122
P015-5A
-VaT122
P012-4B
-V3bT121
-V1bT121
-V1bT121
P016-5D
-V3bT121
P017-6C
BU
FK1.25-4
JST
1aF129
L11cX1 P004-6D
L21cX1 P004-6D
EfX1 P004-6D
EmX1 P004-6E
EnX1 P004-6E
EjX1 P004-6E
1
2
4
MOLEX
CN24VK321
5557-06R-210
5
3
6
AMP
HEAD1PW
177911-1
4
5
6
7
8
9
AMP
HEAD2PW
177911-1
4
5
6
7
8
9
1
2
4
MOLEX
CN24VK331
5557-06R-210
5
3
6
AMP
1T122P
177906-1
1T122R
(P013)
MTKC003440AA
MTKC003441AA
MTKC003438AA
MTKC003439AA
MTKC003463AA
MTKC003458AA
MTKC003457AA
MTKC003460AA
MTKC003477AA
MTKC003464AA
MTKC003466AA
MTKC003469AA
UL1007 20AWG BU BU
UL1007 20AWG BU BU
UL1007 20AWG BU BU
UL1007 20AWG BU BU
UL1007 20AWG BU BU
UL1007 20AWG BU BU
UL1007 20AWG BU BU
UL1007 20AWG BU BU
UL1007 20AWG BU BU
UL1007 20AWG BU BU
UL1007 20AWG BU BU
UL1007 20AWG BU BU
UL1007 20AWG BU BU
UL1007 20AWG BU BU
UL1007 20AWG BU BU
UL1007 18AWG BU BU
UL1007 18AWG BU BU
UL1007 18AWG BU BU
UL1007 18AWG BU BU
UL1007 22AWG BU BU
UL1007 22AWG BU BU
UL1007 18AWG BU BU
UL1007 18AWG BU BU
UL1007 18AWG BU BU
UL1015 16AWG BK BK
BU
MTKC003465AA
1
2
3
1
2
3
1
2
Note1) Connector pin arrangement is not sequential.
Note1)
Note1)
UL1007 22AWG BU BU
CARTF1-8 P016-4D
CARTR1-8 P017-2B
1
1
1
1
Panasonic Factory Solutions Co.,Ltd. パナソニック ファクトリーソリューションズ株式会社
Name
Drawing No.
Loc. No.
F4K1020-05A
1
2 3 4 5 6 7 8
A
B
C
D
E
F
1 2 3 4 5 6 7 8
A
B
C
D
E
F
Page. No.
Power Unit Wiring:NPM-TT2
(DC Power Supply)
MTKA005509+010AB
P010

UL1007 18AWG BU
UL1007 20AWG BU
UL1015 18AWG BK
UL1007 20AWG BU
UL1007 20AWG BU
UL1007 20AWG BU
Multi Recognition Camera
(Front)
Multi Recognition Camera
(Rear)
I/O Board
P24
G24
P24
G24
NC
FG
P24
G24
P24
G24
NC
FG
P24
P24
G24
G24
NC
NC
NC
NC
P24
P24
G24
G24
NC
NC
-F125
CP30FI-1P005
(5A)
Fuji Electric FA Components & Systems
2aF125
FK1.25-4
JST
FK1.25-4
JST
1aF125
MTKC003453AA
UL1007 18AWG BU
UL1007 20AWG BU BU
-F126
CP30FI-1P005
(5A)
1
2
Fuji Electric FA Components & Systems
2aF126
FK1.25-4
JST
FK1.25-4
JST
1aF126
2bF126
-V4aT123 P010-5F
-V3aT123 P010-5F
+V4aT123 P010-5E
-V1bT123 P010-5F
+V3aT123 P010-5E
2
MOLEX
LCVL
5559-14P-210
9
3
4
5
12
6
13
10
11
7
14
MTKC003468AA
MTKC003467AA
MOLEX
LC1
5559-06P-210
6
5
4
3
2
1
MOLEX
LC2
5559-06P-210
6
5
4
3
2
1
UL1015 18AWG BK BK
BU
BU
UL1007 20AWG BU BU
UL1007 20AWG BU BU
UL1007 20AWG BU
UL1007 20AWG BU BU
BU
UL1007 20AWG BU
UL1007 20AWG BU BU
UL1007 20AWG BU BU
UL1007 20AWG BU BU
UL1007 20AWG BU BU
UL1007 20AWG BU BU
UL1007 20AWG BU BU
R1.25-4
JST
FGLC1
R1.25-4
JST
FGLC2
BK
BU
BU
BU
8
MTKC003486AA
1
Note1) Connector pin arrangement is not sequential.
Note1)
BU
BU
-V4bT123 P010-5F
1
1
Panasonic Factory Solutions Co.,Ltd. パナソニック ファクトリーソリューションズ株式会社
Name
Drawing No.
Loc. No.
F4K1020-05A
1
2 3 4 5 6 7 8
A
B
C
D
E
F
1 2 3 4 5 6 7 8
A
B
C
D
E
F
Page. No.
Power Unit Wiring:NPM-TT2
(Camera)
MTKA005509+011AB
P011