NPM-TT2 电路图.pdf - 第28页
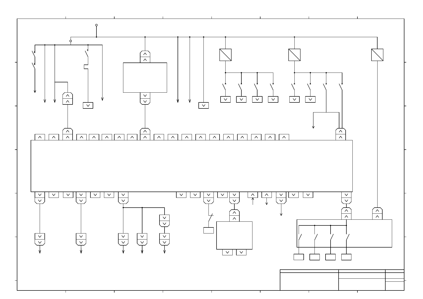
-K331 PNF0B4 ILK Board #2 CN24V RESET, MONITOR -K131 Safety Relay RESET, MONITOR -K132 Safety Relay -K233 -K234 -K231 -K232 CNMC5 CNMC4 -K131 -K132 -K231 -K232 -K233 -K234 CNMC2 CNMC3 -K231 -K232 -K233 -K234 CNEXL-M CNEX…

PNF0B4
ILK Board #1
CNX1
CN-FANA
CNTM-UP
CNEXL
-M/S
CNEXR
-M/S
CNHOUR
Safety
Connection
G9SC-PF
CNEMGCOV
Opening Sensor
OPT1
(RX)
CNMC2
-K321
-X111
3~200V
CN1
CNX2
-T121
AC200
DC24
Front
Tray
Feeder
CNTL
OPT2
(TX)
CNMC
3,4,5
CNSR1
-K122
CN2 CN3
CN1
CN00,
CN01
CNAIR
CNPATO CNVLB
Pump
CARTF2 CARTR2
HEAD1PW LC1,LC2
-K223
Cooling
Fan
CHIP
1,2
CHNG
1,2
CNRLY1
-T122
AC200
DC24
CN-PWRM
-K223
CNPLED
CN-FAN
B,C
EXTOT2
CN
1,5,6,7
CNTR
1,2
CN3D CN-CART
CNDU
-P/S
CN-LED CNDAM
1,2
CNSRV CNFDCOV CNMC1
-T123
AC200
DC24
HEAD2PW
B4010AC
-K323
-K221
-K222
-K231
PNF0AN
Power Failure Sub
Board
-F129 -F127
CN24V
Safety Relay
-K121
CN1
CN2
-K222 Rear
Tray EMG
-K221
Front
Tray EMG
NCIO
CN7
ILK#2
OPT1
-F126
LCVL
ILK#2
CNEMGCOV
Inspection
Box
Main Air
Valve
G9SC-400-CNP4E
CPU
Box
1G111P
EXTOT1
CN24V
P003 3B
CNEMGF/R
EMG SW
Safety Cover
(Front/Rear)
CNFDCVFP/RP
Tray Feeder Detection 1~4
Feeder Safety Cover 1~4
CARTF1,2 CARTR1,2
Cart Unit
(Front)
Cart Unit
(Rear)
CART3F/R
Tray Unit
(Front/Rear)
P003 1A
-X113
Rear
Tray
Feeder
P003 2B
-K223
-F125
-F128 -F124 -F123
-F122
Panasonic Factory Solutions Co.,Ltd. パナソニック ファクトリーソリューションズ株式会社
Name
Drawing No.
Loc. No.
F4K1020-05A
1
2 3 4 5 6 7 8
A
B
C
D
E
F
1 2 3 4 5 6 7 8
A
B
C
D
E
F
Page. No.
Power Unit Wiring:NPM-TT2
(Block Diagram 1)
MTKA005509+002AA
P002
1CART3
CNUP
1,2
CNTM
1,2

-K331
PNF0B4
ILK Board #2
CN24V
RESET,
MONITOR
-K131
Safety Relay
RESET,
MONITOR
-K132
Safety Relay
-K233
-K234
-K231
-K232
CNMC5 CNMC4
-K131 -K132
-K231 -K232 -K233 -K234
CNMC2 CNMC3
-K231
-K232
-K233
-K234
CNEXL-M CNEXR-M
ILK#1
EXTOT1
P002 1B
-K502 -K504
-K501 -K503
CNEMGCOV
AC200
DC24
-T122
EXTOT1
-K131
-K132
OPT1
(RX)
OPT2
(TX)
ILK#1
OPT2
I/O
CN4
Rear
Motor Driver
Front
Motor Driver
-K131 -K132
Front
Feeder/Tray
Rear
Feeder/Tray
G9SC-400
-CNP4E
G9SC-400
-CNP4E
P002 7C
P002 6E
CNDU-S
CNDU-SA02
-K231
CN24V
Panasonic Factory Solutions Co.,Ltd. パナソニック ファクトリーソリューションズ株式会社
Name
Drawing No.
Loc. No.
F4K1020-05A
1
2 3 4 5 6 7 8
A
B
C
D
E
F
1 2 3 4 5 6 7 8
A
B
C
D
E
F
Page. No.
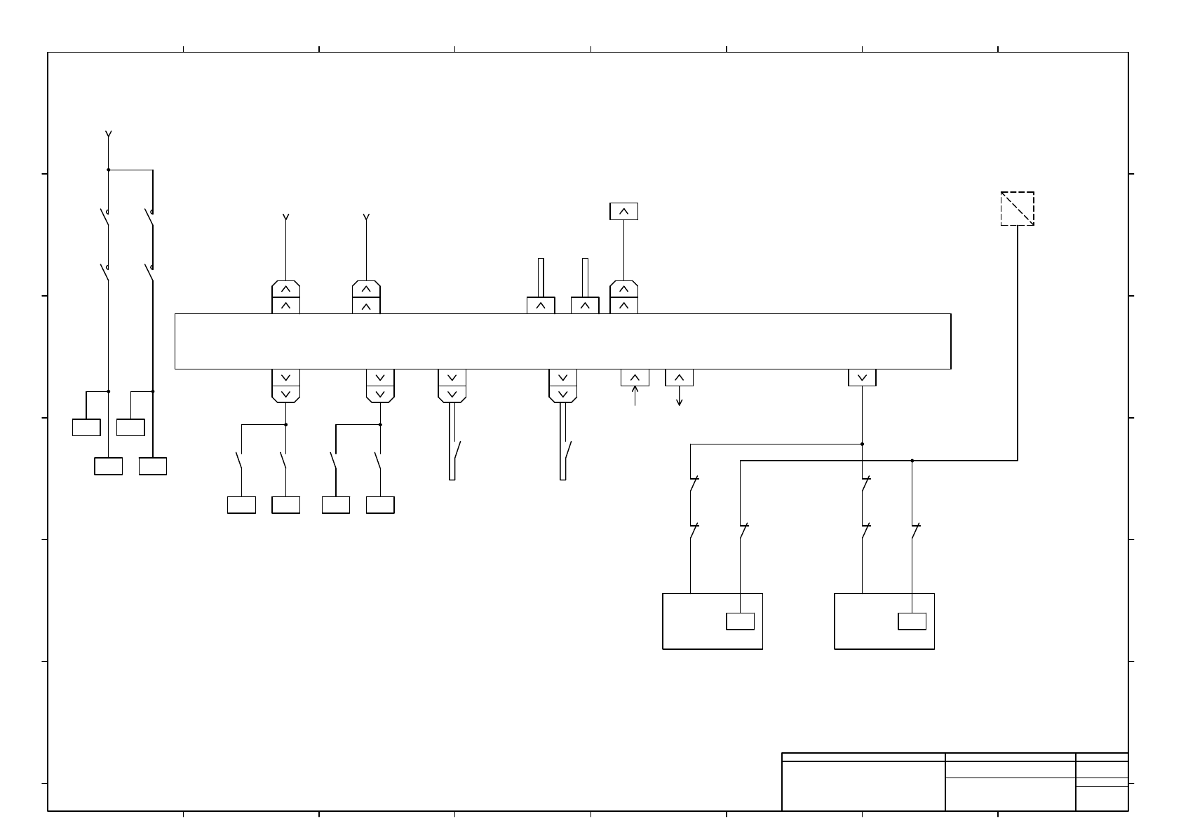
Power Unit Wiring:NPM-TT2
(Block Diagram 2)
MTKA005509+003AA
P003

UL1015 16AWG BK
AC
Input
-X111
TB-X111(Y002680)
PHOENIX CONTACT
L11
L11
L21
L21
L31
L31
L11
L11
L21
L21
L31
L31
L11bX1
AI1.5-10BK
PHOENIX CONTACT
L31eX1
EeX1
L11fX1
L21cX1
L31cX1
L21bX1
L31bX1
L21fX1
L31fX1
L11cX1
L11eX1
L21eX1
EbX1
EfX1
EhX1
EjX1
L11dX1
L21dX1
L31dX1
EgX1
UL1015 16AWG BK BK
MTKC003427AA
MTKC003426AA
MTKC003425AA
UL1015 12AWG BK
Front
Tray Feeder
MTKC003390AA
BK2
BK1
GN/YE
UL1015 16AWG GN/YE GN/YE
UL1015 12AWG GN/YE
MTKC003435AA
MTKC003424AA
UL1015 16AWG GN/YE
MTKC003434AA
MTKC003436AA
MTKC003433AA
(1.0mm2-3C)
1
W
CPUAC
S8G0307
BN
BU
GN/YE
BK
L11eX1 P009-1D
L21eX1 P009-1D
L31eX1 P009-1D
L11cX1
P010-1E
L21cX1
P010-1E
EfX1
P010-1C
EmX1
P010-1D
EnX1
P010-1E
EjX1
P010-1E
L11dX1
P005-1A
L21dX1
P005-1A
L31dX1
P005-1A
EgX1
P005-1A
AI4-10GY
PHOENIX CONTACT
L11aX1
L21aX1
L31aX1
EaX1
EdX1
EcX1
AMP
B4010AC
1-179553-4
4
A1
A2
B1
MOLEX
TRAY.PF
51300-0414
B2
UE/2501E-SBX(N)[Y/G] Black LF 3×16AWG
EnX1
EmX1
-V01
-X001
EhX1 P009-1D
MTKC003432AA
MTKC003431AA
MTKC003391AA
MTKC003423AA
UL1015 16AWG BK BK
UL1015 16AWG BK
UL1015 16AWG BK
UL1015 16AWG GN/YE
UL1015 16AWG GN/YE
UL1015 16AWG BK
UL1015 12AWG BK
UL1015 12AWG BK
Panasonic Factory Solutions Co.,Ltd. パナソニック ファクトリーソリューションズ株式会社
Name
Drawing No.
Loc. No.
F4K1020-05A
1
2 3 4 5 6 7 8
A
B
C
D
E
F
1 2 3 4 5 6 7 8
A
B
C
D
E
F
Page. No.
Power Unit Wiring:NPM-TT2
(AC200V Input)
MTKA005509+004AA
P004
BK
R2-4
JST
FG1TRAY.PF
R5.5-4
JST
FGTRAY.PF
BK
BK
BK
BK
BK
GN/YE
GN/YE
GN/YE
GN/YE
1
2
3
Reserved