KE-3010_KE-3020V_KE-3020VR-Rev06.pdf - 第114页
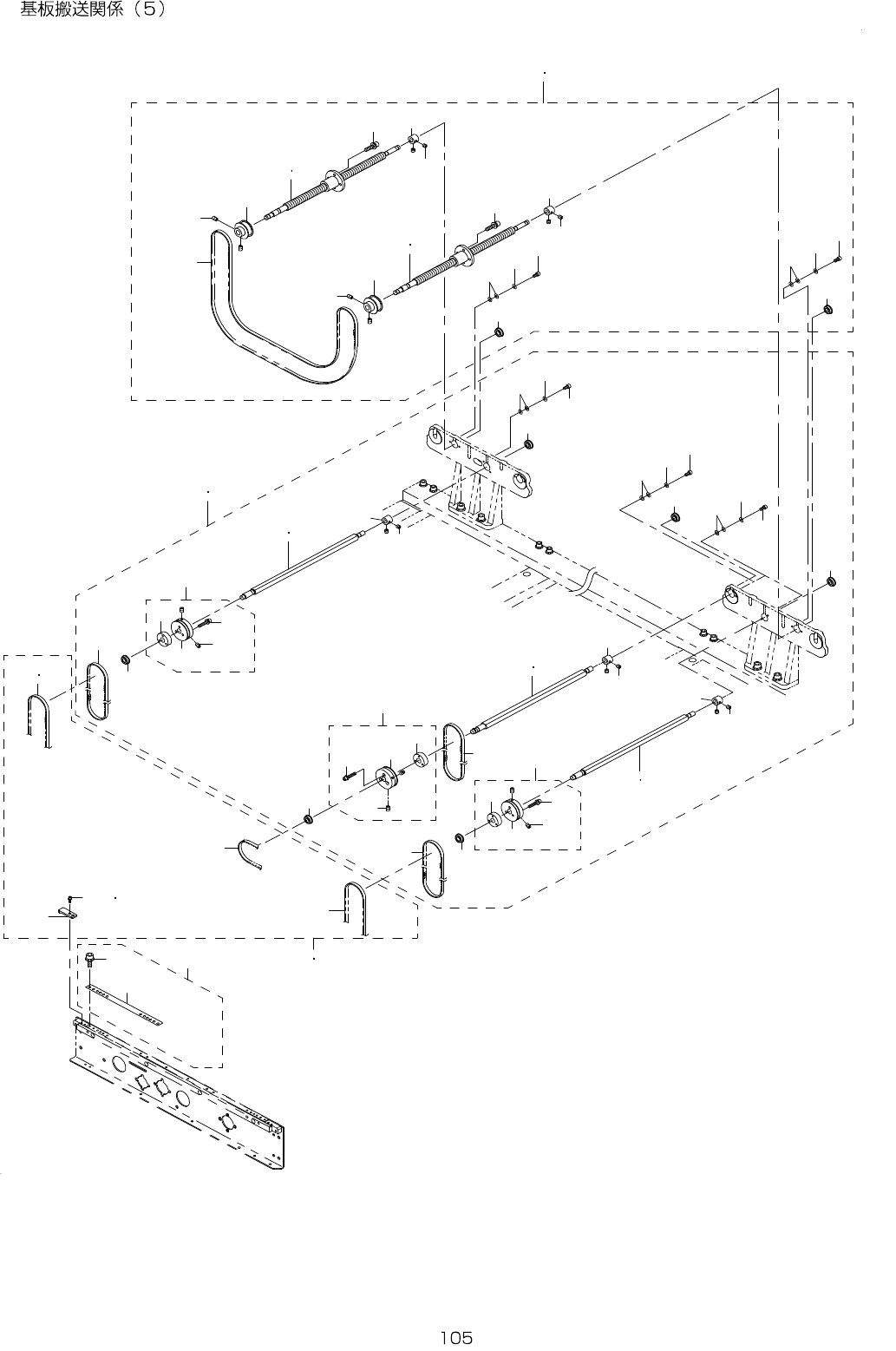
- - 53. PWBCONVEY ORCOMPONENTS (5) 1 2 2 7 2 8 9 2 7 9 2 6 2 6 2 5 2 3 2 4 1 5 1 6 1 2 1 5 1 6 3 3 3 4 2 5 2 3 2 9 7 1 1 2 2 2 2 8 2 8 1 0 8 3 3 3 4 6 1 7 2 4 1 7 1 3 1 0 1 4 2 7 2 8 2 6 2 5 2 3 2 4 2 2 3 3 3 4 3 0 3…

- -
REF.NO NOTE PARTNO DESCRIPTION Qty
1
#02
401-14267 RAILPLATERRASML 1
2
#01
401-10203 RAILPLATERRASM 1
3 400-00828 CONVEYORRAIL (1)
4 SB-8160001-00 BEARING (2)
5 SM-4040855-SC SCREW (2)
6 E2089-721-0A0 CONVEYORPULLEYBASM. (1)
7 E2055-721-000 PULLEYSPACER (1)
8 SM-4042501-SC SCREWM4X0.7L=25 (2)
9 WP-0430801-SC WASHERM4 (2)
10 WS-0410002-KN SPRINGWASHERM4 (2)
11 NM-6040001-SC NUTM4X0.7TYPE1 (2)
12 SM-6041002-TN BOLT (8)
13 400-00839 DRIVEPULLEYRASM (2)
14 400-00840 DRIVEPULLEYR (1)
15 E2160-721-000 PULLEYFLANGE (1)
16 SL-6030892-TN SCREWM3L=8 (3)
17 SL-6030892-TN SCREWM3L=8 (6)
18 E2160-721-000 PULLEYFLANGE (2)
19 SL-6031492-TN SCREWM3L=14 (4)
20 SL-6041092-TN SCREWM4L=10 (2)
21 E2111-715-0A0 CONVEYORPULLEYASM. (2)
22 WP-0430800-SC WASHERM4 (2)
23 400-01062 SUPPORTPLATERRASM(L) (1)
24 E2111-715-0A0 CONVEYORPULLEYASM. (5)
25 WP-0430800-SC WASHERM4 (5)
26 SM-4040855-SC SCREW (5)
27 400-01062 SUPPORTPLATERRASM(L) (1)
28 E2111-715-0A0 CONVEYORPULLEYASM. (1)
29 WP-0430800-SC WASHERM4 (1)
30 400-01061 RAILPLATERR(L) (1)
31
#01
SL-6031092-TN SCREWM3L=10 (3)
32
#01
401-13947 CONVEYORRAILM (1)
33
#01
SM-6040802-TN SCREWM4X0.7L=8 (1)
34
#01
401-13949 PWBGUIDEMB (1)
35 SL-6052092-TN SCREW 2
36 400-01065 RAILSTANDRL(L) 1
37 SL-6052092-TN SCREW 2
38
#02
400-01002 GUIDESHAFTASM(L) 4
39
#01
400-00845 GUIDESHAFTASM 4
40 E2209-725-000 GUIDESHAFT (1)
41 SL-6051292-TN BOLT (1)
42 SL-6052042-TN SCREW (1)
43 WP-0501046-SC WASHER5X14X1 (2)
44 SL-6042092-TN SCREWM4L=20 4
45 E4074-725-000 SUPPORTPLATEC(E) 1
46 400-01066 RAILSTANDRR(L) 1

- -
53.PWBCONVEYORCOMPONENTS(5)
1 2
2 7
2 8
9
2 7
9
2 6
2 6
2 5
2 3
2 4
1 5 1 6
1 2
1 5 1 6
3 3 3 4
2 5
2 3
2 9
7
1 1
2 2
2 2
8
2 8
1 0
8
3 3 3 4
6
1 7
2 4
1 7
1 3
1 0
1 4
2 7
2 8
2 6
2 5
2 3
2 4
2 2
3 3 3 4
3 0
3 2
3 1
2
3 7
3 8 3 9
2 0
2 0
4 0 4 1
2 6
3 1
3 2
3 0
2 6
3 1
3 2
3 0
6
7
1 1
1 4
3
2 6
4 5
1 8 1 9
2 1
2 1
2 1
1
3 5 3 6
4 0 . 4 1
4 2 . 4 3

- -
REF.NO NOTE PARTNO DESCRIPTION Qty
1 400-00860 PWBGUIDEASM 1
2 400-00861 PWBGUIDEU (8)
3 SL-6031092-TN SCREW (16)
4
#01
401-10130 SCREWSHAFTASMM 1
5
#02
400-01003 SCREWSHAFTASM(L) 1
6 WP-0330516-SC WASHER3.3X8X0.5 (4)
7 SM-6030602-TN SCREWM3X6 (4)
8 E2141-721-000 STOPPERCOLLAR (2)
9 SM-8040402-TP SCREWM4X0.7L=4 (4)
10 E2156-721-000 PULLEYA (2)
11 WP-0320500-SF WASHER3.2X7X0.5 (8)
12 SL-6041692-TN SCREWM4L=16 (8)
13 E2146-721-000 TIMINGBELT (1)
14 SB-1080002-00 SIDEBEARING (4)
15 400-15578 SCREWSHAFT(L) (2)
16
#01
400-15577 SCREWSHAFT (2)
17 SM-8040602-TP SCREWM4X0.7L=6 (4)
18
#02
400-54803 DRIVESHAFTASML(6) 1
19
#01
401-10194 DRIVESHAFTASMM 1
20 400-46033 DRIVEBELTS(6) (2)
21 400-00849 DRIVEPULLEYFASM (3)
22 SL-6031642-TN SCREW (3)
23 400-00850 DRIVEPULLEYF (1)
24 SM-8040602-TP SCREWM4X0.7L=6 (2)
25 400-00851 MOTORPULLEYB (1)
26 SB-1080002-00 SIDEBEARING (6)
27 SM-8040402-TP SCREWM4X0.7L=4 (6)
28 E2141-721-000 STOPPERCOLLAR (3)
29 400-01005 DRIVEBELTC(L) (1)
30 WP-0320500-SF WASHER3.2X7X0.5 (12)
31 WP-0330516-SC WASHER3.3X8X0.5 (6)
32 SM-6030602-TN SCREWM3X6 (6)
33
#02
E2152-721-000 DRIVESHAFTC (3)
34
#01
E2004-725-000 DRIVESHAFTC (3)
35
#02
400-01068 CONVEYORBELTASM(L) 1
36
#01
401-14259 CONVEYORBELTASMM 1
37
#02
E2046-725-000 PWBINNER (12)
38 SL-4031091-SC SCREWM3L=10 (8)
39
#02
SL-6031092-TN SCREW (16)
40
#02
400-00863 CONVEYORBELTS (4)
41
#01
401-13953 CONVEYORBELTSM (4)
42
#02
400-01070 CONVEYORBELTC(L) (2)
43
#01
401-13952 CONVEYORBELTCM (2)