KE-3010_KE-3020V_KE-3020VR-Rev06.pdf - 第275页
- - REF.NO NOTE P ARTNO DESCRIPTION Qty 1 40 1-22793 2DREADERHASM 1 2 40 1-22795 2DREADERHRELAYCABLEA SM 1 3 40 1-22796 2DREADERHCABLEASM 1 4 40 1-22798 2DREADERI/FHCA BLEASM 1 5 40 0-…

- -
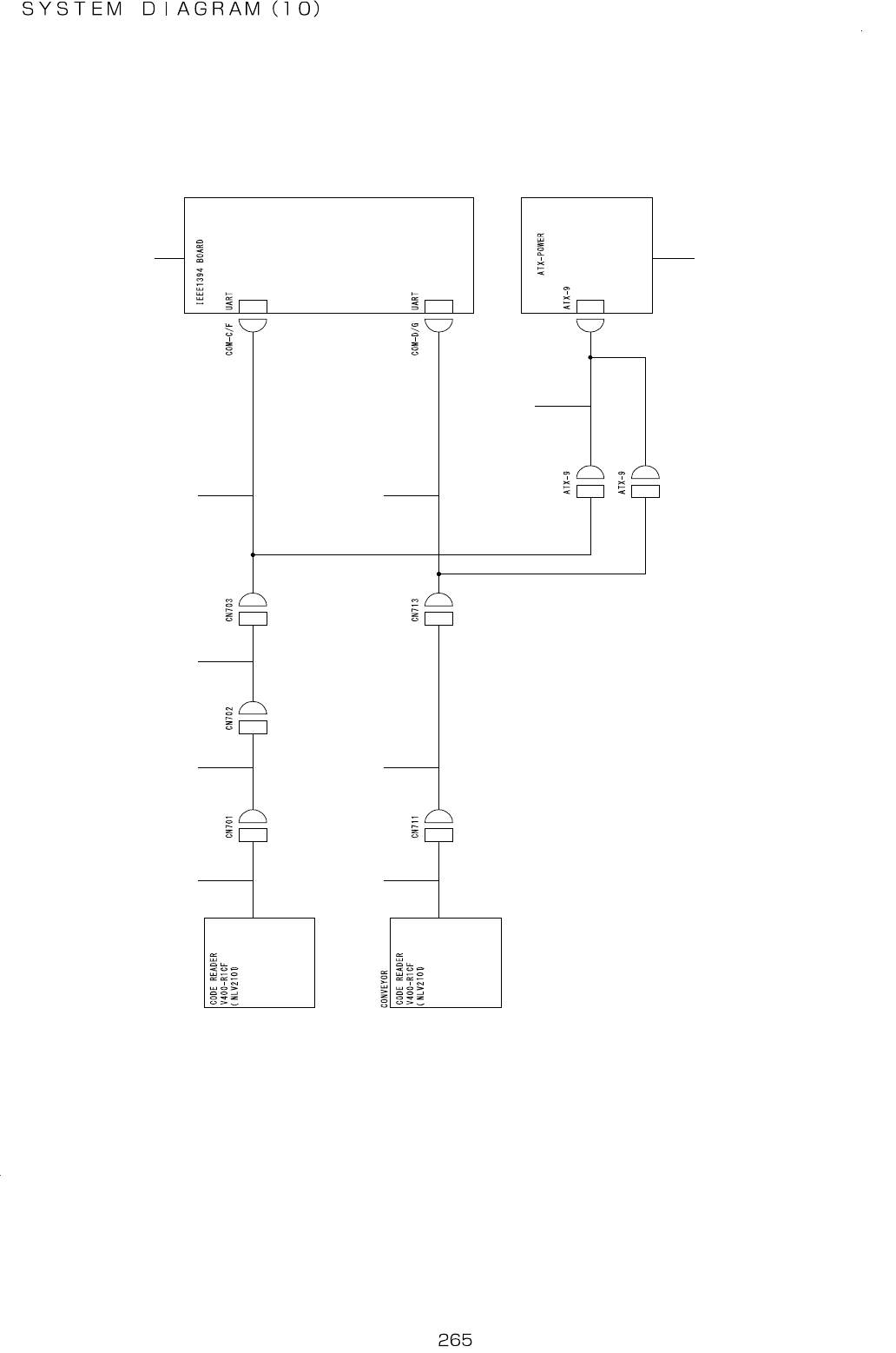
133.SYSTEMDIAGRAM(10)
5
4
3
2
1 6
7
8
9
1 0
H E A D

- -
REF.NO NOTE PARTNO DESCRIPTION Qty
1 401-22793 2DREADERHASM 1
2 401-22795 2DREADERHRELAYCABLEASM 1
3 401-22796 2DREADERHCABLEASM 1
4 401-22798 2DREADERI/FHCABLEASM 1
5 400-48003 IEEE1394BOARD 1
6 401-22794 2DREADERCASM 1
7 401-22797 2DREADERCCABLEASM 1
8 401-22799 2DREADERI/FCCABLEASM 1
9 401-22800 DCPOWERCABLEASM 1
10 400-48006 ATXPSU 1

- -
134.SYSTEMDIAGRAM(11)
1 1 1
2
7
1 0
1 4
1 4
1 2
8
1 8
1 7
2 0
7
3 4 5 6
9
1 1
1 3
1 6
1 9
1 5