4OM-1183-003.pdf - 第98页
0409-002 1 - 36 Fig.4A43 Fig.4A43 Fig.4A43 Fig.4A43 Fig.4A43 贴装高度补正部 贴装高度补正部 贴装高度补正部 贴装高度补正部 贴装高度补正部 1.3 1.3 1.3 1.3 1.3 维护保养部位 维护保养部位 维护保养部位 维护保养部位 维护保养部位 直线导轨滑动块的球面 直线导轨滑动块的球面 直线导轨滑动块的球面 直线导轨滑动块的球面 直线导轨滑动块的球面 3M19 每三个月…

(20)(20)
(20)(20)
(20)
贴装高度补正部贴装高度补正部
贴装高度补正部贴装高度补正部
贴装高度补正部
1.31.3
1.31.3
1.3
维护保养部位维护保养部位
维护保养部位维护保养部位
维护保养部位
0409-002 1-35
Fig.4A42 Fig.4A42
Fig.4A42 Fig.4A42
Fig.4A42
装置正面侧装置正面侧
装置正面侧装置正面侧
装置正面侧
球形螺丝钉球形螺丝钉
球形螺丝钉球形螺丝钉
球形螺丝钉 1M31
每月
清扫
请用油棉纱清扫。
球形螺丝钉球形螺丝钉
球形螺丝钉球形螺丝钉
球形螺丝钉 3M17
每三个月
注油(DAPHNE EPONEX GREASE No.1)
请用棉纱擦去原有的润滑油,用注油枪从注油嘴注入新的润滑
油。
* 使用的助推杆为 U 形和 P 形。
第一次注油是在一个月后,以后每三个月注油一次。
UU
UU
U
形形
形形
形
PP
PP
P
形形
形形
形
直线导轨滑动块直线导轨滑动块
直线导轨滑动块直线导轨滑动块
直线导轨滑动块 3M18
每三个月
注油(DAPHNE EPONEX GREASE No.1)
请用棉纱擦去原有的润滑油,用注油枪从注油嘴注入新的润滑
油。
* 使用的助推杆为 U 形和 P 形。
第一次注油是在一个月后,以后每三个月注油一次。
UU
UU
U
形形
形形
形
PP
PP
P
形形
形形
形
直线导轨的轨道直线导轨的轨道
直线导轨的轨道直线导轨的轨道
直线导轨的轨道
1M32
每月 清扫
请用油棉纱清扫。

0409-002 1-36
Fig.4A43 Fig.4A43
Fig.4A43 Fig.4A43
Fig.4A43
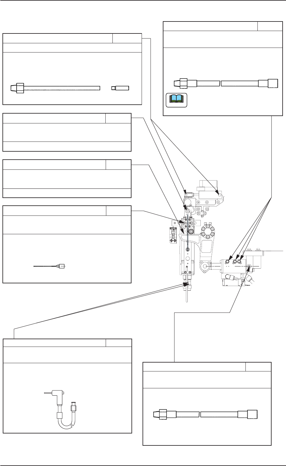
贴装高度补正部贴装高度补正部
贴装高度补正部贴装高度补正部
贴装高度补正部
1.31.3
1.31.3
1.3
维护保养部位维护保养部位
维护保养部位维护保养部位
维护保养部位
直线导轨滑动块的球面直线导轨滑动块的球面
直线导轨滑动块的球面直线导轨滑动块的球面
直线导轨滑动块的球面 3M19
每三个月
注油(DAPHNE EPONEX GREASE No.1)
请用计量枪注油。
* 使用吸嘴为 No.18(绿色)或 No.19(茶色)。
第一次注油是在一个月后,以后每三个月注油一次。
轴承导轨面轴承导轨面
轴承导轨面轴承导轨面
轴承导轨面 1M33
每月
注油(NEW MOLYNOC GREASE No.1)
请用计量枪注油。
* 使用吸嘴为 No.19(茶色)。
No.19No.19
No.19No.19
No.19
No.19No.19
No.19No.19
No.19
No.18No.18
No.18No.18
No.18

(21)(21)
(21)(21)
(21)
贴装上下部贴装上下部
贴装上下部贴装上下部
贴装上下部
0409-002 1-37
1.31.3
1.31.3
1.3
维护保养部位维护保养部位
维护保养部位维护保养部位
维护保养部位
Fig.4A44 Fig.4A44
Fig.4A44 Fig.4A44
Fig.4A44
装置正面侧装置正面侧
装置正面侧装置正面侧
装置正面侧
气缸支点气缸支点
气缸支点气缸支点
气缸支点
1M34
每月
注油(NEW MOLYNOC GREASE No.1)
请用注油枪从注油嘴注油。
*
使用助推杆为 U 形和 N 形。
凸轮从动件外周凸轮从动件外周
凸轮从动件外周凸轮从动件外周
凸轮从动件外周 1M35
每月
注油(NEW MOLYNOC GREASE No.1)
请用手或刷子涂刷。
杆面杆面
杆面杆面
杆面
1M36
每月
注油(NEW MOLYNOC GREASE No.1)
请用手或刷子涂刷。
轴承外周轴承外周
轴承外周轴承外周
轴承外周 1M37
每月
注油(NEW MOLYNOC GREASE No.1)
请用计量枪注油。
*
使用吸嘴为
No.19(
茶色
)
。
No.19No.19
No.19No.19
No.19
滚轴架滚轴架
滚轴架滚轴架
滚轴架
3M23
每三个月
注油
(DAPHNE EPONEX GREASE No.3)
请用计量枪注油。
* 使用吸嘴为 RR 形。
气缸支点气缸支点
气缸支点气缸支点
气缸支点 3M23-1
每三个月
注油
(DAPHNE EPONEX GREASE No.1)
请用注油枪注油。
*
使用的助推杆为 SPK-3C。
第一次注油是在一个月后,以后每三个月注
油一次。
UU
UU
U
形形
形形
形
NN
NN
N
形形
形形
形
凸轮限制气缸凸轮限制气缸
凸轮限制气缸凸轮限制气缸
凸轮限制气缸
1M37-1
每月
注油
(DAPHNE EPONEX GREASE No.3)
请用注油枪注油。
*
使用助推杆为 SPK-3C。
Note
注油为 2.5cc/ 每处 ×3 处 =7.5cc
(注油枪 1 冲程 0.6cc)