Hybridklemmung mit Vakuumabfrage (Funktionsbeschreibung).pdf - 第18页
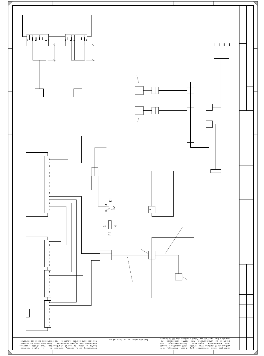
Funktionsbeschreibung Hybr idklemmung mit Vakuumabfrage Ausgabe 02/2006 18 1.6 Elektrische Anschlüsse 1.6.1 Stro mlauf pläne Norm Gepr. Datum Bearb. = Aenderung Blatt Bl. SIEMENS Urspr. Ers. f. Ers. d. Zustand + Datum Na…

Funktionsbeschreibung Hybridklemmung mit Vakuumabfrage
Ausgabe 02/2006
17
1.5.3 Anschluss an Maschinendruckluft
1
1
1

Funktionsbeschreibung Hybridklemmung mit Vakuumabfrage
Ausgabe 02/2006
18
1.6 Elektrische Anschlüsse
1.6.1 Stromlaufpläne
Norm
Gepr.
Datum
Bearb.
=
Aenderung
Blatt
Bl.
SIEMENS
Urspr. Ers. f. Ers. d.Zustand
+
Datum Name
zur
Umsetztplatine
00364931
X1
gy + pk
gn + ye
wh + bn
auf X2kc : 7
78
A
gy
321
8
B
bu + rd
bn
C
00326068
E/A-Feld A2
( +24V )
auf X2kc : 4
123
Kabel: Veteiler LP-Barcode - MC
00345333
1
auf A4 X6kg 5
Umsetzplatine
bk
X2
X*sa
--
key
bn
bu
30mm
Lichtschranke Eingabeband
00345332
E/A-Feld A2
5
11
C
ye
00332745
Vacuum-Tooling - Anschlusskabel
Eingabeband
( GND )
Magnetventil
Hinweis !
Die Steuerung fuer Vacuum-Tooling wird links oben im E/A-Klemmenfeld
Das Relais K1 wird rechts neben der Durchgansklemme X210 eingebaut.
X5
X5
X1
X1
7654
B
A
X5kg 6
6
Breitenverstellung 1
bn
gn
wh
56 8916
Stopper
Transportsteuerung LP1/2
X1ke
3----
M X2ka
Kabel: Spannungsversorgung LP-Barcode
auf X212 / 3
15141312++++++
Magnetventil
OPTICON
4
E
FF
E
D
Beachte !
Jumper JP1 bei X1 entfernen.
Hubtisch X13
X34
6
00359664
Anschlußkabel
++
P
-
X2
X2
X3
auf X212 / 4
Klemmenfeld ( linke Seite )
Vacuum-Tooling Steuerung
E/A-Klemmenkartenkombination A1
00327250
00331378
(ka)
41
ye
1
X3
X4
o fährt ein, wenn Triggersignal BC-Leser abfällt
Anschluß
identisch mit
Sonarbero
Eingabeband
ersetzt Sonarbero EB, wenn bedeckt, stoppt EB zeitverzögert
"wird deaktiviert", wenn BC erkennt,
bzw. max. ca. 6sec
A4
wenn Magnetventil (Vakuum-Tool vorhanden)
vorhanden) angesteckt
--> K1 fällt ab und Breitenverstellung
ist deaktiviert
( OMRON E3X-A41 + E32-DC200E )
bk
bn
8
zum
TSP (im Steuereinschub)
zur
00343635
Verteilerplatine LP-Barcode
X6
27
X1
X1
Kabel: Vacuum-Tooling -
00332746
Ader vt
von 00326069
D
Lichtschranke Mittelband
( OMRON E3X-A41 + E32-DC200E )
key
4
X36
Kabel: Ventil Stopper
00325581
zur
Umsetztplatine
Transportsteuerung LP1/2
Hubtisch X12
Klemmenfeld Steuereinschub
Stecker Pneumatik
(inaktiviert Breitenverstellung)
zur Transportsteuerung
! bei S25-HM
-2
neben den E/A Klemmenkartenkombinationen eingebaut.
X4
X6
10
X5ty (Barcode)
Barcodeleser
7654
3
"wird aktiviert", wenn LP-Ausgabe
Vorgänger bedeckt
o fährt aus, wenn LP-Ausgabeband Vorgänger bedeckt
1
Tek
Tek
RS02
US01 neu
15.02.06
25.07.01
27.04..2001
Tekin
Wollgarten
#
Projekt Bosch-Ansbach 2
00364115-010201LD3
2
X1
X1
X1
bu
30mm
5
A&D
Wago-Klemme
$PROJECT/0036/00364115-01/00364115-010201LD3/schematic/sheet115.2.2006 12:48
1
3
3
2
6
6
1
2
3
4
5
6
4
6
2
3
2

Funktionsbeschreibung Hybridklemmung mit Vakuumabfrage
Ausgabe 02/2006
19
1
Norm
Gepr.
Datum
Bearb.
=
Aenderung
Blatt
Bl.
SIEMENS
Urspr. Ers. f. Ers. d.Zustand
+
Datum Name
A1
A1 X2kb 1
A4 X5kg 6
X2kf 7A3
X6kg 5A4
A1 X2ka 2
12:43
Wago-Klemme
$PROJECT/0036/00364115-01/00364115-010201LD3/schematic/sheet115.2.2006
C
1 32
B
--> 24V vom MB setzen das Hubtisch-Signal auf "unten"
solange, bis Relaiskontakt über den Vakuumsensor geöffnet wird.
( Maschine bestückt erst, wenn Hubtisch "oben" -Signal)
wenn aktiv --> Vakuum OK
E
D
6
D
E
F F
8
A
2 781 3
5
C
4
7654
B
A
Transportsteuerung LP1/2
Hubtisch X13
00326068
ye
gy
bn
zur
Umsetztplatine
Transportsteuerung LP1/2
Hubtisch X12
00326069
wh
rd
vt
Zustand vor Umverdrahtung :
Mittenbero
Komponenten im E/A-Einschub
Bero Hubtisch
Bero Hubtisch
Motor
Bero Hubtisch
Bero MB
Bero EB
E/A Verteiler
Breitenverstellung
Wenn Hubtisch hochfährt (Signal Hubtisch hochfahren),
wird das Vakuum eingeschaltet.
Hubtisch oben 0V
Hubtisch unten 24V
Hubtisch
Funktion : Hubtisch-Signal "oben" wird verzögert bis OK vom Vakuumsensor (Vakuum aufgebaut)
- Anzeigefarbe : 2 Colour-Modus
- Sollwert A = - 0,550 bar
b unbenutzt
Vakuumsensor
Keyence
AP31 PNP
24V
0V
bubk
Relais
+ Relaisfassung Schraubanschluß 00317258-01
A1 X2kb 1
Klemmenfeld E/A Verteiler
A3 X2kf 7
bn
zur
Umsetztplatine
Transportsteuerung LP1/2
Hubtisch X12
00326069
rd
wh
V1 und V2 :
Wago 280-613 / 281-410
Durchgangsklemme 1polig :
Siemens 8WA1011-6DG11
auf
0V
Klemmenfeld
zur
Umsetztplatine
2
Tek
Tek
RS02
US01 neu
15.02.06
25.07.01
27.04..2001
Tekin
Wollgarten
#
Projekt Bosch-Ansbach 2
00364115-010201LD3
2
Vakuum-Abfrage
Einstellungen Vakuumsensor :
- Einheit : bar
- Meßmodus : F3 ( 2-Independent-Ausgabe modus )
- N. O. Auswahl
- Vibrationsvermeidung 100ms
X2ka 1
A&D