KE2020取扱説明書VER.2.01.和文Rev.08.pdf - 第786页
14 - 5 (2) 配管系統図(ヘッド) Blow-Sw P ø8 (3) 配管系統図(一括交換台, 4 ケ所共通) ø 6 ø 6 ø 6 ø 6 ø 6 ø 6 P

14 - 4
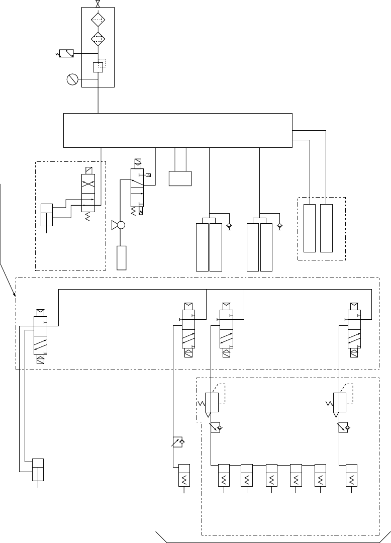
以下の配管図を参考にして下さい。
(1)
配管系統図(本体)
Cell block
AB
PR
AB
AB
φ
12
工事配管
フィルタ
レギュレータ
ミストセパレート
圧力スイッチ
圧力計
マニホールド
φ
6
CVS
φ 6 ST=30
(
オプション
)
(
イジェクタ
)
φ
6
φ
8
φ
8
φ
6
φ
6
φ
6
φ
6
ヘッドユニット
ドライシリンダ 20L F
ドライシリンダ 20R F
コネクタブラケット F
ドライシリンダ 20L R
ドライシリンダ 20R R
コネクタブラケット R
一括交換台
F
一括交換台
R
(
オプション
)
電磁弁付マニホールド
搬送ソレノイド
φ
4
φ
4
φ
4
φ
4
φ
4
AE/E
弁
AE/E
弁
φ
4
φ
4
(
メータイン
)
ストッパ
(
オプション
)
プッシャ
Y (x5)
(
オプション
)
プッシャ
X (x5)
φ
4

14 - 5
(2)
配管系統図(ヘッド)
Blow-Sw
P
ø8
(3)
配管系統図(一括交換台,
4
ケ所共通)
ø6
ø6
ø6
ø6
ø6
ø6
P

14 - 6
14-2-4. エアフィルタ
エアフィルタエアフィルタ
エアフィルタ(MNLA/FMLA
(MNLA/FMLA(MNLA/FMLA
(MNLA/FMLAヘッド)
ヘッド)ヘッド)
ヘッド)
14-2-4-1. MNLA
ヘッド
ヘッドヘッド
ヘッド
1. Z スライドシャフト①の止めねじ②をゆるめて,ノズルアウタシャフト③を抜きます。
2. フィルタ④の汚れを点検して下さい。
3. 汚れ等があれば,ノズルアウタシャフト③からフィルタ④を交換します。
4. ノズルアウタシャフト③を Z スライドシャフト①に差し込み,止めねじ②でしっかり固
定します。
フィルタ④ 品番:E3052729000
危険
不意の起動による事故を防ぐため,電源を切ってから行って下さい。
③
④
①
②