5OM-1321-005_w.pdf - 第127页
Tg 1301 -ID-MD 3 - 34 基板認識部 I/O 基板認識部 I/O 0709-002 A(M831WF A--1002) 24A5 :1 :3 07B 07A :1 :2 :3 B106F 茶 黒 青 :1 :2 :3 B6F B6F 24A3 10A :7 :2 X1068 :5 :6 :2 :1 :2 :1 Y78 :1 :2 :3 B68 :2 :3 :4 B69 :1 N07 (2/2) INGND IN+24V…

Tg1301-ID-MD
3-33
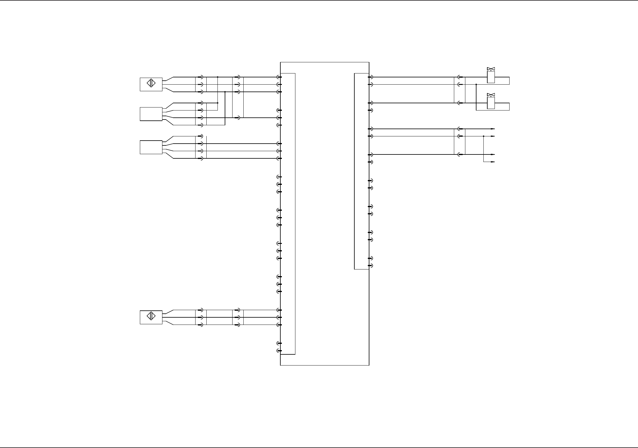
スキージヘッド I/O
スキージヘッド I/O
0602-001-(M831WFA--1001)

Tg1301-ID-MD
3-34
基板認識部 I/O
基板認識部 I/O
0709-002 A(M831WFA--1002)
24A5
:1
:3
07B
07A
:1
:2
:3
B106F
茶
黒
青
:1
:2
:3
B6F
B6F
24A3
10A
:7
:2
X1068
:5
:6
:2
:1
:2
:1
Y78
:1
:2
:3
B68
:2
:3
:4
B69
:1
N07 (2/2)
INGND
IN+24V:25
:26
B68
Y78
茶
黒
青
Y79
24A3
10A
24A5
B69
B6A
INGND
IN+24V
OUTch#10
OUTch#9
OUT+24V
N07-P4
OUTch#8
1
2OUT+24V
3
:4
5
P4P2
:6
INch#9
:5
:4
INGND:3
INch#8
:2
:1 IN+24V
N07-P2
INGND
IN+24V
INGND
IN+24V
OUTch#13
OUTch#12
OUT+24V
OUTch#11
OUT+24V
OUT+24V 6
7
8
9
10
11
INch#11
INch#10
:12
:11
:10
:9
:8
:7
INGND
IN+24V
INGND
IN+24V
INGND
IN+24V
INGND
IN+24V
:22
:23
:24
INch#15
:19
:20
:21
INch#14
OUTch#15
OUT+24V
OUTch#14
OUT+24V
OUT+24V 12
13
14
15
16
INch#13
INch#12
:18
:17
:16
:15
:14
:13
:1
:2
:3
X1068
:4
:1
B6A
:4
:3
:2
スクリーンクランプ解除確
認
E7B
E7A
印刷状態検査照明(オプション)
基板認識照明
桃
茶
黒
青
基板ストッパー ストッパー位置(出)
基板反り上押さえ 押え(出)
基板確認
基板ストッパー 上限
基板二枚検出
青
黒
茶
白

Tg1301-ID-MD
3-35
認識カメラ接続図
認識カメラ接続図
0709-003 B(M831WG---1001)
13
12
VID_IN0
GND
+12V
GND
VIDEO_OUT
GND
+12V
GND
1
2
4
3
11
10
VID_IN1
GND
23
24
10
11
GND
+12V
3
4
2
1
GND
VIDEO_OUT
GND
+12V
07B
24A5
07A
072
24A5
:2
+
12C
12C
10C
10C
X1B03
:3
:4
:1
:2
B03
B03
:2
:1
:4
:3
X2B03
-
-
E72
:1
:3
E72
X1G03
:1
:2
:3
:4
XU01
X1B04
:3
:4
:1
:2
+
-
E7B
:1
:2
E7B
E7A
:2
:1
U01
画像ボード
B04
E7A
-
+
B04
N00
BOXコンピュータ
スクリーン認識カメラ
スクリーン認識照明
印刷状態検査照明(オプション)
基板認識照明
基板認識カメラ