00194931-20 Anleitung CAN Test Box-Error Frame Diagnoseeinheit_de.pdf - 第108页
1 - 108 SIPLACE CAN Bus Ausgabe 10/2018 108 4.1 1.4 Messungen Abschlußw iderstände am Maschinen CAN Bus SX1/2 DX 1/2 Bei der SX und DX kann nicht mehr davon au sgegangen werden, dass be im CAN Bus 60Ohm zwischen Pin 2 un…

1 - 107
Ausgabe 10/2018 Siplace CAN Bus
107
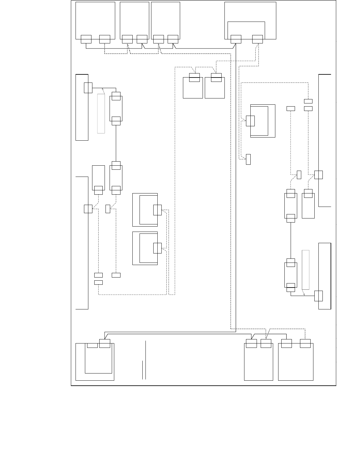
Abb. 4.11 - 5 Maschienen- und Gantry CAN Bus SX1/2 und DX 1/2 Stromlaufplan 03055284-02
C O T - I n s e r t 3 0 : 0 3 0 7 2 0 9 8
M a n u a l t a b l e 3 0 : 0 3 0 8 3 2 7 9
C A N b u s w i r i n g
w i r e n o . w i r i n g S u b - D - P I N
1 f r e e 1
2 G N D 6
3 C A N _ L 2
4 C A N _ H 7
5 G N D 3
6 f r e e 8
7 f r e e 4
8 f r e e 9
9 f r e e 5
X 1 p nX 2 p n
C A N c a r d
0 3 0 5 2 5 9 0
X 2 p n
C A N 1
G C U 3
0 3 0 5 2 2 0 0
( s a )
X 1 O u cX 1 U u c
C A N 1
( M C A N )
C A N 2
( G C A N )
C A N 2
F C U 1
F C c a m e r a , s t a t i o n a r y
X 1 0 d m
X 1 0 d m
B o a r d v i s i o n
L E D d r i v e r V L T 3 3
0 3 0 3 9 2 4 4 ( d m )
I C c a m e r a , s t a t i o n a r y
X 1 0 a m
X 1 0 a m
B o a r d v i s i o n
L E D d r i v e r V L T 3 3
0 3 0 3 9 2 4 4 ( a m )
X 1 0 b m
B o a r d v i s i o n
L E D d r i v e r V L T 3 3
0 3 0 3 9 2 4 4 ( b m )
I C c a m e r a , s t a t i o n a r y
X 1 0 b mX 1 0 c m
C A N 2
( G C A N )
C A N 1
( M C A N )
T a i l i n g i n t e r f a c e 2
0 3 0 6 4 1 2 7
( c a )
X 1 O u cX 1 U u c
X 1 7 c a
G C U 1
0 3 0 5 2 2 0 0
( u a )
X 1 U s c
C A N 2
( G C A N )
C A N 1
( M C A N )
X 1 O s c X 1 U s c
X 1 O s c
C A N 2
( G C A N )
C A N 1
( M C A N )
T a i l i n g i n t e r f a c e 1
0 3 0 6 4 1 2 7 ( a a )
G C U 2
0 3 0 5 2 2 0 0
( t a )
X 1 U t c
C A N 2
( G C A N )
C A N 1
( M C A N )
X 1 O t c X 1 U t c
X 1 O t c
C o n t r o l c o m p u t e r
0 3 0 5 5 3 0 0 ( p c )
X 1 7 c a
X 1 8 c a
X 1 8 c a
X 1 7 a a
X 1 7 a a
X 1 8 a a
X 1 8 a a
P C B c o n t r o l 2
D i s t r i b u t o r u n i t
0 3 0 6 5 8 9 2 ( q a )
C A N 1
( M C A N )
X 2 q b
C A N 2
I / O c o n t r o l u n i t
0 3 0 5 2 3 1 5 ( q b )
X 1 q b
X 1 q b
X 1 p n
X 7 a p
X 7 a p
P C B c o n t r o l 1
X 7 a o
X 7 a o
W P C 1
0 3 0 5 5 2 0 0 G C A N
* ) N o t e :
C o n n e c t t e r m i n a t i n g r e s i s t o r s
0 3 0 2 7 6 4 6
t o X 1 7 c a a n d X 1 8 c a i n 1 - g a n t r y m a c h i n e s .
* )
* )
0 3 0 5 2 2 1 8 C A N 2
S o
X 1 1 6
X 1 1 5
C A N I N
X 1 1 5
X 3 * p
X 3 * p
C O T - I n s e r t 6 0 : 0 3 0 6 0 4 7 1
M a n u a l t a b l e 6 0 : 0 3 0 8 3 0 9 3
T e r m i n a t i n g
r e s i s t o r
0 3 0 2 7 6 4 6
X 1
X 1 * q
X 1 1 5
X 3 * p
C O T - I n s e r t 3 0 : 0 3 0 7 2 0 9 3
M a n u a l t a b l e 3 0 : 0 3 0 8 3 2 7 3
C A N
S w i t c h
X 1 * q
X 2 * q
X 2 * q
C A N - B u s
T e r m i n a t o r
X 1
X 1
S t 2
S t 2
X 2
X 2
C O T - I n s e r t 3 0 : 0 3 0 7 2 0 9 7 - W 3
M a n u a l t a b l e 3 0 : 0 3 0 8 3 2 7 8 - W 3
C O T - I n s e r t 3 0 : 0 3 0 7 2 0 9 8
M a n u a l t a b l e 3 0 : 0 3 0 8 3 2 7 9
F C U 2W P C 2
S o
X 1 3 6
X 1 3 5
C A N I N
X 1 3 5
X 3 * p
X 3 * p
C O T - I n s e r t 6 0 : 0 3 0 6 0 4 7 1
M a n u a l t a b l e 6 0 : 0 3 0 8 3 0 9 3
T e r m i n a t i n g
r e s i s t o r
0 3 0 2 7 6 4 6
X 1
X 1 * q
X 1 3 5
X 3 * p
C O T - I n s e r t 3 0 : 0 3 0 7 2 0 9 3
M a n u a l t a b l e 3 0 : 0 3 0 8 3 2 7 3
C A N
S w i t c h
X 1 * q
X 2 * q
X 2 * q
C A N - B u s
T e r m i n a t o r
X 1
X 1
S t 2
S t 2
X 2
X 2
C O T - I n s e r t 3 0 : 0 3 0 7 2 0 9 7 - W 3
M a n u a l t a b l e 3 0 : 0 3 0 8 3 2 7 8 - W 3

1 - 108
SIPLACE CAN Bus Ausgabe 10/2018
108
4.11.4 Messungen Abschlußwiderstände am Maschinen CAN Bus
SX1/2 DX 1/2
Bei der SX und DX kann nicht mehr davon ausgegangen werden, dass beim CAN Bus 60Ohm
zwischen Pin 2 und 7 bei ausgeschalter Maschine gemessen werden können.
Bei ausgeschalteter Maschine mit WPC oder ohne WPC müssen folgende CAN Bus - Wider-
stände zwischen Pin 2 und Pin 7 am Stecker gemessen werden.
Hinweis:
Bei der Konfiguration einer SIPLACE SX/DX Maschine mit einem WPC wird die Platine "CAN-
Bus-Abschluss BE-Tisch 03046863-xx" eingesetzt, werden zwei WPC‘s installiert, wird der Auf-
rüstsatz COT-I30 CAN Switch 2.WPC 03085518-xx zweimal benötigt, dieser muss dann an bei-
den Stellplätzen installiert werden.
Überprüfung des CAN Bus Kabels:
Zwischen Pin 2 und 3 und zwischen Pin 7 und 3 darf keine Verbindung bestehen
(ca. 1 bis 3 MOhm ).
Achtung: 4
Power fail Signal ist nicht mehr im CAN Bus Kabel integriert. Dieses Signal wird jetzt über das
25VDC Puls Netzteil am Ausgang generiert und geht direkt zur HCU und GCU.
Ohne WPC 1x WPC angeschlossen 2x WPC angeschlossen
CAN1 CAN2 CAN1 CAN2 CAN1 CAN2
SX1/DX1 40 Ohm 60 Ohm 40 Ohm 40 Ohm -- --
SX2/DX2 30 Ohm 60 Ohm 30 Ohm 40 Ohm 30 Ohm 60 Ohm

1 - 109
Ausgabe 10/2018 Siplace CAN Bus
109
4.12 CAN Bus Struktur SX / DX - Serie (ab Ma Nr. N001/
Mai 2015)
Alle SX Maschinen ab der Seriennummer N001, geliefert ab Mai 2015 sind mit folgender neuer
Hardware ausgerüstet:
- Box PC IBASE 402 (03120423-xx)
- CIN Box 4 vierfach CAN Bus Karte
- MGCU2 - Modulare Gantry Control Unit (Einführung der 3fach MGCU Ende 2015)
- Stromversorgung - Switched Mode Power Supply (SMPS)
- I/O Module 2
- Interne Kabelbaum und Kabelschlepp
Durch die Einführung der CAN Box (03108598-xx CAN Interface CINX) hat sich die CAN Bus
Struktur in der SX Maschine nicht geändert. Nur die Kommunikation zwischen der CAN Box CIN
und dem Stationsrechner ist jetzt über ein LAN Kabel ausgeführt (siehe Beschreibung auf den fol-
genden Seiten).
Abb. 4.12 - 1 03108598-xx CAN Interface CINX
1 CAN Bus Anschlüsse CAN1-4
(SX maschinen benutzen nur die An-
schlüsse CAN1 und CAN2)
2 LAN Anschluss CAT 5 Kabel zum PC-
LAN1
3 DIP Schalter - Einstellung des Ab-
schlusswiderstände von120 Ohm für
CAN1-4
4 Stromversorgung 24V
1234
X-Series S ON ON ON ON
SX-Series OFF OFF OFF OFF