00194931-20 Anleitung CAN Test Box-Error Frame Diagnoseeinheit_de.pdf - 第138页
1 - 138 SIPLACE CAN Bus Ausgabe 10/2018 138 4.16.1 Maschinen CAN Bus Struktur X4i S und X4 S (ab MA Nr . H001/Mai 2015) Die CIN Box hat vier CAN Bus Ans chlüsse, somit kann jeder Ste llplatz über einen CAN Bus An- schluß…

1 - 137
Ausgabe 10/2018 Siplace CAN Bus
137
4.16 CAN Bus Struktur Siplace X-Serie S (ab Seriennr.
H001/Mai 2015)
Mit dem X-Modul upgrade an den X-Serien S Maschinen werden folgende Maschinenkomponen-
ten geändert:
- Box PC 427d mit Core 3i-Prozessor
- CIN Box neue 4 fach CAN Bus Karte
- MGCU2/MGCU3 - Modul Gantry control unit
- Stromversorger komplett - Switched Module Power Supply (SMPS)
- E/A Modul 2
- Vision Gig E - neue Kameras (LP-Kamera, BE -Kamera und stationäre Kameras)
- geänderte Kabelbaum
Mit der Einführung der CIN Box (03108598-xx CAN Interface CINX) ändert sich die CAN Bus
Struktur an den X-Serien S Maschinen, dies ist auf den folgenden Seiten beschrieben.
Abb. 4.16 - 1 03108598-xx CAN Interface CINX
1 CAN Bus Anschlüsse CAN1-4 2 LAN Anschluß CAT 5 Kabel zum PC
3 DIP Switch - Einstellung Abschlusswider-
stand 120 Ohm für CAN1-4
4 Anschluß 24V Spannungsversorgung
1234
X-Series S ON ON ON ON
SX-Series OFF OFF OFF OFF

1 - 138
SIPLACE CAN Bus Ausgabe 10/2018
138
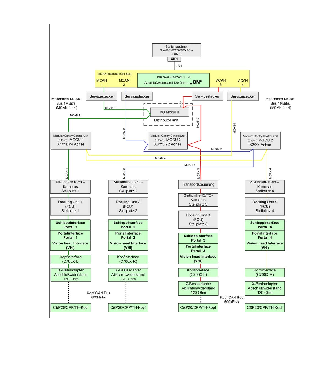
4.16.1 Maschinen CAN Bus Struktur X4i S und X4 S (ab MA Nr. H001/Mai 2015)
Die CIN Box hat vier CAN Bus Anschlüsse, somit kann jeder Stellplatz über einen CAN Bus An-
schluß versorgt werden. Dadurch verkürzt sich die physikalische Länge des CAN Bus Kabels und
verbessert die Kommunikation zwischen der CIN Box und den einzelnen Subsystemen.
Bei der Überprüfung des CAN Bus, muss auf die unterschiedliche Verdrahtung der MGCU‘s ge-
achtet werden. Diese unterscheidet sich durch die Anzahl der Portale und den Einsatz einer
2 fach- bzw. 3-fach MGCU
Abb. 4.16 - 2 Maschinen CAN Bus X4i S und X4 S

1 - 139
Ausgabe 10/2018 Siplace CAN Bus
139
4.16.2 Gantry CAN Bus Siplace X4i S und X4 S (ab MA Nr. H001/Mai 2015)
Der GCAN-Bus ist für die Kommunikation zwischen den Modularen Gantry Control Units
(MGCU´s) und Modularen Head Control Units (MHCU´s) für Portale in einem Bestückbereich ver-
antwortlich (z.B. Kopf-CAN-Diagnose oder SIRIO-Kommunikation).
Bei Maschinenproblemen muss der GCAN in die Fehlersuche einbezogen werden, z.B. auf ver-
tauschte Anschlüsse überprüfen bzw. defekte Kabel (siehe auch Stromlaufplan).
Abb. 4.16 - 3 Gantry CAN Bus Siplace X4i S und X4 S