00194931-20 Anleitung CAN Test Box-Error Frame Diagnoseeinheit_de.pdf - 第117页
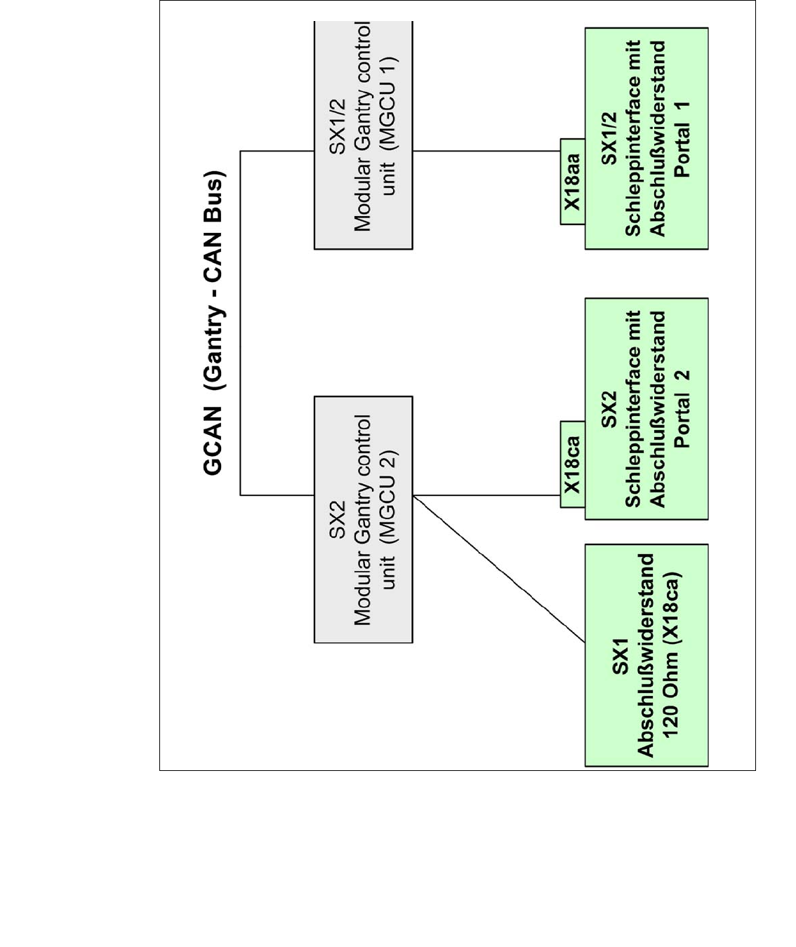
1 - 1 1 7 Ausgabe 1 0/2018 Siplace CAN Bus 11 7 4.13.3 Gantry CAN Bus Stru ktur SX1/2 und DX1/2 Abb. 4.13 - 4 Gantry CAN Bus Struktur SX1/2 und DX1/2

1 - 116
SIPLACE CAN Bus Ausgabe 10/2018
116
4.13.2 Maschinen CAN Bus Struktur SX2 /DX2 (ab Ma. Nr. P001/Juni 2016)
Abb. 4.13 - 3 Maschinen CAN Bus Struktur SX2 und DX2 (mit 3-fach MGCU)

1 - 117
Ausgabe 10/2018 Siplace CAN Bus
117
4.13.3 Gantry CAN Bus Struktur SX1/2 und DX1/2
Abb. 4.13 - 4 Gantry CAN Bus Struktur SX1/2 und DX1/2

1 - 118
SIPLACE CAN Bus Ausgabe 10/2018
118
Abb. 4.13 - 5 siehe Stromlaufplan 00198248-01_DC_SX12_V2_DE+EN