00194931-20 Anleitung CAN Test Box-Error Frame Diagnoseeinheit_de.pdf - 第159页
1 - 159 Ausgabe 1 0/2018 Siplace CAN Bus 159 Abb. 4.19 - 3 Maschine CAN Bus Struktur SIPLACE TX12i/2 Stromlaufplan 90012154-01 *&$1 *&$1 *&$1 *&$1 &$1EXVZLULQJ &$1EXVZLULQJ &$1EXVZLULQJ …

1 - 158
SIPLACE CAN Bus Ausgabe 10/2018
158
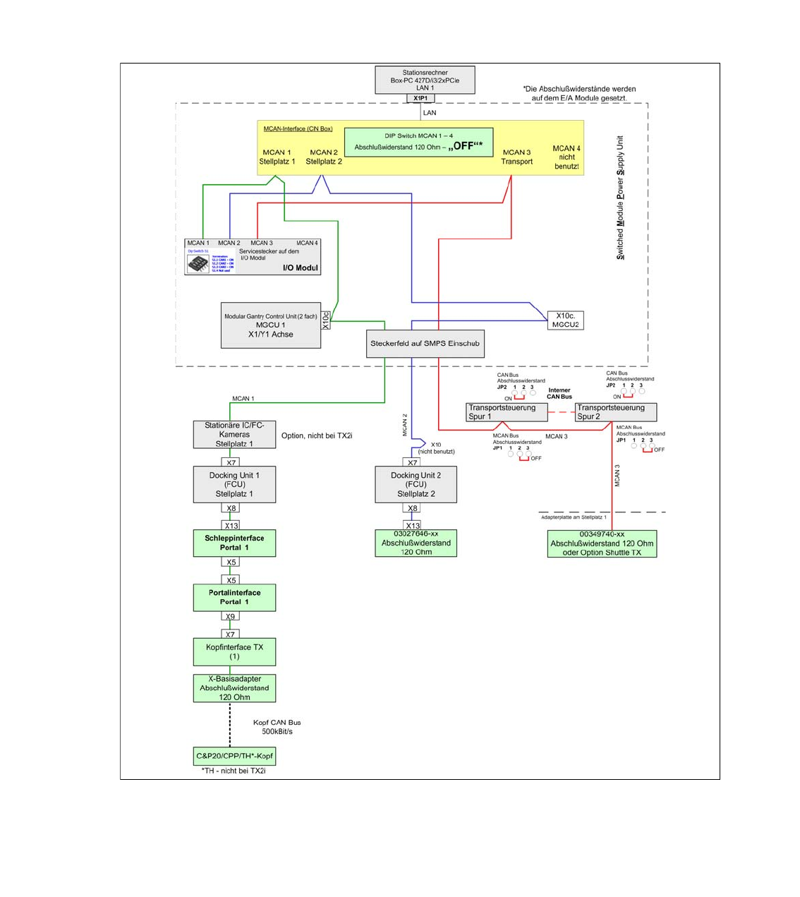
4.19.1 Maschinen CAN Bus Struktur TX2i, TX2 und TXmicron (ab MA Nr. TA 500
Januar 2017)
Bei den SIPLACE TX Maschinen werden 3 Maschinen-CAN Bus Netze für die Kommunikation zu
den Subsystemen benutzt. Zur Fehlersuche befinden sich auf dem E/A Module für jedes CAN Bus
Netz ein Servicestecker.Wie aus der folgenden Übersicht zu sehen, wird der MCAN 1 für die Sub-
systeme am Stellplatz 1benutzt (MGCU, FCU, stationäre Kamera, Portal 1). Der MCAN 2 versorgt
den Stellplatz 2 (MGCU, FCU, Portal 2) und der MCAN 3 die Transportsteuerung mit der Option
Shuttle extension TX.Der Unterschied zur Vorgängerversion der TX, ist die Jumper -Einstellung
an der TSP Spur 2 und der zusätzliche Abschlußwiderstand..
Abb. 4.19 - 2 CAN Bus Struktur SIPLACE TX2i, TX2 und TXmicron

1 - 159
Ausgabe 10/2018 Siplace CAN Bus
159
Abb. 4.19 - 3 Maschine CAN Bus Struktur SIPLACE TX12i/2 Stromlaufplan 90012154-01
*&$1
*&$1
*&$1
*&$1
&$1EXVZLULQJ
&$1EXVZLULQJ
&$1EXVZLULQJ
&$1EXVZLULQJ
:LUHQRZLULQJ'6XESLQ
1&
*1'
&$1B/
&$1B+
*1'
1&
1&
1&
1&
0&$1/RFDWLRQ
0&$1/RFDWLRQ
0&$1/RFDWLRQ
0&$1/RFDWLRQ0&$1/RFDWLRQ
0&$1/RFDWLRQ
0&$1/RFDWLRQ
0&$1/RFDWLRQ
QRWXVHG
7HUPLQDWLRQ
7HUPLQDWLRQ
7HUPLQDWLRQ
7HUPLQDWLRQ
6&$1 21
6&$1 21
6&$1 21
6&$1 21
6&$1 21
6&$1 21
6&$1 21
6&$1 21
6&$1 21
6&$1 21
6&$1 21
6&$1 21
61RWXVHG
61RWXVHG
61RWXVHG
61RWXVHG
&$1%XVWHUPLQDWLRQ
&$1%XVWHUPLQDWLRQ
&$1%XVWHUPLQDWLRQ
&$1%XVWHUPLQDWLRQ
'LS6ZLWFK6
'XDO&RQYH\RU
'XDO&RQYH\RU
'XDO&RQYH\RU
'XDO&RQYH\RU
21 21
2)) 2))
;6HU6
6;
21 21
2)) 2))
;6HU6
6;
/$12KP 2KP
2))
2))
2))
2)) 2))
2))
2))
2))7;
7;
7;
7; 2))
2))
2))
2)) 2))
2))
2))
2)) 7;
7;
7;
7;
1RWH
1RWH
1RWH
1RWH
7HUPLQDWLRQYLD,2B'LVWULEXWRUBERDUG
7HUPLQDWLRQYLD,2B'LVWULEXWRUBERDUG
7HUPLQDWLRQYLD,2B'LVWULEXWRUBERDUG
7HUPLQDWLRQYLD,2B'LVWULEXWRUBERDUG
([WHUQ&RQQHFWRUSODWH
3&
3&
3&
3&
&RQWURO&RPSXWRU
&RQWUROFRPSXWHU%R[3&'L[3&,H
&RQWUROFRPSXWHU%R[3&'L[3&,H
&RQWUROFRPSXWHU%R[3&'L[3&,H
&RQWUROFRPSXWHU%R[3&'L[3&,H
&+&75/
',
',
',
',
,2FRQWUROXQLW
,2FRQWUROXQLW
,2FRQWUROXQLW
,2FRQWUROXQLW
'LVWULEXWRUDVVHPEO\7;
'LVWULEXWRUDVVHPEO\7;
'LVWULEXWRUDVVHPEO\7;
'LVWULEXWRUDVVHPEO\7;
'LVWULEXWRU
',
;3
;3
;3
;3
/$1
;
;
;
;
&$1
&$1&,1
&$1&,1
&$1&,1
&$1&,1
;B&$1',
;B&$1',
;B&$1',
;B&$1',
:
:
:
:
)ODWURXQGFDEOH
[
PP
0*&8
0*&8
0*&8
0*&8
*DQWU\
3RVLWLRQFRQWUROOHU
3RVLWLRQFRQWUROOHU
3RVLWLRQFRQWUROOHU
3RVLWLRQFRQWUROOHU
JDQWU\D[LV0*&8
JDQWU\D[LV0*&8
JDQWU\D[LV0*&8
JDQWU\D[LV0*&8
&+*$
;2F
;2F
;2F
;2F
0&$1&$1
;2F0*&8
;2F0*&8
;2F0*&8
;2F0*&8
;&2$
;&2$
;&2$
;&2$
;&2$
;&2$
;&2$
;&2$
;
;
;
;
$
$
$
$
3&%/DQH
3&%/DQH
3&%/DQH
3&%/DQH
763[[
&2/
;
;
;
;
;&27L
;&27L
;&27L
;&27L
:
:
:
:
)ODWURXQGFDEOH
[
PP
;B&$1',
;B&$1',
;B&$1',
;B&$1',
&$1&,1
&$1&,1
&$1&,1
&$1&,1
7,
7,
7,
7,
*DQWU\
7UDLOLQJLQWHUIDFH
7UDLOLQJLQWHUIDFH
7UDLOLQJLQWHUIDFH
7UDLOLQJLQWHUIDFH
&+*$
;2F
;2F
;2F
;2F
0&$1&$1
;2F0*&8
;2F0*&8
;2F0*&8
;2F0*&8
;8F
;8F
;8F
;8F
*&$1
0*&8
0*&8
0*&8
0*&8
*DQWU\
3RVLWLRQFRQWUROOHU
3RVLWLRQFRQWUROOHU
3RVLWLRQFRQWUROOHU
3RVLWLRQFRQWUROOHU
JDQWU\D[LV0*&8
JDQWU\D[LV0*&8
JDQWU\D[LV0*&8
JDQWU\D[LV0*&8
&+*$
;8F
;8F
;8F
;8F
*&$1
;7,
;7,
;7,
;7,
;
;
;
;
0&$1
:
:
:
:
)ODWURXQGFDEOH
[
PP
;&27L
;&27L
;&27L
;&27L ;&27L
;&27L
;&27L
;&27L
PP
[
)ODWURXQGFDEOH
:
:
:
:
;
;
;
;
*&$1
;
;
;
;
*&$1
;7,
;7,
;7,
;7,
;,&
;,&
;,&
;,&
;,&
;,&
;,&
;,&
:
:
:
:
)ODWURXQGFDEOH
[
PP
7,
7,
7,
7,
*DQWU\
7UDLOLQJLQWHUIDFH
7UDLOLQJLQWHUIDFH
7UDLOLQJLQWHUIDFH
7UDLOLQJLQWHUIDFH
&+*$
;8F0*&8
;8F0*&8
;8F0*&8
;8F0*&8
;7,
;7,
;7,
;7,
;8F0*&8
;8F0*&8
;8F0*&8
;8F0*&8
PP
[
)ODWURXQGFDEOH
:
:
:
:
PP
[
)ODWURXQGFDEOH
:
:
:
:
:
:
:
:
)ODWURXQGFDEOH
[
PP
:
:
:
:
)ODWURXQGFDEOH
[
PP
:
:
:
:
)ODWURXQGFDEOH
[
PP
:
:
:
:
)ODWURXQGFDEOH
[
PP
:
:
:
:
)ODWURXQGFDEOH
[
PP
;&27L
;&27L
;&27L
;&27L
;7,
;7,
;7,
;7,
;B&$1',
;B&$1',
;B&$1',
;B&$1',
:
:
:
:
)ODWURXQGFDEOH
[
PP
&$1&,1
&$1&,1
&$1&,1
&$1&,1
',&
',&
',&
',&
&RQQHFWRUILHOG
&+',
&$1',&
&$1',&
&$1',&
&$1',&&$1',&
&$1',&
&$1',&
&$1',&&$1',&
&$1',&
&$1',&
&$1',&
&$1',&
&$1',&
&$1',&
&$1',&
&$1',&
&$1',&
&$1',&
&$1',&
:
:
:
:
)ODWURXQGFDEOH
[
PP
:
:
:
:
)ODWURXQGFDEOH
[
PP
:
:
:
:
)ODWURXQGFDEOH
[
PP
&$1',&
&$1',&
&$1',&
&$1',&
:
:
:
:
)ODWURXQGFDEOH
[
PP
:
:
:
:
)ODWURXQGFDEOH
[
PP
:
:
:
:
)ODWURXQGFDEOH
[
PP
&$7$6)735'
:
:
:
:
;33&
;33&
;33&
;33&
5-
/$1&,1
/$1&,1
/$1&,1
/$1&,1
5-
;B
;B
;B
;B
&$16HUYLFH
;
;
;
;
&$1
;
;
;
;
&$1
;B
;B
;B
;B
&$16HUYLFH
;B
;B
;B
;B
&$16HUYLFH
5
6
$
$
$
$
3&%/DQH
3&%/DQH
3&%/DQH
3&%/DQH
763[[
&2/
:
:
:
:
;6
;6
;6
;6
,QWHUQDO&$1%86
,QWHUQDO&$1%86
,QWHUQDO&$1%86
,QWHUQDO&$1%86
;
;
;
;
;$
;$
;$
;$
;$
;$
;$
;$
;
;
;
;
;)&8
;)&8
;)&8
;)&8
)&8
)&8
)&8
)&8
;)&89
/RFDWLRQ
&27L/RF
&27L
&27L
&27L
&27L
'RFNLQJXQLW
'RFNLQJXQLW
'RFNLQJXQLW
'RFNLQJXQLW
;
;
;
;
&$1B
>%DVHPDFKLQH@
;&27L
;&27L
;&27L
;&27L
&$1B,Q
;&27L
;&27L
;&27L
;&27L
&$1B2XW
;)&8
;)&8
;)&8
;)&8
)&8
)&8
)&8
)&8
;)&89
/RFDWLRQ
&27L/RF
&27L
&27L
&27L
&27L
'RFNLQJXQLW
'RFNLQJXQLW
'RFNLQJXQLW
'RFNLQJXQLW
;
;
;
;
&$1B
>%DVHPDFKLQH@
;&27L
;&27L
;&27L
;&27L
&$1B,Q
;&27L
;&27L
;&27L
;&27L
&$1B2XW
;
;
;
;
0&$1
-3
-3
-3
-3
&$1EXVH[W
7HUPLQDWLRQ5
2))
7HUPLQDWLRQLVRQWKH
&RQQHFWRU&$1(;7
-3 2))
VWDUWLQJFDEOHH[WHQVLRQ:
&,1
&,1
&,1
&,1
&RQWURO&RPSXWRU
&$1,QWHUIDFH&,1
&$1,QWHUIDFH&,1
&$1,QWHUIDFH&,1
&$1,QWHUIDFH&,1
&+&75/
/$1
/$1
/$1
/$1
&$1
&$1
&$1
&$1
/RFDWLRQ
&$1
&$1
&$1
&$1
/RFDWLRQ
&$1
&$1
&$1
&$1
QRWXVHG
&$1
&$1
&$1
&$1
&RQYH\RU
-3
-3
-3
-3
&$1EXVH[W
7HUPLQDWLRQ5
2))
:
:
:
:
)ODWURXQGFDEOH
[
PP
53LQ
;75
;75
;75
;75
7HUPLQDWRU2KP
'6XESLQIHPDOH
&$1(;7
&$1(;7
&$1(;7
&$1(;7
VW&$0/RF&$1
VW&$0
VW&$0
VW&$0/RF
VW&$0/RF
&$1B+
&$1B+
&$1B+
&$1B/
&$1B/
&$1B/
1& 1&
7HUPLQDWLRQ7HUPLQDWLRQ7HUPLQDWLRQ,2&2175 ,2&2175
*$0&$1
*$
(QG7HUPLQDWLRQ
*$*&$1
*$
(QG7HUPLQDWLRQ
*$0&$1
*$
(QG7HUPLQDWLRQ
*$*&$1
*$
(QG7HUPLQDWLRQ
&$1B%XVBZLULQJ
&+&75/
&$1B',
&$1B',
&$1B',
&$1/DQH
&2
*$0*&80&$1
&+*$
*$0*&8*&$1
&+*$
*$0*&80&$1
&+*$
*$0*&8*&$1
&+*$
&$1(;7
&2

1 - 160
SIPLACE CAN Bus Ausgabe 10/2018
160
4.19.2 Maschinen CAN Bus Struktur TX1 (ab MA Nr. TA 500 Januar 2017)
Bei den SIPLACE TX Maschinen werden 3 Maschinen-CAN Bus Netze für die Kommunikation zu
den Subsystemen benutzt. Zur Fehlersuche befinden sich auf dem E/A Module für jedes CAN Bus
Netz ein Servicestecker. Wie aus der folgenden Übersicht zu sehen, wird der MCAN 1 für die Sub-
systeme am Stellplatz 1benutzt (MGCU, FCU, stationäre Kamera, Portal 1). Der MCAN 2 versorgt
den Stellplatz 2 (FCU) und der MCAN 3 die Transportsteuerung mit der Option Shuttle extension
TX.
Der Unterschied zur Vorgängerversion der TX, ist die Jumper -Einstellung an der TSP Spur 2 und
der zusätzliche Abschlußwiderstand.
Abb. 4.19 - 4 CAN Bus Struktur SIPLACE TX1