00194931-20 Anleitung CAN Test Box-Error Frame Diagnoseeinheit_de.pdf - 第57页
1 - 57 Ausgabe 1 0/2018 Siplace CAN Bus 57 4.5.9 HF CAN Bus Struktur mit Univer salkabelbaum (SW 505-V ers.02/Aktuell) CAN Bus Struktur mit SW 505.xx und Com Baugruppe KSP 354 mit Universalkabelbaum (Be- schriftung am Ka…

1 - 56
SIPLACE CAN Bus Ausgabe 10/2018
56
Abb. 4.5 - 15 CAN Bus Struktur HF (ein CAN Bus je BB, Universalkabelbaum SW 505 Version 01)
V i s i o n C o n t r o l - U n i t
0 0 3 6 3 9 6 1 ( q d )
C A N
M a i n D i s t r i b u t o r
0 3 0 1 0 0 0 4 ( q a )
X 2 q d
X 2 q d
C A N
X 1 q b
X 1 q b
E i n z u g 2 E i n z u g 1
X 1 2 5X 1 2 6
C A N - I nC A N - O u t
X 1 1 5X 1 1 6
C A N - I nC A N - O u t
C A N
L P - S t e u e r u n g
X 2 2 a o
X 2 2 a o
C A N I / O - M o d u l
0 0 3 5 5 0 5 1 ( q b )
B u
S tB uS t
B uB u
0 3 0 1 0 0 5 0
B u
C A N
X 9 t q
0 3 0 1 0 0 5 1
B u
X 2 r d X 1 r b
X 1 4 5
C A N - I n
B u B u
B u
A x i s U n i t
0 3 0 1 6 1 1 0
X 9 s q
C A N
E i n z u g 3
X 1 3 6
C A N - O u t
X 4 0 c a
C A N
X 4 0 c a
0 3 0 1 0 0 5 7
S t
B u
X 2 r d
C A N
C A N I / O - M o d u l
0 0 3 5 5 0 5 1 ( r b )
X 1 r b
C A N
S u b D i s t r i b u t o r
0 3 0 1 0 0 0 5 ( r a )
V i s i o n C o n t r o l - U n i t
0 0 3 6 3 9 6 1 ( r d )
E i n z u g 4
S c h l e p p I n t e r f a c e
0 3 0 1 0 6 1 2
P 1
( c a )
S c h l e p p I n t e r f a c e
0 3 0 1 0 6 1 2
P 3
X 6 7
0 3 0 1 0 0 5 4
S t
C o m p u t e r U n i t
X 1 3 5 X 1 4 6
C A N - I n C A N - O u t
S t
B u
X 9 s q
B u
0 3 0 1 0 0 5 6
0 3 0 1 0 0 5 3
0 3 0 1 0 0 5 2
X 6 8
U m g e b u n g s d r u c k s e n s o r
P n e u m a t i k e i n h e i t
X 6 6
X 6 6
B u
B u S t
X 6 7
0 3 0 1 0 0 5 5
B e s t ü c k b e r e i c h 2
B e s t ü c k b e r e i c h 1
X 4 0 d a
B u
X 4 0 b a
B u
( b a )
X 4 0 b a
X 4 0 b a
0 3 0 0 2 1 1 0
X 6 p n
X 6 p n
B u
K o m m u n i k a t i o n s b a u g r u p p e
X 7 p nX 1 2 p n
f r e if r e i
X 1 1 p n
X 1 1 p n
B u
C A N - B U S 1C A N - B U S 2
S t
1 2 0 O h m
A b s c h l u s s w i d e r s t a n d
0 3 0 2 7 6 4 6
X 1
X 1
S t
1 2 0 O h m
A b s c h l u s s w i d e r s t a n d
0 3 0 2 7 6 4 6

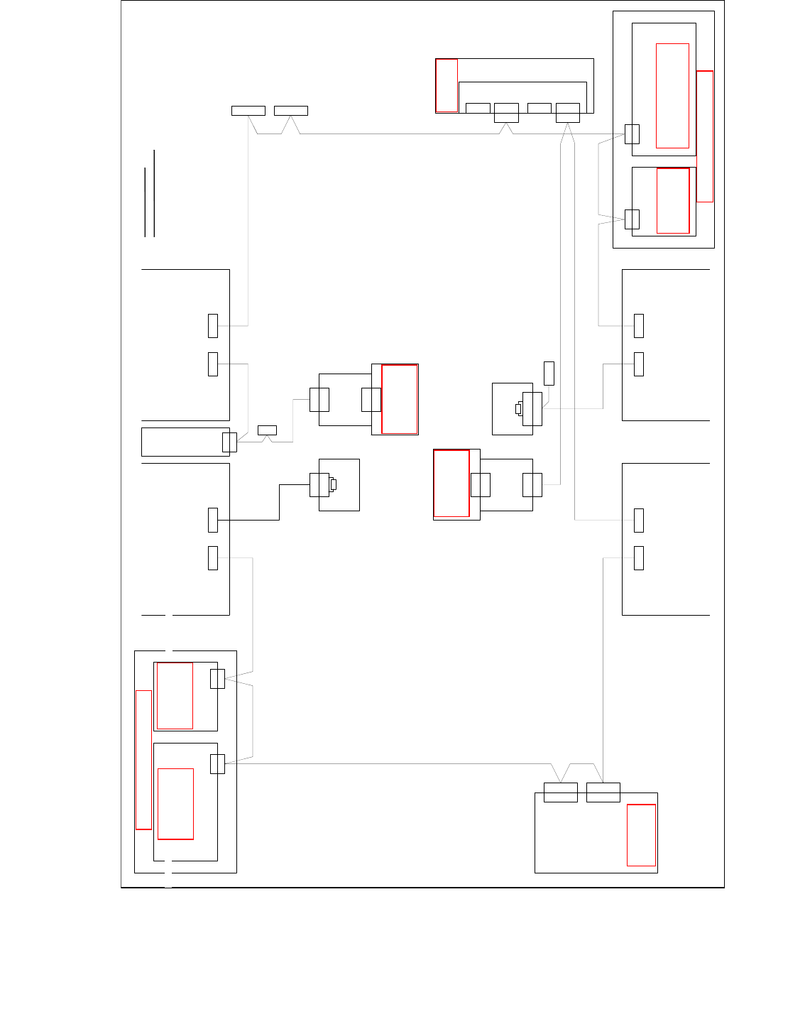
1 - 57
Ausgabe 10/2018 Siplace CAN Bus
57
4.5.9 HF CAN Bus Struktur mit Universalkabelbaum (SW 505-Vers.02/Aktuell)
CAN Bus Struktur mit SW 505.xx und Com Baugruppe KSP 354 mit Universalkabelbaum (Be-
schriftung am Kabel (0301xxxx-0x), ein CAN Bus für jeden Bestückbereich.
Abb. 4.5 - 16 CAN Bus Struktur HF (ein CAN Bus je BB, Universalkabelbaum SW 505 Version 02)
SMP BUS
C
O
M
U
n
i
t
K
S
P
3
5
4
MC
CAN Bus cable 2
Computer Unit
For each Placementarea one CAN Bus!
* with SW 505 Gantry 2 is changed to gantry 3
new cable loop!
new circuit diagram!
Trailing cable-
Interface
Gantry 1
Transport
COT 1
Tape cutter
Control unit
CAN Bus cable 1
CAN E/
A
Modu
l
Sektor
4
CAN E/
A
Modu
l
Sektor
4
CAN E/
A
Modu
l
Sektor
4
CAN I/O
SUB Module
Section 4
Vision
Control unit
SUB Distributor Section 4
Section 4
COT 4 / MTC
Tape cutter
Vision
Section 2
CAN I/O
Main Module
Section 2
Main Distributor Section 2
Control unit
COT 2 / MTC
Tape cutter
Axis unit
PA 2
COT 3
Tape cutter
Trailing cable-
Interface
Gantry 3*
x6pnx11pn
Head board(C500)
Gantry 1
Terminator
(120 OHM)
Head board(C500)
Gantry 3*
Terminator
(120 OHM)
Terminator (120 OHM)
[near the trailingcable
interface]
Terminator (120 OHM)
[near the trailingcable
interface]

1 - 58
SIPLACE CAN Bus Ausgabe 10/2018
58
Abb. 4.5 - 17 CAN Bus Struktur HF (ein CAN Bus je BB, Universalkabelbaum SW 505 Version 02)
Vision-Steuerung
00363 961
CAN
Hauptverteiler 0301 0004 (qa)
X2qd
X2qd
Einzug 2 Einzug 1
X125X126
CAN-InCAN-Out
X115X116
CAN-InCAN-Out
CAN
LP-Steuerung
X22ao
X22ao
CAN I/O-Modul
00355 051
(qb)
Bu
StBuSt
Bu
0301 0050
CAN
0301 0051
X2rd
X145
CAN-In
BuBu
Achseinschub 2/3
0301 6110
X30_2sq
CAN
Einzug 3
X136
CAN-Out
X40ca
CAN
St
X2rd
CAN
Unterverteiler 0301 0005 (ra)
Vision-Steuerung
00363 961
Einzug 4
Schlepp Interface
0301 0612 (ca)
P3
0301 0054
Computereinschub
X135
CAN-In
Bu
Bu
X68
Umgebungsdrucksensor
Pneumatikeinheit
Bestückbereich 2
Bestückbereich 1
CAN
X30_2sq
X30_1sq
Bu
X30_1sq
Bu
X30_2tq
Bu
X30_1tq
X146
CAN-Out
St
CAN I/O-Modul
00355 051
(rb)
X40aa
Schlepp Interface
0301 0612 (aa)
P1
0301 0059
X40ca
Bu
X40ba
Bu
0301 0053
Bu
Bu
X40aa
Bu
Bu
Bu
X1rb
X1qb
0300 2110
X6pn
X6pn
Kommunikationsbaugruppe
X7pnX12pn
freifrei
X11pn
X11pn
CAN-BUS 1CAN-BUS 2
St
120 Ohm
Abschlusswiderstand
0302 7646
X1
120 Ohm
Abschlusswiderstand
0302 7646
X1
St
0301 0052
X30_1sq
Bu
frei
X2he
X1he
1-Wire Hub
0301 0577 (he)
X2he
X1he
1-Wire Hub
0301 0577 (he)
X40da
CAN
X1qb
CAN
X1rb
AderNr. Belegung Sub-D- PIN
CAN_H4
RESET
frei
PowerFail
CAN_INT
GND
8
9
6
7
5
GND
CAN_L
"1-Wire"
CAN-Bus Aderbelegung
1
3
2
7
9
5
8
4
3
1
2
6
(qd)
(rd)
Siehe Seite 4-9
Siehe Seite 5-37
Siehe Seite 5-28
Siehe Seite 3-12
Siehe Seite 5-28
Siehe Seite 5-37
Siehe Seite 3-8
Siehe Seite 4-19
Siehe Seite 5-57
Siehe Seite 5-57