00194931-20 Anleitung CAN Test Box-Error Frame Diagnoseeinheit_de.pdf - 第124页
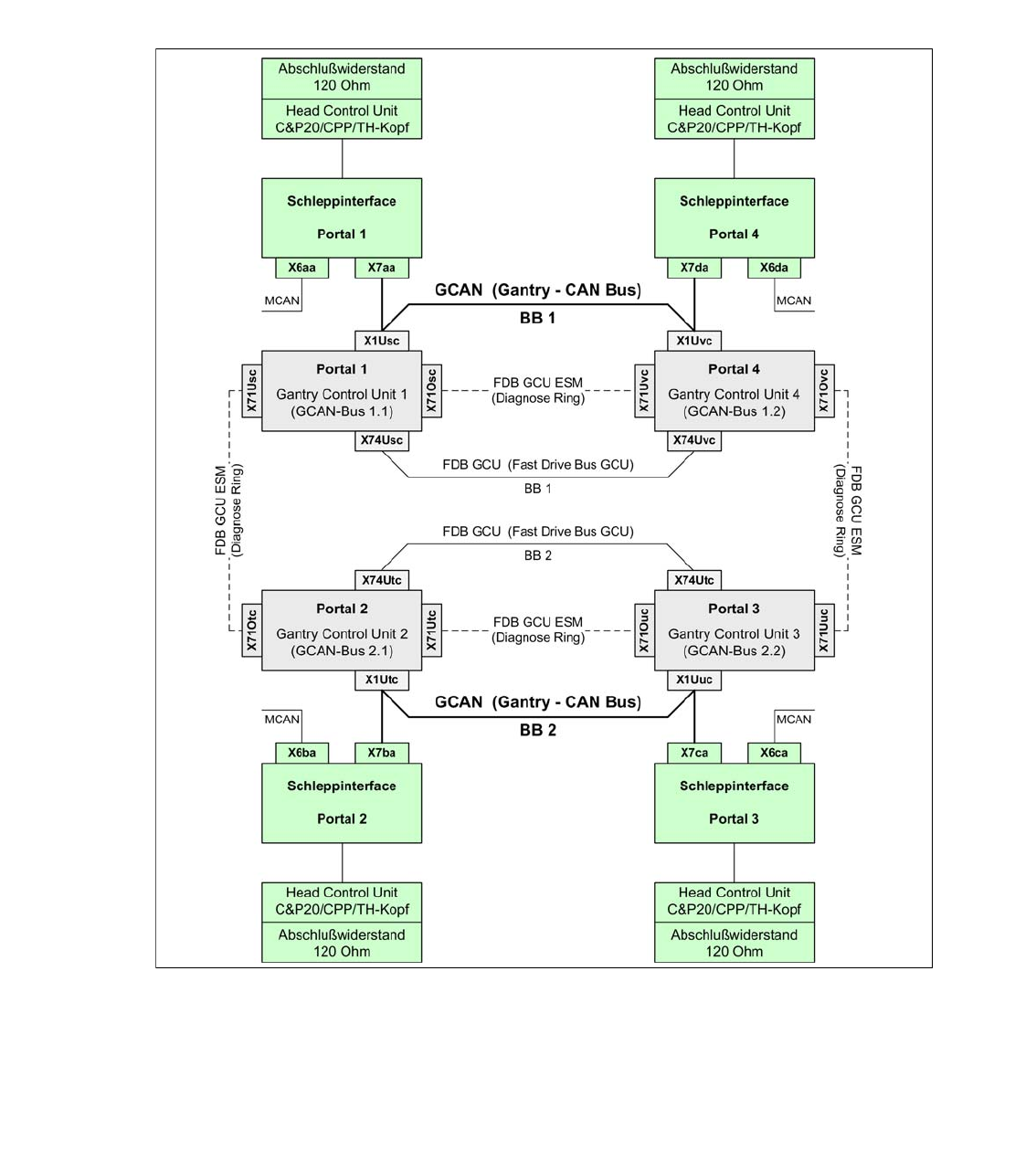
1 - 124 SIPLACE CAN Bus Ausgabe 10/2018 124 4.15.2 Gantry CAN Bus Siplace X4 S und X4i S Der GCAN-Bus ist für die Kommunikation zwischen den Gantry Control Units (GCU´s) und Head Control Units (HCU´s) für Portal e in ein…

1 - 123
Ausgabe 10/2018 Siplace CAN Bus
123
4.15.1 Maschinen CAN Bus Struktur X4 S und X4i S (Variante 1 bis Sept. 2013)
Mit dem Steuerungskonzept GCU (Gantry control unit) für die Hauptachsen und HCU/MHCU
(Head control unit) für die Kopfachsen, ergibt sich eine neue CAN Bus Struktur, die diese Subsys-
teme einbindet, auch bezeichnet als MCAN Bus (Maschinen CAN Bus) in den Stromlaufplänen.
Für die Synchronisation der HCU‘s und GCU‘s wurde ein weiterer CAN Bus eingeführt, der GCAN
Bus (Gantry CAN Bus).
.
Abb. 4.15 - 2 Maschinen CAN Bus X4i S und X4 S

1 - 124
SIPLACE CAN Bus Ausgabe 10/2018
124
4.15.2 Gantry CAN Bus Siplace X4 S und X4i S
Der GCAN-Bus ist für die Kommunikation zwischen den Gantry Control Units (GCU´s) und Head
Control Units (HCU´s) für Portale in einem Bestückbereich verantwortlich (z.B. Kopf-CAN-Diag-
nose oder SIRIO-Kommunikation).
Bei Maschinenproblemen muss der GCAN in die Fehlersuche einbezogen werden, z.B. auf ver-
tauschte Anschlüße überprüfen bzw. defekte Kabel (siehe auch Stromlaufplan).
Abb. 4.15 - 3 Gantry CAN Bus Siplace X4 S und X4i S

1 - 125
Ausgabe 10/2018 Siplace CAN Bus
125
Abb. 4.15 - 4 CAN Bus Struktur X4i S und X4 S Stromlaufplan 90011579-01
&$1%86
&$1%86
&$1%86
&$1%86
3ODFHPHQWDUHD
3ODFHPHQWDUHD
3ODFHPHQWDUHD
3ODFHPHQWDUHD
&$1%86
&$1%86
&$1%86
&$1%86
3ODFHPHQWDUHD
3ODFHPHQWDUHD
3ODFHPHQWDUHD
3ODFHPHQWDUHD
&$1EXVZLULQJ
&$1EXVZLULQJ
&$1EXVZLULQJ
&$1EXVZLULQJ
ZLUHQRZLULQJ68%'SLQ
IUHH
*1'
&$1B/
&$1B+
*1'
IUHH
IUHH
IUHH
IUHH
DD
DD
DD
DD
7UDLOLQJ,QWHUIDFH
7UDLOLQJ,QWHUIDFH
7UDLOLQJ,QWHUIDFH
7UDLOLQJ,QWHUIDFH
*&$1%86
:
:
:
:
0&$1%86
:
:
:
:
;
;
;
;
GD
GD
GD
GD
7UDLOLQJ,QWHUIDFH
7UDLOLQJ,QWHUIDFH
7UDLOLQJ,QWHUIDFH
7UDLOLQJ,QWHUIDFH
*&8
*&8
*&8
*&8
*&80RWLRQFRQWUROOHU
*&80RWLRQFRQWUROOHU
*&80RWLRQFRQWUROOHU
*&80RWLRQFRQWUROOHU
;2VF
;2VF
;2VF
;2VF
0&$1
;2
;2
;2
;2
)'%*&8(60
;8
;8
;8
;8
)'%*&8
;8VF
;8VF
;8VF
;8VF
*&$1
;8
;8
;8
;8
)'%*&8(60
*&8
*&8
*&8
*&8
*&80RWLRQFRQWUROOHU
*&80RWLRQFRQWUROOHU
*&80RWLRQFRQWUROOHU
*&80RWLRQFRQWUROOHU
;2YF
;2YF
;2YF
;2YF
0&$1
;8
;8
;8
;8
)'%*&8(60
;8
;8
;8
;8
)'%*&8
&$7H6)73
:
:
:
:
&$7H6)73
:
:
:
:
;
;
;
;
;8YF
;8YF
;8YF
;8YF
*&$1
*&$1%86
:
:
:
:
*&$1%86
:
:
:
:
*&$1%86
:
:
:
:
&27L
&27L
&27L
&27L
'RFNLQJXQLW
'RFNLQJXQLW
'RFNLQJXQLW
'RFNLQJXQLW
&+&$1
0&$1%86
:
:
:
:
&27L
&27L
&27L
&27L
'RFNLQJXQLW
'RFNLQJXQLW
'RFNLQJXQLW
'RFNLQJXQLW
&+&$1
2SWLRQDO
2SWLRQDO
2SWLRQDO
2SWLRQDO
0DQXDOB7DEOH
0DQXDOB7DEOH
0DQXDOB7DEOH
0DQXDOB7DEOH
07B/('PLQ/('PD[
07B/('PLQ/('PD[
07B/('PLQ/('PD[
07B/('PLQ/('PD[
WRFRQQHFWHG/RFDWLRQ
WRFRQQHFWHG/RFDWLRQ
WRFRQQHFWHG/RFDWLRQ
WRFRQQHFWHG/RFDWLRQ
0&$1%86
:
:
:
:
DR
DR
DR
DR
&RQYH\RU
&RQYH\RU
&RQYH\RU
&RQYH\RU
&+&$1
2SWLRQDO
2SWLRQDO
2SWLRQDO
2SWLRQDO
VLQJOH&RQYH\RUULJKW
VLQJOH&RQYH\RUULJKW
VLQJOH&RQYH\RUULJKW
VLQJOH&RQYH\RUULJKW
VLQJOH&RQYH\RUOHIW
VLQJOH&RQYH\RUOHIW
VLQJOH&RQYH\RUOHIW
VLQJOH&RQYH\RUOHIW
;
;
;
;
0&$1%86
:
:
:
:
0&$1%86
:
:
:
:
;DS
;DS
;DS
;DS
SF
SF
SF
SF
&RQWURO&RPSXWHU
&RQWURO&RPSXWHU
&RQWURO&RPSXWHU
&RQWURO&RPSXWHU
;SQ
;SQ
;SQ
;SQ
&$1
;SQ
;SQ
;SQ
;SQ
&$1
;
;
;
;
&$1
;
;
;
;
&$1
0&$1%86
:
:
:
:
0&$1%86
:
:
:
:
0&$1%86
:
:
:
:
0&$1%86
:
:
:
:
&27L
&27L
&27L
&27L
'RFNLQJXQLW
'RFNLQJXQLW
'RFNLQJXQLW
'RFNLQJXQLW
&+&$1
;
;
;
;
0&$1%86
:
:
:
:
:
:
:
:
0&$1%86
;2
;2
;2
;2
)'%*&8(60
*&8
*&8
*&8
*&8
*&80RWLRQFRQWUROOHU
*&80RWLRQFRQWUROOHU
*&80RWLRQFRQWUROOHU
*&80RWLRQFRQWUROOHU
;2WF
;2WF
;2WF
;2WF
0&$1
;8
;8
;8
;8
)'%*&8(60
;8
;8
;8
;8
)'%*&8
;8WF
;8WF
;8WF
;8WF
*&$1
;2
;2
;2
;2
)'%*&8(60
0&$1%86
:
:
:
:
*&8
*&8
*&8
*&8
*&80RWLRQFRQWUROOHU
*&80RWLRQFRQWUROOHU
*&80RWLRQFRQWUROOHU
*&80RWLRQFRQWUROOHU
;2XF
;2XF
;2XF
;2XF
0&$1
;2
;2
;2
;2
)'%*&8(60
;8
;8
;8
;8
)'%*&8
;8XF
;8XF
;8XF
;8XF
*&$1
;8
;8
;8
;8
)'%*&8(60
&$7H6)73
:
:
:
:
&$7H6)73
:
:
:
:
&$7H6)73
:
:
:
:
&$7H6)73
:
:
:
:
:
:
:
:
0&$1%86
ED
ED
ED
ED
7UDLOLQJ,QWHUIDFH
7UDLOLQJ,QWHUIDFH
7UDLOLQJ,QWHUIDFH
7UDLOLQJ,QWHUIDFH
FD
FD
FD
FD
7UDLOLQJ,QWHUIDFH
7UDLOLQJ,QWHUIDFH
7UDLOLQJ,QWHUIDFH
7UDLOLQJ,QWHUIDFH
;
;
;
;
&27L
&27L
&27L
&27L
'RFNLQJXQLW
'RFNLQJXQLW
'RFNLQJXQLW
'RFNLQJXQLW
&+&$1
0&$1%86
:
:
:
:
0&$1%86
:
:
:
:
:
:
:
:
0&$1%86
:
:
:
:
0&$1%86
*&$1%86
:
:
:
:
*&$1%86
:
:
:
:
;
;
;
;
*&$1%86
:
:
:
:
*&$1%86
:
:
:
:
:
:
:
:
0&$1%86
0&$1
:
:
:
:
0&$1%86
:
:
:
:
0&$1%86
:
:
:
:
;DR
;DR
;DR
;DR
;DP
;DP
;DP
;DP
/RFDWLRQ
/RFDWLRQ
/RFDWLRQ
/RFDWLRQ
6WDWLRQDU\,&FDPHUDV
6WDWLRQDU\,&FDPHUDV
6WDWLRQDU\,&FDPHUDV
6WDWLRQDU\,&FDPHUDV
;EP
;EP
;EP
;EP
/RFDWLRQ
/RFDWLRQ
/RFDWLRQ
/RFDWLRQ
6WDWLRQDU\,&FDPHUDV
6WDWLRQDU\,&FDPHUDV
6WDWLRQDU\,&FDPHUDV
6WDWLRQDU\,&FDPHUDV
;FP
;FP
;FP
;FP
/RFDWLRQ
/RFDWLRQ
/RFDWLRQ
/RFDWLRQ
6WDWLRQDU\,&FDPHUDV
6WDWLRQDU\,&FDPHUDV
6WDWLRQDU\,&FDPHUDV
6WDWLRQDU\,&FDPHUDV
;GP
;GP
;GP
;GP
/RFDWLRQ
/RFDWLRQ
/RFDWLRQ
/RFDWLRQ
6WDWLRQDU\,&FDPHUDV
6WDWLRQDU\,&FDPHUDV
6WDWLRQDU\,&FDPHUDV
6WDWLRQDU\,&FDPHUDV
;SQ
;SQ
;SQ
;SQ;SQ
;SQ
;SQ
;SQ
;
;
;
;
;SQ
;SQ
;SQ
;SQ
6HUYLFH
6HUYLFH
6HUYLFH
6HUYLFH
&$1
&$1
&$1
&$1
;
;
;
;
;TE
;TE
;TE
;TE ;TE
;TE
;TE
;TE
;SQ
;SQ
;SQ
;SQ
6HUYLFH
6HUYLFH
6HUYLFH
6HUYLFH
&$1
&$1
&$1
&$1
;2VF
;2VF
;2VF
;2VF
;DD
;DD
;DD
;DD
;2WF
;2WF
;2WF
;2WF
;ED
;ED
;ED
;ED
;FD
;FD
;FD
;FD
;ED
;ED
;ED
;ED ;8WF
;8WF
;8WF
;8WF ;8WF
;8WF
;8WF
;8WF ;8WF
;8WF
;8WF
;8WF
;8XF
;8XF
;8XF
;8XF ;8XF
;8XF
;8XF
;8XF ;2XF
;2XF
;2XF
;2XF
;
;
;
;
;8VF
;8VF
;8VF
;8VF;8VF
;8VF
;8VF
;8VF;2VF
;2VF
;2VF
;2VF
;8YF
;8YF
;8YF
;8YF;8YF
;8YF
;8YF
;8YF;8YF
;8YF
;8YF
;8YF
;
;
;
;
;GD
;GD
;GD
;GD
;DD
;DD
;DD
;DD
;2XF
;2XF
;2XF
;2XF;FD
;FD
;FD
;FD
;
;
;
;
;GD
;GD
;GD
;GD
;
;
;
;
;2YF
;2YF
;2YF
;2YF
;2WF
;2WF
;2WF
;2WF ;8VF
;8VF
;8VF
;8VF
;8XF
;8XF
;8XF
;8XF
;2YF
;2YF
;2YF
;2YF
&RQWURO&RPSXWHU
&RQWURO&RPSXWHU
&RQWURO&RPSXWHU
&RQWURO&RPSXWHU
%R[3&&&
$TE
$TE
$TE
$TE
&$1,20RGXO
&$1,20RGXO
&$1,20RGXO
&$1,20RGXO
'LVWULEXWRU
'LVWULEXWRU
'LVWULEXWRU
'LVWULEXWRU
,&)&/RF&$1
,&)&/RF&$1
,&)&/RF&$1
,&)&/RF&$1
VW&$0
VW&$0/RF&$1
VW&$0/RF&$1
VW&$0/RF&$1
VW&$0/RF&$1
VW&$0
VW&$0
VW&$0/RF&$1
VW&$0/RF&$1
VW&$0/RF&$1
VW&$0/RF&$1
VW&$0
VW&$0/RF&$1
VW&$0/RF&$1
VW&$0/RF&$1
VW&$0/RF&$1
&27L&$1287
&27L
&27L&$1,1
&27L
&2&$1,1
GXDO&RQYH\RU
&2
&2&$1287
GXDO&RQYH\RU
&2
&27L&$1287
&27L
&27L&$1,1
&27L
&27L&$1287
&27L
&27L&$1,1
&27L
&27L&$1287
&27L
&27L&$1,1
&27L
*$0&$1
*$
*$*&$1
*$
*$*&$1
*$
*$0&$1
*$
*$0&$1
*$
*$*&$1
*$
*$*&$1
*$
*$0&$1
*$
&2&$1,1O
VLQJOH&RQYH\RUOHIW
&2
&2&$1,1U
VLQJOH&RQYH\RUULJKW
&2
&2&$1287U
VLQJOH&RQYH\RUULJKW
&2
&2&$1287O
VLQJOH&RQYH\RUOHIW
&2
07BPLQ/(' &$1287
07BPLQ/(' &$1,1
07B-7)[ &$1287
07
07B-7)[ &$1,1
07
&27L &$1)&B&$0
VW&$0
2SWLRQDOEHWZHHQFRQQHFWLRQ
)&&DPHUD/RFDWLRQ
;B;B
&27L &$1)&B&$0
VW&$0
2SWLRQDOEHWZHHQFRQQHFWLRQ
)&&DPHUD/RFDWLRQ
;B;B