00194931-20 Anleitung CAN Test Box-Error Frame Diagnoseeinheit_de.pdf - 第140页
1 - 140 SIPLACE CAN Bus Ausgabe 10/2018 140 Abb. 4.16 - 4 CAN Bus Struktur X4i Sund X4 S Stromlaufplan 9001216 0-0x :HLWHUJDEH VRZLH 9 HUYLHOIlOWLJXQJ GLHVHU 8QWHUODJH 9HUZHUWXQJ XQG 3URSULHWDU\ 'DWD FRPSDQ\ FRQILGH…

1 - 139
Ausgabe 10/2018 Siplace CAN Bus
139
4.16.2 Gantry CAN Bus Siplace X4i S und X4 S (ab MA Nr. H001/Mai 2015)
Der GCAN-Bus ist für die Kommunikation zwischen den Modularen Gantry Control Units
(MGCU´s) und Modularen Head Control Units (MHCU´s) für Portale in einem Bestückbereich ver-
antwortlich (z.B. Kopf-CAN-Diagnose oder SIRIO-Kommunikation).
Bei Maschinenproblemen muss der GCAN in die Fehlersuche einbezogen werden, z.B. auf ver-
tauschte Anschlüsse überprüfen bzw. defekte Kabel (siehe auch Stromlaufplan).
Abb. 4.16 - 3 Gantry CAN Bus Siplace X4i S und X4 S

1 - 140
SIPLACE CAN Bus Ausgabe 10/2018
140
Abb. 4.16 - 4 CAN Bus Struktur X4i Sund X4 S Stromlaufplan 90012160-0x
:HLWHUJDEH VRZLH 9HUYLHOIlOWLJXQJ GLHVHU 8QWHUODJH 9HUZHUWXQJ XQG3URSULHWDU\ 'DWD FRPSDQ\ FRQILGHQWLDO &RS\LQJ RI WKLV GRFXPHQW JLYLQJ LW WR RWKHUV DQG WKH XVH RU3ULYLOHJHG EXVLQHVV LQIRUPDWLRQ 2IIHQGHUV DUH OLDEOH WR SD\PHQW RI GDPDJHV $OO ULJKWV DUH UHVHUYHG LQ WKH =XZLHGHUKDQGOXQJHQ YHUSIOLFKWHQ ]X 6FKDGHQHUVDW] $OOH 5HFKWH YRUEHKDOWHQ
1RWH
1RWH
1RWH
1RWH
&$17HUPLQDWLQJ5HVLVWRU2KP
&$17HUPLQDWLQJ5HVLVWRU2KP
&$17HUPLQDWLQJ5HVLVWRU2KP
&$17HUPLQDWLQJ5HVLVWRU2KP
6HWWKH',3VZLWFKHVWR
6HWWKH',3VZLWFKHVWR
6HWWKH',3VZLWFKHVWR
6HWWKH',3VZLWFKHVWR
21SRVLWLRQ WHUPLQDWHG
21SRVLWLRQ WHUPLQDWHG
21SRVLWLRQ WHUPLQDWHG
21SRVLWLRQ WHUPLQDWHG
3ODFHPHQWDUHD
3ODFHPHQWDUHD
3ODFHPHQWDUHD
3ODFHPHQWDUHD
&$1EXVZLULQJ
&$1EXVZLULQJ
&$1EXVZLULQJ
&$1EXVZLULQJ
:LUHQRZLULQJ'6XESLQ
1&
*1'
&$1B/
&$1B+
*1'
1&
1&
1&
1&
3ODFHPHQWDUHD
3ODFHPHQWDUHD
3ODFHPHQWDUHD
3ODFHPHQWDUHD
:3&
:3&
:3&
:3&
;DR
;DR
;DR
;DR
;DS
;DS
;DS
;DS
0&$1
0&$1
0&$1
0&$1
21
21
21
21 21
21
21
21
2)) 2))
;6HU6
6;
21
21
21
21 21
21
21
21
2)) 2))
;6HU6
6;
/$12KP 2KP
%R[3&'L
[3&,H
&RQWUROFRPSXWHU
&RQWUROFRPSXWHU
&RQWUROFRPSXWHU
&RQWUROFRPSXWHU
3&
3&
3&
3&
,2FRQWUROXQLW,,;6HULHV6FSO
,2FRQWUROXQLW,,;6HULHV6FSO
,2FRQWUROXQLW,,;6HULHV6FSO
,2FRQWUROXQLW,,;6HULHV6FSO
'LVWULEXWRU
'LVWULEXWRU
'LVWULEXWRU
'LVWULEXWRU
$TE
$TE
$TE
$TE
&$1,QWHUIDFH&,1
&$1,QWHUIDFH&,1
&$1,QWHUIDFH&,1
&$1,QWHUIDFH&,1
&,1
&,1
&,1
&,1
0&$1
0&$1
0&$1
0&$1
0&$1
0&$1
0&$1
0&$1
/$1
/$1
/$1
/$1
/$1&,1
/$1&,1
/$1&,1
/$1&,1
&$1&,1
&$1&,1
&$1&,1
&$1&,1
0*&8
0*&8
0*&8
0*&8
3RVLWLRQFRQWUROOHU
3RVLWLRQFRQWUROOHU
3RVLWLRQFRQWUROOHU
3RVLWLRQFRQWUROOHU
JDQWU\D[LV0*&8
JDQWU\D[LV0*&8
JDQWU\D[LV0*&8
JDQWU\D[LV0*&8
;<$[LVDQG<$[LV
;<$[LVDQG<$[LV
;<$[LVDQG<$[LV
;<$[LVDQG<$[LV
;2F
;2F
;2F
;2F
0&$1
;2F0*&8
;2F0*&8
;2F0*&8
;2F0*&8
;
;
;
;
0&$1
;
;
;
;
*&$1B
*DQWU\
7UDLOLQJ,QWHUIDFH
7UDLOLQJ,QWHUIDFH
7UDLOLQJ,QWHUIDFH
7UDLOLQJ,QWHUIDFH
DD
DD
DD
DD
;DD
;DD
;DD
;DD
;GP
;GP
;GP
;GP
;IS
;IS
;IS
;IS
IS
IS
IS
IS
;)&89;6HULHV
;)&89;6HULHV
;)&89;6HULHV
;)&89;6HULHV
&27L/RFDWLRQ
&27L/RFDWLRQ
&27L/RFDWLRQ
&27L/RFDWLRQ
;
;
;
;
;
;
;
;
&27L
&27L
&27L
&27L
'RFNLQJXQLW
'RFNLQJXQLW
'RFNLQJXQLW
'RFNLQJXQLW
2SWLRQDO
2SWLRQDO
2SWLRQDO
2SWLRQDO
0DQXDOB7DEOH
0DQXDOB7DEOH
0DQXDOB7DEOH
0DQXDOB7DEOH
07B/('PLQ/('PD[
07B/('PLQ/('PD[
07B/('PLQ/('PD[
07B/('PLQ/('PD[
WRFRQQHFWHG/RFDWLRQ
WRFRQQHFWHG/RFDWLRQ
WRFRQQHFWHG/RFDWLRQ
WRFRQQHFWHG/RFDWLRQ
'RFNLQJXQLW
'RFNLQJXQLW
'RFNLQJXQLW
'RFNLQJXQLW
&27L
&27L
&27L
&27L
NS
NS
NS
NS
;)&89;6HULHV
;)&89;6HULHV
;)&89;6HULHV
;)&89;6HULHV
&27L/RFDWLRQ
&27L/RFDWLRQ
&27L/RFDWLRQ
&27L/RFDWLRQ
;NS
;NS
;NS
;NS
;
;
;
;
*&$1B
;
;
;
;
0&$1
*DQWU\
7UDLOLQJ,QWHUIDFH
7UDLOLQJ,QWHUIDFH
7UDLOLQJ,QWHUIDFH
7UDLOLQJ,QWHUIDFH
GD
GD
GD
GD
;GD
;GD
;GD
;GD
;DD
;DD
;DD
;DD
;
;
;
;
;GD
;GD
;GD
;GD
;
;
;
;
0*&8
0*&8
0*&8
0*&8
3RVLWLRQFRQWUROOHU
3RVLWLRQFRQWUROOHU
3RVLWLRQFRQWUROOHU
3RVLWLRQFRQWUROOHU
JDQWU\D[LV0*&8
JDQWU\D[LV0*&8
JDQWU\D[LV0*&8
JDQWU\D[LV0*&8
;<$[LVDQG<$[LV
;<$[LVDQG<$[LV
;<$[LVDQG<$[LV
;<$[LVDQG<$[LV
;6 ;$[LV
;$[LVDQG;$[LV
;$[LVDQG;$[LV
;$[LVDQG;$[LV
;$[LVDQG;$[LV
3RVLWLRQFRQWUROOHUJDQWU\D[LV0*&8
3RVLWLRQFRQWUROOHUJDQWU\D[LV0*&8
3RVLWLRQFRQWUROOHUJDQWU\D[LV0*&8
3RVLWLRQFRQWUROOHUJDQWU\D[LV0*&8
0*&8
0*&8
0*&8
0*&8
;2F
;2F
;2F
;2F
)'%(60
;8F
;8F
;8F
;8F
)'%(60
;8F
;8F
;8F
;8F
)'%(60
;2F0*&8
;2F0*&8
;2F0*&8
;2F0*&8
;8F0*&8
;8F0*&8
;8F0*&8
;8F0*&8
;8F0*&8
;8F0*&8
;8F0*&8
;8F0*&8
;8F0*&8
;8F0*&8
;8F0*&8
;8F0*&8
5-
;
;
;
;
'6XESLQ
;
;
;
;
;'68%
;'68%
;'68%
;'68%
*&$1
;
;
;
;
*&$1
;
;
;
;
;2F
;2F
;2F
;2F
)'%'LDJ
0+&88+0
;2F0*&8
;2F0*&8
;2F0*&8
;2F0*&8
;2F
;2F
;2F
;2F
)'%'LDJ
0+&88+0
0*&8
0*&8
0*&8
0*&8
'LDJQRVWLF
LQWHUIDFH
0*&8
&$1&,1
&$1&,1
&$1&,1
&$1&,1
;8F
;8F
;8F
;8F
0&$1
;8F0*&8
;8F0*&8
;8F0*&8
;8F0*&8
;DP
;DP
;DP
;DP
;8F
;8F
;8F
;8F
)'%*DQWU\
;8F0*&8
;8F0*&8
;8F0*&8
;8F0*&8
;2F
;2F
;2F
;2F
)'%(60
;2F0*&8
;2F0*&8
;2F0*&8
;2F0*&8
;EP
;EP
;EP
;EP
;2F
;2F
;2F
;2F
0&$1
;2F0*&8
;2F0*&8
;2F0*&8
;2F0*&8
0&$1
0&$1
0&$1
0&$1
&$1&,1
&$1&,1
&$1&,1
&$1&,1
;8F
;8F
;8F
;8F
0&$1
;2F
;2F
;2F
;2F
)'%+HDG
0+&88+0
;
;
;
;
)'%
;2F0*&8
;2F0*&8
;2F0*&8
;2F0*&8 ;DD
;DD
;DD
;DD
KS
KS
KS
KS
;)&89;6HULHV
;)&89;6HULHV
;)&89;6HULHV
;)&89;6HULHV
&27L/RFDWLRQ
&27L/RFDWLRQ
&27L/RFDWLRQ
&27L/RFDWLRQ
'RFNLQJXQLW
'RFNLQJXQLW
'RFNLQJXQLW
'RFNLQJXQLW
&27L
&27L
&27L
&27L
;KS
;KS
;KS
;KS
;JS
;JS
;JS
;JS
JS
JS
JS
JS
;)&89;6HULHV
;)&89;6HULHV
;)&89;6HULHV
;)&89;6HULHV
&27L/RFDWLRQ
&27L/RFDWLRQ
&27L/RFDWLRQ
&27L/RFDWLRQ
&27L
&27L
&27L
&27L
'RFNLQJXQLW
'RFNLQJXQLW
'RFNLQJXQLW
'RFNLQJXQLW
;
;
;
;
0&$1
;
;
;
;
*&$1B
*DQWU\
7UDLOLQJ,QWHUIDFH
7UDLOLQJ,QWHUIDFH
7UDLOLQJ,QWHUIDFH
7UDLOLQJ,QWHUIDFH
ED
ED
ED
ED
;ED
;ED
;ED
;ED
;
;
;
;
*&$1
;
;
;
;
0&$1
*DQWU\
7UDLOLQJ,QWHUIDFH
7UDLOLQJ,QWHUIDFH
7UDLOLQJ,QWHUIDFH
7UDLOLQJ,QWHUIDFH
FD
FD
FD
FD
;FD
;FD
;FD
;FD
;ED
;ED
;ED
;ED
;
;
;
;
;
;
;
;
;FD
;FD
;FD
;FD
0&$1
:
:
:
:
)ODWURXQGFDEOH
[
PP
;
;
;
;
;
;
;
;
;'68%
;'68%
;'68%
;'68%
;
;
;
;
)'%
;GD
;GD
;GD
;GD
;3
;3
;3
;3
/$1
;
;
;
;
&$1
&$16(59,&(
&$16(59,&(
&$16(59,&(
&$16(59,&(
;'68%
;'68%
;'68%
;'68%
;8F
;8F
;8F
;8F
)'%(60
;2F0*&8
;2F0*&8
;2F0*&8
;2F0*&8
0*&8
0*&8
0*&8
0*&8
'LDJQRVWLF
LQWHUIDFH
0*&8
;TE
;TE
;TE
;TE
&$1&,1
&$1&,1
&$1&,1
&$1&,1
;2F
;2F
;2F
;2F
0&$1
;8F
;8F
;8F
;8F
0&$1
;8F
;8F
;8F
;8F
)'%*DQWU\
*&$1B
;2F
;2F
;2F
;2F
)'%'LDJ
0+&88+0
;
;
;
;
)'%
;ED
;ED
;ED
;ED
;2F
;2F
;2F
;2F
)'%
;
;
;
;
)'%
;FD
;FD
;FD
;FD
;2F0*&8
;2F0*&8
;2F0*&8
;2F0*&8
0*&8
0*&8
0*&8
0*&8
'LDJQRVWLF
LQWHUIDFH
0*&8
;2F0*&8
;2F0*&8
;2F0*&8
;2F0*&8
;8F0*&8
;8F0*&8
;8F0*&8
;8F0*&8
;'68%
;'68%
;'68%
;'68%
'LDJQRVLV0*&8
:
:
:
:
3DWFKFDEOH&$7H
PP
2SWLRQDOIRU6HUYLFH
;2F0*&8
;2F0*&8
;2F0*&8
;2F0*&8 ;8F0*&8
;8F0*&8
;8F0*&8
;8F0*&8
;8F0*&8
;8F0*&8
;8F0*&8
;8F0*&8
;2F
;2F
;2F
;2F
)'%+HDG
0+&88+0
;2F0*&8
;2F0*&8
;2F0*&8
;2F0*&8
;FP
;FP
;FP
;FP
&RQYH\RU
&RQYH\RU
&RQYH\RU
&RQYH\RU
DR
DR
DR
DR
2SWLRQDO
2SWLRQDO
2SWLRQDO
2SWLRQDO
VLQJOH&RQYH\RUULJKW
VLQJOH&RQYH\RUULJKW
VLQJOH&RQYH\RUULJKW
VLQJOH&RQYH\RUULJKW
VLQJOH&RQYH\RUOHIW
VLQJOH&RQYH\RUOHIW
VLQJOH&RQYH\RUOHIW
VLQJOH&RQYH\RUOHIW
&$16(59,&(
&$16(59,&(
&$16(59,&(
&$16(59,&(
0&$1
:
:
:
:
)ODWURXQGFDEOH
[
PP
0&$1
:
:
:
:
)ODWURXQGFDEOH
[
PP
0&$1
:
:
:
:
)ODWURXQGFDEOH
[
PP
0&$1
:
:
:
:
)ODWURXQGFDEOH
[
PP
PP
[
)ODWURXQGFDEOH
:
:
:
:
0&$1
0&$1
:
:
:
:
)ODWURXQGFDEOH
[
PP
0&$1
:
:
:
:
)ODWURXQGFDEOH
[
PP
;TE
;TE
;TE
;TE
0&$1
:
:
:
:
)ODWURXQGFDEOH
[
PP
0&$1
:
:
:
:
)ODWURXQGFDEOH
[
PP
&$1B6(59,&(
&$1B6(59,&(
&$1B6(59,&(
&$1B6(59,&(
0&$1
:
:
:
:
)ODWURXQGFDEOH
[
PP
0&$1
:
:
:
:
)ODWURXQGFDEOH
[
PP
0&$1
:
:
:
:
)ODWURXQGFDEOH
[
PP
PP
[
)ODWURXQGFDEOH
:
:
:
:
0&$1
0&$1
:
:
:
:
)ODWURXQGFDEOH
[
PP
/$1*&$1DQG
:
:
:
:
3DWFKFDEOH&$7H
P
*&$1DQG
:
:
:
:
)ODWURXQGFDEOH
[
PP
*&$1B
:
:
:
:
)ODWURXQGFDEOH
[
PP
)'%+&8*DQWU\
:
:
:
:
3DWFKFDEOH&$7H
PP
)'%+&8JDQWU\
:
:
:
:
3DWFKFDEOH&$7H
PP
'LDJQRVLV0*&8
:
:
:
:
3DWFKFDEOH&$7H
PP
2SWLRQDOIRU6HUYLFH
)'%+&8JDQWU\
:
:
:
:
3DWFKFDEOH&$7H
P
*&$1B
:
:
:
:
3DWFKFDEOH&$7H6)73
P
)'%+&8JDQWU\
:
:
:
:
3DWFKFDEOH&$7H
P
0&$1
:
:
:
:
)ODWURXQGFDEOH
[
PP
*&$1DQG
:
:
:
:
)ODWURXQGFDEOH
[
PP
*&$1DQG
:
:
:
:
)ODWURXQGFDEOH
[
PP
0&$1
:
:
:
:
)ODWURXQGFDEOH
[
PP
0&$1
:
:
:
:
)ODWURXQGFDEOH
[
PP
PP
[
)ODWURXQGFDEOH
:
:
:
:
0&$1
PP
[
)ODWURXQGFDEOH
:
:
:
:
0&$1
&$1B6(59,&(
&$1B6(59,&(
&$1B6(59,&(
&$1B6(59,&(
'LDJQRVLV0*&8
:
:
:
:
3DWFKFDEOH&$7H
PP
2SWLRQDOIRU6HUYLFH
PP
[
)ODWURXQGFDEOH
:
:
:
:
0&$1
0&$1
:
:
:
:
)ODWURXQGFDEOH
[
PP
)'%0*&8DQG0*&8
:
:
:
:
3DWFKFDEOH&$7H6)73
P
PP
[
)ODWURXQGFDEOH
:
:
:
:
0&$1
0&$1
:
:
:
:
)ODWURXQGFDEOH
[
PP
0&$1
:
:
:
:
)ODWURXQGFDEOH
[
PP
)'%0*&8DQG0*&8
:
:
:
:
3DWFKFDEOH&$7H6)73
P
2SWLRQIU6HUYLFH
$GDSWHU
'6XEWR5-
'68%
'68%
'68%
'68%
2SWLRQIU6HUYLFH
$GDSWHU
'6XEWR5-
'68%
'68%
'68%
'68%
;DS
;DS
;DS
;DS ;DR
;DR
;DR
;DR
9'&
32:(5
;3&
;3&
;3&
;3&
P
3DWFKFDEOH&$7H6)73
:
:
:
:
;
;
;
;
&$1
*$0&$1
*$B0*&8B;6
(QG7HUPLQDWLRQ
*$*&$1
(QG7HUPLQDWLRQ
*$*&$1
(QG7HUPLQDWLRQ
*$0&$1
*$B0*&8B;6
(QG7HUPLQDWLRQ
VW&$0
VW&$0/RF&$1
2SWLRQDO
2SWLRQDO
2SWLRQDO
2SWLRQDO
6WDWLRQDU\,&)&FDPHUDV
6WDWLRQDU\,&)&FDPHUDV
6WDWLRQDU\,&)&FDPHUDV
6WDWLRQDU\,&)&FDPHUDV
/RFDWLRQ
/RFDWLRQ
/RFDWLRQ
/RFDWLRQ
&27L&$1287
&27L
&27L&$1,1
&27L
07BPLQ/(' &$1287
07BPLQ/(' &$1,1
07B-7)[ &$1287
07B-7)
07B-7)[ &$1,1
07B-7)
VW&$0
&27L &$1)&B&$0
2SWLRQDOEHWZHHQFRQQHFWLRQ
)&&DPHUD/RFDWLRQ
;B;B
&27L&$1287
&27L
&27L&$1,1
&27L
2SWLRQDO
2SWLRQDO
2SWLRQDO
2SWLRQDO
6WDWLRQDU\,&)&FDPHUDV
6WDWLRQDU\,&)&FDPHUDV
6WDWLRQDU\,&)&FDPHUDV
6WDWLRQDU\,&)&FDPHUDV
/RFDWLRQ
/RFDWLRQ
/RFDWLRQ
/RFDWLRQ
VW&$0/RF&$1
VW&$0
2SWLRQDO
2SWLRQDO
2SWLRQDO
2SWLRQDO
6WDWLRQDU\,&)&FDPHUDV
6WDWLRQDU\,&)&FDPHUDV
6WDWLRQDU\,&)&FDPHUDV
6WDWLRQDU\,&)&FDPHUDV
/RFDWLRQ
/RFDWLRQ
/RFDWLRQ
/RFDWLRQ
VW&$0/RF&$1
VW&$0
&27L&$1287
&27L
&27L&$1,1
&27L
&27L&$1287
&27L
&27L&$1,1
&27L
*$0&$1
*$B0*&8B;6
(QG7HUPLQDWLRQ
*$*&$1
(QG7HUPLQDWLRQ
*$*&$1
(QG7HUPLQDWLRQ
*$0&$1
*$B0*&8B;6
(QG7HUPLQDWLRQ
VW&$0
&27L &$1)&B&$0
2SWLRQDOEHWZHHQFRQQHFWLRQ
)&&DPHUD/RFDWLRQ
;B;B
VW&$0
VW&$0/RF&$1
2SWLRQDO
2SWLRQDO
2SWLRQDO
2SWLRQDO
6WDWLRQDU\,&)&FDPHUDV
6WDWLRQDU\,&)&FDPHUDV
6WDWLRQDU\,&)&FDPHUDV
6WDWLRQDU\,&)&FDPHUDV
/RFDWLRQ
/RFDWLRQ
/RFDWLRQ
/RFDWLRQ
&2&$1,1
GXDO&RQYH\RU
&2
&2&$1,1O
VLQJOH&RQYH\RUOHIW
&2
&2&$1,1U
VLQJOH&RQYH\RUULJKW
&2
&2&$1287
GXDO&RQYH\RU
&2
&2&$1287U
VLQJOH&RQYH\RUULJKW
&2
&2&$1287O
VLQJOH&RQYH\RUOHIW
&2
/DQHB&,1
&,132:(5
',&$1B',
',',
',&$1B',
',',
&$1B%XVBZLULQJ
&+&75/
07B:3& &$1287
07B:3&
07B:3& &$1,1
07B:3&

1 - 141
Ausgabe 10/2018 Siplace CAN Bus
141
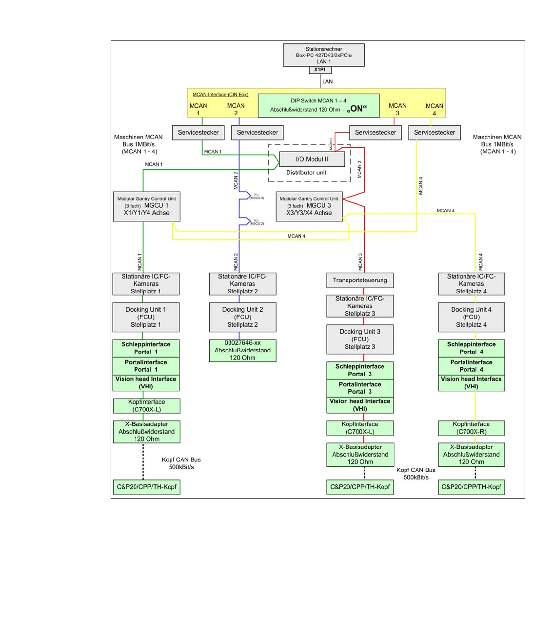
4.16.3 Maschinen CAN Bus Struktur X3 S (ab MA Nr. H001/Mai 2015)
Die CIN Box hat vier CAN Bus Anschlüsse, somit kann jeder Stellplatz über einen CAN Bus An-
schluß versorgt werden. Dadurch verkürzt sich die physikalische Länge des CAN Bus Kabels und
verbessert die Kommunikation zwischen der CIN Box und den einzelnen Subsystemen.
Bei der Überprüfung des CAN Bus, muss auf die unterschiedliche Verdrahtung der MGCU‘s ge-
achtet werden. Diese unterscheidet sich durch die Anzahl der Portale und den Einsatz einer
2 fach- bzw. 3-fach MGCU.
Abb. 4.16 - 5 Maschinen CAN Bus X3 S